logo elektroda
logo elektroda
X
logo elektroda
REKLAMA
REKLAMA
Adblock/uBlockOrigin/AdGuard mogą powodować znikanie niektórych postów z powodu nowej reguły.

układ do automatycznego włączania i wył. wiatraczka

watom 07 Lip 2003 08:53 3285 3
REKLAMA
  • #1 278766
    watom
    Poziom 13  
    Chciałbym zamontować na radiatorze wiatraczek. Nie chcę żeby mi buczał cały czas tylko włączał się przy określonej temperaturze radiatora. Podajcie mi jakiś schemat własnego wykonania lub naprowazcie mnie na jakis podwany kiedys w czasopismach.

    Z góry dziękuje
  • REKLAMA
  • #2 280343
    ufol
    Poziom 23  
    Myślę, że lepszym rozwiązaniem byłby układ płynnej regulacji obrotów. Wiatraczek obracałby się w takim przypadku bez przerwy ale na zmniejszonych obrotach, a więc znacznie ciszej. Odpowiedni schemat i opis umieszczam w załączniku. Jest to skan artykułu z EP (Regulator obrotów wentylatorów do komputera PC). W przypadku jeżeli koniecznie chcesz aby wentylator pracował tylko w dwóch stanach (włączony lub wyłączony) to wykonaj prosty termostat w oparciu o komparator napięcia. Taki przykładowy termostat opisany jest w EdW z lipca 2000r. (nie posiadam tego artykułu).
    Pozdrawiam
  • REKLAMA
  • #3 429523
    pawelcb33
    Poziom 24  
    witam wez poszukaj kitu AVT-2083 na www.ep.com.pl o nazwie aktywny radiator mam to zrobione i dziala ladnie
  • #4 430415
    MichalKl
    Poziom 16  
    Witam.

    Proponuje uzyc opcji szukaj - a nie odrazu w edw byl sobie jakis kit...

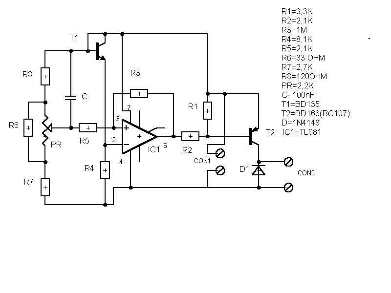
    Jest tego troche na elektrodzie.Sam kiedys potrzebowalem do mojej karty graficznej (chodzic wiatraczek ciagle nie mogl poniewaz jak jakis tam procek na niej mial za niska temperature to karta zgrzytala, a jak za wysaka to to samo ??!! )Zaden mi nie pasowal wiec zrobilem sobie ukladzik sam.Teraz pracuje juz ladnych kilka miesiecy i wszystko chodzi jak nalezy.
    Wiec jak i Tobie nie beda pasowaly to wrzuce schemacik na elektrode.
    Uklad banalnie prosty-wz.operacyjny,rezystorki....

    Zamieszczony uklad daje mozliwos regulacji temp gdzies od 0-70C-niepamietam dokladnie.Poczatkowo wiatraczek mial byc zalanczany tranzystorem-jak sie okozalo nie posiadalem takiego wiec uzylem zamiast T2 bc177 i malutki przekaznik.Jak bedziesz miat jakis pnp mocy wydaje mi sie, ze mozesz go bez problemow zastosowac.Jeszcze jedno-taki zakres jest dlatego, ze uklad robilem z dostepnych czesci(nie chcialo sie isc do sklepu).Histereza wynosi gdzies ok 10C-dlatego ze nie chcialem zeby co chwile mi buczal wiatraczek.T1 to dowolny npn-tylko zeby mial obudowe metalowa badz czesc obudowy metalowej (szybka reakcja na zmiany temp)-bez tego uklad na progu przelaczania moze sie "wzbudzac".
    Do con1 zasilanie, do con2 wiatraczek badz przekaznik.Uklad u mnie chodzi na 12V z kompa, przy 5V tez dziala z tym, ze to za malo aby odpalic wiatraczek (no chyba ze masz na 5v)i zakres temp ulegnie zmianie.Wzmacniacz operacyjny moze byc takze uA741 i chyba jeszcze lm358-co do drugiego to juz nie nie pamietam.
    Jak jeszcze cos trzeba wytlumaczyc to pytaj bez waczania
REKLAMA