logo elektroda
logo elektroda
X
logo elektroda
REKLAMA
REKLAMA
Adblock/uBlockOrigin/AdGuard mogą powodować znikanie niektórych postów z powodu nowej reguły.

Tuning-Problem z jasnoświecącymi LED do HDD

masteriusz 11 Cze 2008 18:10 2194 6
REKLAMA
  • #1 5236199
    masteriusz
    Poziom 21  
    Witam
    kiedyś pytałem na forum jak podłączyć 2 jasno świecące diody LED (czerwone) pod płytę głowną do wejście z HDD LED ponieważ jak podłączyłem je równolegle to ledwo się świeciły nawet przy 100% wykorzystaniu dysku.
    koledzy z forum zaproponowali mi układ:
    Tuning-Problem z jasnoświecącymi LED do HDD

    i tu pojawił sie problem a zarazem urwał poprzedni temat :(

    Chodzi o to, że dioda świeci cały czas :/ a jak dysk pracuje zaczyna tylko mocniej świecić. próbowałem dawać kondensatory itp ale nie pomogło.
    kiedyś dla porównania podłączyłem jedną diodę bezpośrednio pod płytę a drugą za pośrednictwem układu i zupełnie co innego :/

    Jak udoskonalić taki układ??
    Prosę o pomoc, Pozdrawiam
  • REKLAMA
  • #2 5236688
    zdzichu6969
    Poziom 23  
    Dobrze podłączyłeś BC548 w obieg?
  • REKLAMA
  • #3 5238092
    masteriusz
    Poziom 21  
    Wszystko podłączone jak najbardziej prawidłowo :(
    tranzystor sprawny dla pewnosci kupiłem chyba z 6 sztuk i dzieje sie to samo ;]
  • #4 5238427
    Marcin_1972
    Poziom 18  
    Te 820Ω to za dużo - spróbuj 50-100Ω. A co świecenia ciągłego to między bazę tranzystora i masę dobierz rezystor (spróbuj 1kΩ) - powinno pomóc.
  • REKLAMA
  • #5 5238948
    masteriusz
    Poziom 21  
    dioda świeci prawidłowo na 820 Ohm niżej może sie uszkodzić.
    dałem potencjometr między bazą a masą ale nie pomogło dioda świeci a wraz ze spadkiem oporu baza-masa świeci coraz słabiej oz gaśnie ale nie reaguje na pracę dysku:/jest dziwna sprawa ponieważ gdy układ podepnę pod płytę główną ale nie podłącze zasilania to dioda miga normalnie (tak jakby była podłączona tylko przez rezystor 1K ) po podłączeniu masy z zasilania świeci cały czas słabo a jak podłącze + to mocniej i ciągle w ogóle nie reaguje na pracę dysku .
  • REKLAMA
  • #6 5238982
    Loker
    Poziom 39  
    Emiter tranzystora daj na mase, a LEDy wraz z opornikami pomiędzy +12V i kolektor.
  • #7 5576704
    arktik1
    Poziom 27  
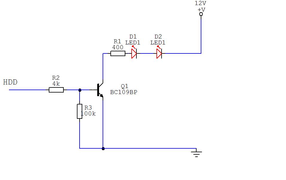
    Tak to podłącz:
    Tuning-Problem z jasnoświecącymi LED do HDD
    Przepraszam ledy odwrotnie.
    :D
    A i jeszcze jedno ,sprawdziłeś czy aby na pewno sterowanie jest stanem wysokim??
    Jeśli jest stanem niskim to tłumaczyło by świecenie ciągłe diod.
    Wtedy zastosuj tylko tranzystor PNP.
REKLAMA