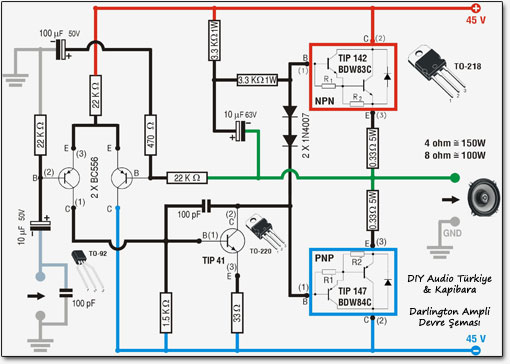
Wzmacniacz 100W/150W 8/4 ohm TIP142/147 -kompletny projekt z netu.Schemat +PCB+montaż
Strona DIY /Turcja/ projektu:
Link
Strona Jon Tirone :
Link
Dyskusja na forum DIYAUDIO :
Link
Uzupełniono o dane do tematu.
ANUBIS
Strona DIY /Turcja/ projektu:
Link
Strona Jon Tirone :
Link
Dyskusja na forum DIYAUDIO :
Link
Uzupełniono o dane do tematu.
ANUBIS
Fajne? Ranking DIY
