Witam
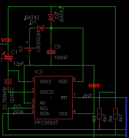
Zamierzam wykonać zegarek z minutnikiem. Do synchronizacji zegarka zamierzam użyć pcf8583 z powodu tylko trzech wolnych wyprowadzeń atmegi8. Układ RTC miałby być podtrzymywany baterią CR2032. Przeglądając forum natknąłem się na kilkadziesiąt różnych połączeń tych dwóch układów, różniących się od siebie wartości elementów, czy zastosowanie trymera zamiast kondensatora przy kwarcu.
Proszę o podanie najlepszego połączenia, chodzi mi o to żeby przesunięcie czasu nie było większe niż 8min na rok.
Dziękuje
Zamierzam wykonać zegarek z minutnikiem. Do synchronizacji zegarka zamierzam użyć pcf8583 z powodu tylko trzech wolnych wyprowadzeń atmegi8. Układ RTC miałby być podtrzymywany baterią CR2032. Przeglądając forum natknąłem się na kilkadziesiąt różnych połączeń tych dwóch układów, różniących się od siebie wartości elementów, czy zastosowanie trymera zamiast kondensatora przy kwarcu.
Proszę o podanie najlepszego połączenia, chodzi mi o to żeby przesunięcie czasu nie było większe niż 8min na rok.
Dziękuje
