Witam
Próbuję odczytać czas z zegara PCF8563, ale na wyświetlaczu LCD nic się nie wyświetla.
Bardzo proszę o sprawdzenie poprawności poniższego kodu i wskazanie gdzie ew. powinienem coś poprawić.
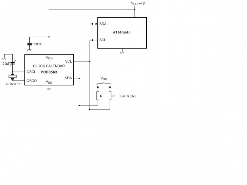
Ogólnie podłączyłem SDA i SCL przez rezystory 4,7k do Vcc oraz zastosowałem rezonator 32kHz, a przy nim kondensator 22p. Pomiędzy Vcc a GND wpiąłem kondensator 100nF.
Podczas kompilacji pojawiają się 3 warning-i, że zmienne sekundy, minuty, godziny w funkcji main nie są zainicjalizowane, ale przecież wpisuję do nich wartość w dalszej części funkcji więc nie wiem skąd warning...
Na koniec mam jeszcze pytanie: w którym dokładnie memencie zegar RTC zaczyna liczyć czas? Czy dobrze mi się wydaje, że w momencie wpisania konkretnej wartości do rejestru odpowiadającego sekundom?
Z góry dziękuję za jakąkolwiek pomoc.
Próbuję odczytać czas z zegara PCF8563, ale na wyświetlaczu LCD nic się nie wyświetla.
Bardzo proszę o sprawdzenie poprawności poniższego kodu i wskazanie gdzie ew. powinienem coś poprawić.
Ogólnie podłączyłem SDA i SCL przez rezystory 4,7k do Vcc oraz zastosowałem rezonator 32kHz, a przy nim kondensator 22p. Pomiędzy Vcc a GND wpiąłem kondensator 100nF.
Podczas kompilacji pojawiają się 3 warning-i, że zmienne sekundy, minuty, godziny w funkcji main nie są zainicjalizowane, ale przecież wpisuję do nich wartość w dalszej części funkcji więc nie wiem skąd warning...
Kod: C / C++
Na koniec mam jeszcze pytanie: w którym dokładnie memencie zegar RTC zaczyna liczyć czas? Czy dobrze mi się wydaje, że w momencie wpisania konkretnej wartości do rejestru odpowiadającego sekundom?
Z góry dziękuję za jakąkolwiek pomoc.
