Witam.
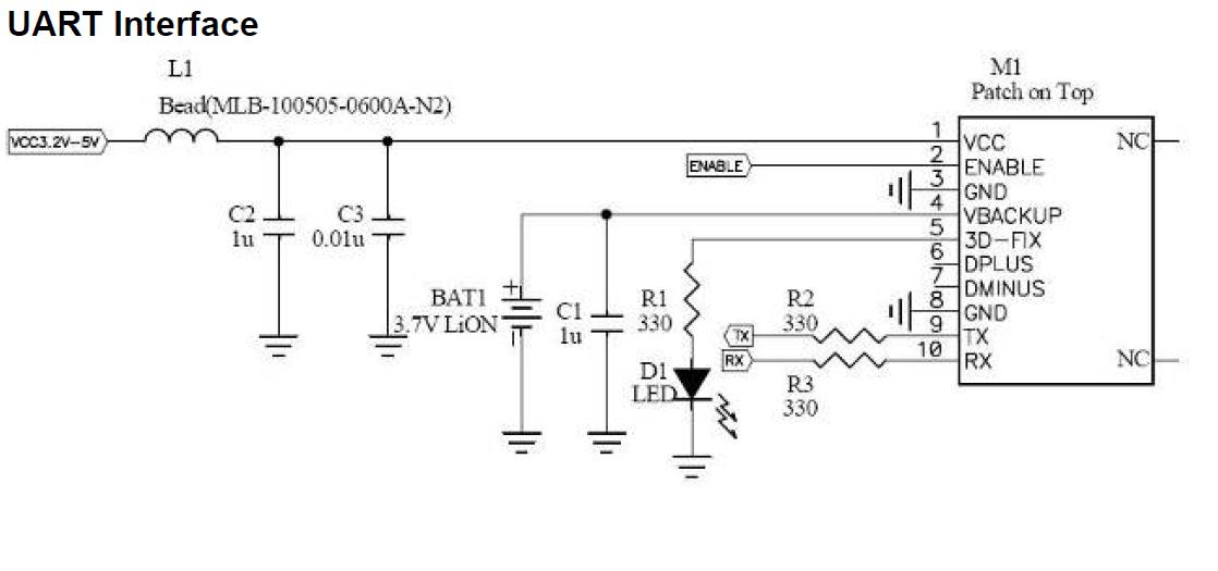
Mam niestety problem z odpowiednią komunikacją z moim modułem GPS. Element ten podłączam wg poniższego schematu:
Przykładowy schemat podłączenia z dokumentacji:
Wartości kondensatorów są zgodne z dokumentacją.
Moduł podłączany jest do ATmegi88, która jest zasilana napięciem 5V.
Od strony programowej:
Inicjalizacja etc.
Odbiór oraz wyświetlanie danych:
Tak powinny wyglądać przykładowe dane:
Czyli zwykłe znaki ASCII.
Takie dane odbieram:
ASCII:
Czym to może być spowodowane?
Pozdrawiam.
Mam niestety problem z odpowiednią komunikacją z moim modułem GPS. Element ten podłączam wg poniższego schematu:
Przykładowy schemat podłączenia z dokumentacji:
Wartości kondensatorów są zgodne z dokumentacją.
Moduł podłączany jest do ATmegi88, która jest zasilana napięciem 5V.
Od strony programowej:
Inicjalizacja etc.
Kod: C / C++
Odbiór oraz wyświetlanie danych:
Kod: C / C++
Tak powinny wyglądać przykładowe dane:
$GPGGA,151503.000,5106.5551,N,01703.6012,E,1,8,0.92,136.8,M,42.6,M,,*56Czyli zwykłe znaki ASCII.
Takie dane odbieram:
¾üçÉÔùàåùASCII:
190,252,231,201,212,249,224,229,249Czym to może być spowodowane?
Pozdrawiam.
