logo elektroda
logo elektroda
X
logo elektroda
Adblock/uBlockOrigin/AdGuard mogą powodować znikanie niektórych postów z powodu nowej reguły.

Jak zbudować falownik 3 fazowy

Bladaczka 11 Kwi 2005 21:24 53658 32
  • #1 1396871
    Bladaczka
    Poziom 11  
    Mam pracę dyplomową dotyczącą zbudowania falownika 3 fazowego. Nie bardzo wiem jak się do tego zabrać. Więc proszę o pomoc np. o jakieś schematy, czy opisy jak krok po kroku postępować
    Nie chodzi mi tu oczywiście o jakieś super nowoczesne falowniki które można kupić za duże pieniądze, ale o prosty działający falownik, którego koszt wykonania nie byłby w miarę możliwości zbyt wysoki.
    Będe bardzo wdzięczny za udzieloną pomoc
  • Pomocny post
    #3 1398976
    j23xyz
    Poziom 13  
    Najtaniej wyjdzie sterowanie na mikrokontrolerze AVR, driver IR2103 i tranzystory Mosfet. Do ukladu 21030 sciagniesz dokumenttacje ze schematami aplikacyjnymi i w opraciu o to masz schemat falownika. Mikrokontroler AVR zaprogramujesz aby realizowal najprostsza modulacje i to wszystko. A jeszcze potrzebujesz zasilanie +5V do AVR i +15V do IR2130.
    Pamietaj aby kondensatory elektrolityczne obwodu posredniczace umiescic jak najblizej tranzystorow.
  • #4 1401579
    KMY
    Poziom 19  
    Właśnie jestem w trakcie wykonywania takiego falownika , z tym że na wyjściu będę miał tylko falę prostokatną. Generator na układzie 555 z 74175 i układ IR2130 z Mosfetami. W moim wykonaniu ma dawać 150 - 250 Hz 3x36V do zasilania małego silniczka. Aktualnie jest tworzona płytka. Jak jesteś zainteresowany to wieczorem moge załączyć schemat.
  • #5 1401643
    Bladaczka
    Poziom 11  
    Bardzo pomogło by mi gdybyś dołączył ten schemat.

    Dokładnie falownik ten ma zasilać model silnika (Jest to stojan w postaci 3 pierścieni z uzwojeniami, a jako wirnik wstawiona jest aluminiowa puszka). I to wszystko działa, ale jak włączę obwód każdego uzwojenia żarówkę np. 100W. Chodzi teraz o to by móc regulować prędkość kręcenia się tej puszki i do tego włąśnie potrzebny jest falownik.
  • Pomocny post
    #6 1403717
    KMY
    Poziom 19  
    no to myślę, że spokojnie fala prostokątna wystarczy, ten mój silnik też ma około 100 W. W załączeniu schemat. Zasilanie elektroniki sterującej z 15 V, ja daję zmienne z trafa 13,5 V, po prostowniku z elektrolitem jest 17 i dwa regulatory 7815 i 7805. Zasilanie Mosfetów z trafa 27V, po prostowniku 37V. na schemacie nie ma mostka na zasilaniu Mosfetów, bo jest on mocowany do obudowy, a schemat jest robiony pod program Eagle do rysowania płytki.
    Jak będziesz jeszcze coś chciał wiedzieć to pisz na adreas
    Krzysztof.Myzia(_at_)interia.pl

    W załaczeniu także schemat pierwotny, z którego korzystałem i zdjęcie obudowy falownika. Ja dałem trafo 2x13,5V, 200VA, duży zapas ale...
    Na tym pierwotnym schemacie są dwa błędy!!!, sprawdź dokładnie
  • #7 1408476
    KMY
    Poziom 19  
    Niedługo będe miał rysunek płytki drukowanej, także jak ktoś jest zainteresowany, to niech zajrzy na ten post za dwa dni, może wczesniej, niewiem, bo robi mi go kolega i nie wiem kiedy znajdzie trochę czasu.
  • Pomocny post
    #8 1414062
    KMY
    Poziom 19  
    No to mam już projekt płytki drukowanej. W pliku są spakowane: strona miedzi, strona elementów ze zworkami na czerwono oraz schemat owiercenia.
    Pliki sa w formacie bmp. Oryginalny wymiar płytki długość 200 mm szerokość 100 mm z lewej storny i 130 z prawej.
    Przy wydruku trzeba użyć skalowania np. w Corelu, tak aby pasował do rzeczywistych wymiarów płytki. Ja ustawiam w Corelu w opcjach wydruku długość na 200 mm szerokość ustawia się sama (blokada współczynnika kształtu) i pasuje idealnie.
    W zależności od techniki nanoszenia obrazu na płytkę, trzeba pamiętać o wydruku lustrzanym widoku miedzi lub elementów.
    Wszelkie uwagi mile widziane. Prosze o odzew osób, które wykonają taki falownik lub jego modyfikacje. ja swój powinienem uruchomić w ciągu 2 tygodni to dam znać.
  • #9 1424042
    Abili
    Poziom 20  
    Witam

    Swego czasu ukazywała się "polska" wersja czasopisma "ELEKTOR", i w jednym z numerów było kompletne opracowanie falownika trójfazowego.
    Jeżeli jesteś zainteresowany mogę wykonać scan.

    AB
  • #10 1429706
    KMY
    Poziom 19  
    no pewnie że tak i nie tylko ja
    pewnie sporo osób było by zainteresowanych, jak możesz to scanuj i wyślij na maila
    krzysztof.myzia(_at_)interia.pl
  • #11 1435907
    Bladaczka
    Poziom 11  
    Bardzo pomogło by mi to opracowanie do mojej pracy dyplomowej
    Mój adres:
    Bladaczka(_at_)poczta.fm
  • #12 1447585
    KMY
    Poziom 19  
    Witam, układ już działa, uzyskałem 36V 200Hz, silnik jak narazie pracuje. Mam tylko jeden problem z układem 74175, który nie za każdym razem chce działać prawidłowo. Raz daje 200 Hz z przesunieciem, czyli prawidłowo, a raz 600 Hz bez przesunięcia, czyli źle. Dziś wymienię ten przerzutnik, bo wyglada jak by coś w strukturze układu siedziało. A może ktoś ma doswiadczenia z tym układem 74175?
  • #13 1449018
    mdudi
    Poziom 2  
    Jestem laikiem w dziedzinie elektryki i elektroniki. Potrzebuję kompletną instrukcję jak zbudować falownik, którym będe mógł sterować obrotami silnika 12v lub 230v. Jeśli chcesz mi pomóc to proszę odpisz na maila: mdudi(_at_)vp.pl. Z góry dziękuję.
  • #14 1451122
    KMY
    Poziom 19  
    Właśnie zakończyłem prace nad falownikiem.
    wszystko działa, ale 74175 musiałem wymienić, jednak był walnięty.
    Także jeśli nie jest wymagana sinusoida na wyjsciu to jest to prosty i tani falownik, no i sprawdzony.
    Polecam.
    Krzystzof
  • #15 1662530
    marucha79
    Poziom 14  
    Zacząłem robić ten falownik, wytrawiłem już płytkę tylko utknąłem na etapie doboru tranzystorów - nie wiem jak obliczyć potrzebną ich moc. Chciałbym eksperymentalnie zasilić falownikiem alternator i zobaczyć co z tego wyniknie. Tranzystorów jest 6, ja muszę się liczyć z maksymalnym poborem prądu rzędu 90A przy 12V (później będę testował 24V żeby zmniejszyć prądy). Zakładam, ze obciążenie po fazach będzie się rozkładało równomiernie, zostaje więc 30A i aż 360W!. Teraz czy te parametry dzielą się na parę tranzystorów przypadających na fazę (180W na jeden tranzystor), czy każdy z nich musi mieć te 360W. W zasadzie i tak te najtańsze tranzystorki nie mają takich parametrów, no ale troszkę można zaryzykować, maksymalnej mocy raczej nie chciałbym z alternatora wyciagać, a np. takie buz11 mają 30A i 120W, a też w przypadku spalenia nieduża strata ok. 2zł za sztukę. Docelowo chciałbym wrzucić jakiś irfp460, wtedy miałbym falownik uniwersalny, do 500V, ale do sprawdzenia układu taki buz11 byłby chyba ok. Proszę o pomoc zanim wtopię i może zniszczę ir2130 za 30zł.
  • #16 2059467
    marjon
    Poziom 2  
    Wykonałem falownik podobny jak KMY lecz zamiast IR2130 i Mosfetów zastosowałem trzy proste wzmazniacze mocy z tranzystorami końcowymi BDP395 i pracuje prawidłowo.
    Układ74175 u mnie też nie chciał poprawnie pracować gdy był zbyt mocno obciążony.
    Pozdrawiam.
  • #17 6200451
    marucha79
    Poziom 14  
    Zrobiłem ten falownik według schematu KMY już kiedyś, ale z powodu braku wyobraźni szybko poszedł z dymem. Teraz wykonałem go jeszcze raz dla silnika na 24V. Chciałem wykorzystać starego IRa, ale układ nie pracował, więc wrzuciłem nowego. Układ ruszył, całkiem zgrabnie kręcił nawet alternatorem, bo po to był robiony. Jednak coś mnie podkusiło i dałem większy alternator. Układ na chwilę załączał, ale nie puszczało go zabezpieczanie nadprądowe, a po kilku próbach przestał pracować.
    Końcówka mocy na IRF1405 jest ok, żadnych śladów uszkodzeń po zbyt dużym prądzie. Inne objawy prawie identyczne jak na poprzednim układzie tzn. przy włączonym zasilaniu IRa od razu zapala się dioda Foult (próba na żarówkach 21W połączonych w gwiazdę), otwierane są wszystkie górne mosfety dając na wyjściu połowę napięcia źródła. Po wyłączeniu zasilania IRa właściwie nic się nie zmienia, mosfety górne nadal są otwarte, tyle że dioda błędu nie świeci, a błyska co kilka sekund. Po wyjęciu 74175 jest to samo, z tą różnicą, że nie świeci dioda błędu. Zwierałem nóżki zabezpieczenia nadprądowego przy starcie, więc to nie powinno być przyczyną błędu, wszystkie napięcia zasilające kości też są ok, testowanie IRa na zwarcie nic nie wykazało
    Najciekawsze, że przed awarią układ sprawował się jak na tak prostą konstrukcję nadzwyczaj świetnie - płynnie sterował, a mimo sporych prądów mosfety nie były gorące.
    Bardzo proszę o pomoc wszystkich, którzy znają te uklady lub mieli podobne problemy, bo bez sensu jest wymiana układu za 30zł, jeśli ma posłużyć ledwie kilka dni. Zupełnie już nie mam pomysłu gdzie szukać przyczyn tego problemu.
  • #18 6201807
    Smashing
    Poziom 20  
    Witam
    Przy dużych prądach możesz mieć problem z "martwymi czasami" tzn. Jeśli górny tranzystor jest załączony a chcesz załączyć dolny nie odczekasz chwil ( koło 1us ) to powstają duże prądy, coś podobnego jak komutacja. Ir2130 ma takie zabezpieczenie że nie powinien załączyć dwóch tranzystorów równocześnie. Jeśli by miał równocześnie dwa sygnały do załączania górnego i dolnego tranzystora też zgłosi błąd. Ja jak uruchamiałem swój układ spaliłem 12 tranzystorów i dwa IR. Miałem tak że np IR spalone miał tylko jedno wyjście a pozostałe 5 działało. Czasem tranzystor niby był dobry a nie działał. Jak układ Ci działał zmierzyłeś prądy?
  • #19 6201998
    marucha79
    Poziom 14  
    Dzięki za odzew. Nie miałem czym zmierzyć prądu, ale z wszelkich znaków na niebie i ziemi wynikało, że były to natężenia rzędu 20-40A przy pracy ciągłej.
    Czy to możliwe żeby takie spustoszenie powodowały przepięcia pojawiające się na bramce albo prąd indukujący się w uzwojeniach? Ale tak na logikę to powinno to najpierw zabić tranzystory.
    Stosowałeś może w swoich układach jakieś zabezpieczenia przed tego typu niespodziankami?
  • #20 6202137
    Smashing
    Poziom 20  
    Witam
    Nie miałem takich dużych prądów,. Jedyne zabezpieczenie które używałem to wejście Itrip. O ile pamiętam działa on tak że jak napięcie na nim będzie kolo 0.5 volta to ogranicza prąd na sterowanie. Dioda fault wtedy miga. Od jakiej wartości zadziała Ci zabezpieczenie zależy spadek napięcia na rezystorze 0,33 Ohma. + dzielnik na potencjometrze. Myślę że dałeś mniejszy rezystor, koło 0.1 Ohma. Przy prądach 40 A moc rezystora musi być koło 160 Watów. Może on się spalił?
  • #21 6202221
    marucha79
    Poziom 14  
    Przyznam szczerze, że trochę przekombinowałem z tym zabezpieczeniem. Gdzieś wyczytałem, chyba nawet w Twoim poście, że zabezpieczenie zaczyna działać, kiedy na nóżkach Vss i Vs0 pojawi się ok 6V i dla tej wartości liczyłem opornik, dlatego dałem równolegle 5x 0,1 Ohma. Nie chciał ruszyć z takim oporem, więc zaryzykowałem i zmostkowałem ten opornik srebrzanką. I w ten sposób odpalił i jakiś czas działał, więc zabezpieczenie tak naprawdę było pominięte.
  • #22 6202336
    Smashing
    Poziom 20  
    [quote="marucha79"] Gdzieś wyczytałem, chyba nawet w Twoim poście, że zabezpieczenie zaczyna działać, kiedy na nóżkach Vss i Vs0 pojawi się ok 6V

    Ok ale to nie jest Itrip. Itrip mierzy napięcie między Vss. A tamto różnice napiec miedzy Vss i Vs0. Nawet jak bedzie tam np 1 V a Ty ustawisz potencjometr (20 ohm) w połowie to do Itrip dojdzie napięcie 0.5 i już może wyłączyć Ci tranzystory. Włóż zamiast potencjometru dwa rezystory 2 i 18 lub 3 i 17 ohm, daj opornik 0.1 ohm i zobacz co się stało. Układ mógł się już spalić.
    Może pisz na priva, lub gg Jak do czegoś dojdziemy to napiszemy to na forum. Pozdrawiam
  • #23 6202380
    marucha79
    Poziom 14  
    W porządku, jeszcze raz dziękuję za pomoc. Nie skupiałem się za mocno na tym zabezpieczeniu, bo przy takich i większych prądach ono jest za bardzo stratne. Docelowo miałem dać tam opór 0,001Ohm i podłączyć pod MC33035, sterującego IRem.
    Pozdrawiam
  • #24 6451814
    kowal_1313
    Poziom 2  
    witam, mam pytanie odnośnie układu zbudowanego przez KMY, czy te 6tranzystorów sterowanych przez ten drajwer IR2130 mogę zasilić z napięcia ≈15V, a nie tak jak jest 36V ponieważ nie potrzebuję aż tak wysokiego napiecia wyjściowego ??? a jak nie to jakie tranzystory zamiast obecnych powinienem zastosować (w zupełności wystarcza mi 100W) ???
  • #25 6469340
    marucha79
    Poziom 14  
    Oczywiście, że możesz. U mnie ten układ działa z 24V po stronie wysokoprądowej.
  • #26 6471646
    kowal_1313
    Poziom 2  
    OK tak też myślałem dzieki za odpowiedź; mam teraz inny problem, po złożeniu układu i uruchomieniu świeci mi tylko srodkowa żarówka (obciążenie - 3 żarówki 21W w gwiazdę) i dioda FAULT, tzn. dokładnie dzieje się tak że po włączniu zasilania płytki świeci się tylko żarówka, a po załączeniu układu IR2130 zapala się jeszcze dioda FAULT, a gdy wyłacze zasilanie to dioda gaśnie a żarówka dalej świeci, jak to ugryźć ???? dzieje mi się chyba to samo co kilka postów wyżej, jak to mam rozwiązać ????
  • #27 6473362
    marucha79
    Poziom 14  
    Niestety u mnie problem rozwiązała dopiero wymiana układu, ale może u ciebie to jednak coś innego. Nie wiem czy to dobra metoda, ale może wyjmij IRa i daj mu tylko zasilanie i masę na Vss i Vso - przekonasz się czy IR do kosza, czy może błąd tkwi w płytce lub uszkodzonym jakimś elemencie.
  • #28 6492421
    kowal_1313
    Poziom 2  
    dziękuję bardzo za pomoc, układ działa elegancko :) głównym błędem była ściezka "widmo" która niby była, ale nie przewodziła w miejscu lutowania, widocznie za bardzo ją wytrawiło no a znalezienie tego trwało 2dni stresu i nerwów !!! dobrze że wstrzymałem się z wymianą układu IR2130; THX jeszcze raz

    Dodano po 4 [minuty]:

    aha jeszcze jedno, w jakim celu zastosowany jest potencjometr do wyjścia ITRIP ??? bo krecenie nim od wartości min. do max. nic nie zmienia....
  • #29 6560426
    marucha79
    Poziom 14  
    Potencjometr służy kalibracji zabezpieczenia nadprądowego. Możliwe, że gdybyś podpiął pod układ większe obciążenie zauważyłbyś różnicę w działaniu, choćby po zachowaniu LEDa błedu.
  • #30 8082989
    foxad2000
    Poziom 14  
    Witam

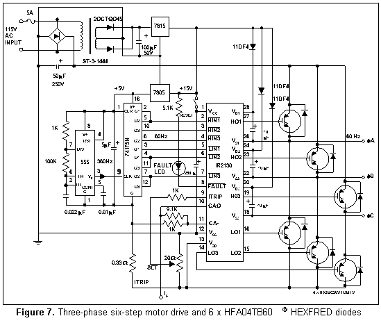
    czy da się zastąpić zaznaczony fragment schematu falownika na IR2130, czyli układ 555 i 74175 mikrokontrolerem np typu AVR Tiny, który posiada 6 wyjść I/O.

    Jak zbudować falownik 3 fazowy

    Czy ktoś mógłby w tym pomóc? Interesuje mnie częstotliwość 400Hz na wyjściu do IR2130.

    Pozdrawiam
REKLAMA