logo elektroda
logo elektroda
X
logo elektroda
Adblock/uBlockOrigin/AdGuard mogą powodować znikanie niektórych postów z powodu nowej reguły.

Jakie wzmacniacze operacyjne zamiast NE5532 w przedwzmacniaczu stereofonicznym?

krychu123 15 Lut 2017 21:45 9375 111
  • #2 16282013
    psiata
    Użytkownik obserwowany
    Jeśli chodzi o mniejszy pobór prądu to świetnie tutaj się spisują wzmacniacze operacyjne np. TL072, TL062, TL082. Natomiast co do mniejszych szumów, to zdaje się tutaj prym będą wiodły układy serii SSM, np. SSM2019. Układy te z tego co mi wiadomo są dosyć cenione przez audiofili, więc i brzmienie powinny mieć, myślę nieco lepsze niż te NE5532.
  • #4 16282073
    psiata
    Użytkownik obserwowany
    Z serii OPA mogę natomiast ci zaproponować OPA2604, OPA134, OPA2134, OPA4134. Przy serii OPA nie musisz wtedy nic zmieniać, natomiast z seria SSM już niestety trzeba byłoby trochę pozmieniać.
  • #6 16282123
    psiata
    Użytkownik obserwowany
    Szczerze mówiąc, to nawet nie wiem :D. Większość swoich konstrukcji zazwyczaj opierałem właśnie na NE5532 Signeticsa lub na TL072 i podobnych. Jak dla mnie to z reguły było wystarczające i zadowalające. Z tego co ja się orientuję to ludzie uważają, że np OPA 2604 ma o wiele cieplejszy dźwięk, niż cala reszta, a u innych znów dobrze sprawdza się np. OPA 2134. Jeszcze inni chwalą sobie np. LM4562, czy AD8066. Trudno zatem jednoznacznie powiedzieć, który z tych wzmacniaczy jest najlepszy, bo każdy z nas ma inne wrażenia słuchowe i inaczej słyszy pewne dźwięki. Trzeba byłoby najlepiej popróbować, posłuchać jak gra ten np. OPA2134 i potem wymienić go np na OPA2604, znów posłuchać i wymienić na np. OPA4134 i znów odpalić przedwzmacniacz na nim i posłuchać chwilę lego brzmienia i z tej przykładowej trójki coś najbardziej optymalnego dla siebie wybrać.
  • #7 16282156
    andrzej lukaszewicz
    Poziom 41  
    krychu123 napisał:
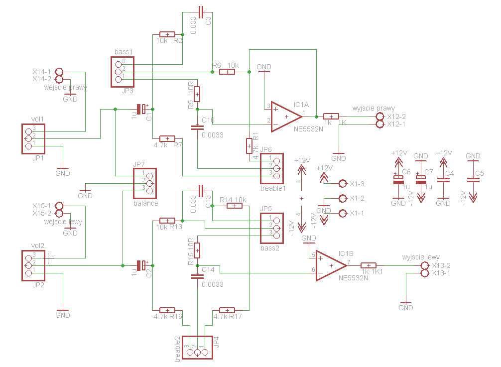
    Witam. Wykonałem taki układ http://mirley.firlej.org/przedwzmacniacz stereofoniczny ne5532. Czy mógłbym zamienić układy NE5532 na inne, lepiej brzmiące? Jak tak, to na jakie?

    A skąd wiesz, że to źle brzmi i winowajcą są WO?? Zmontowałeś prymitywny przedwzmacniacz z toporną regulacją dźwięku wywracająca fazę sygnału w cały świat i nagle przeszkadza Ci szum i brzmienie wzmacniaczy operacyjnych?
    Ciekawe, czy nie puszczasz czasem muzyki z jakiegoś MP3.
    Chcesz czystego dźwieku , to wywal ten regulator tonów niskich i wysokich i zagra o niebo lepiej. Po co komu dziśaj regulator tonów o zakresie +-20dB???
    Nawet 30 lat temu na dobrze nagranych kasetach był zbędny tak duży zakres regulacji, wystarczyło +-6dB.
    Ten wzmacniacz ma nikle wzmocnienie i parametry szumowe są drugorzędne, a przyczyna ewentualnego kiepskiego brzmienie leży gdzie indziej.
    Gdyby chodziło o przedwzmacniacz mikrofonowy czy do magnetycznej wkładki gramofonowej z krzywą RIAA to rozumiem, ze trzeba by "powalczyć" z szumami, ale nie tu.
    Swoja droga 5532 to bardzo dobre i tanie wzmacniacze do sygnału audio, a wersje pojedyncze 5534 ( o nieco lepszych parametrach szumowych są stosowane od 25 lat z powodzeniem w ( naprawdę) wysokiej klasie sprzętu, choć dziś sa znacznie lepsze , ale i droższe...
  • #8 16282173
    psiata
    Użytkownik obserwowany
    Co do samego NE 5532: w układzie tym można sobie ładnie wyregulować wzmocnienie tak jak pokazano np. tutaj: http://serwis.avt.pl/manuals/AVT2728.pdf. Co prawda jest to wzmacniacz mikrofonowy, ale wzmocnienie jak widać można sobie swobodnie dobrać. Wystarczy dobrze się przyjrzeć która część schematu odpowiada za wybór wzmocnienia i zastosować u siebie takie samo lub podobne rozwiązanie. Lecz tutaj pewnie autorowi chodzi bardziej o to, czy można z innych kostek dałoby radę wycisnąć inne np. bardziej miękkie i cieplejsze brzmienie i zastosować je tutaj bez w zasadzie większych przeróbek układu. Dlatego napisałem w odpowiedzi na jego pytanie o serię wzmacniaczy operacyjnych OPA xxxx, ze dałoby radę w ramach eksperymentu podmienić tego NE5532 na te, które mu wymieniłem. Co do jakości brzmienia tych kostek, jak już wcześniej napisałem nie wypowiadam się, bo nigdy nie bazowałem na nich swoich układów.
  • #10 16283283
    psiata
    Użytkownik obserwowany
    Te OPA są można powiedzieć zamiennikiem dla tego NE5532. Tutaj masz przykład przedwzmacniacza na NE5532, który sobie zamienisz na np OPA2604:

    Jakie wzmacniacze operacyjne zamiast NE5532 w przedwzmacniaczu stereofonicznym?

    A tutaj masz przykład już gotowego schematu na OPA2604:

    Jakie wzmacniacze operacyjne zamiast NE5532 w przedwzmacniaczu stereofonicznym?
  • #11 16283294
    krychu123
    Poziom 5  
    andrzej lukaszewicz napisał:
    Zmontowałeś prymitywny przedwzmacniacz z toporną regulacją dźwięku wywracająca fazę sygnału w cały świat

    Czy mój układ przedwzmacniacza jest gorszy od tego powyższego?
  • #12 16283331
    psiata
    Użytkownik obserwowany
    Koledze andrzej lukasiewicz chodziło tutaj o to, że twój przedwzmacniacz ma dosyć duży i niepraktyczny zakres regulacji i z dużą rozbieżnością fazy sygnału. Ja osobiście nie preferuję takich niesprawdzonych przez innych układów, właśnie z uwagi na to, że potem z takimi układami są rozmaite problemy. Zdecydowanie lepiej jest już bazować na sprawdzonych schematach, np. tych które są pokazane w notach katalogowych, lub tych, które są wykorzystywane w kitach. Takie rozwiązania są zazwyczaj sprawdzone i zawsze będą działać poprawnie.

    Co do brzmienia to raczej nie wymagaj od scalonych WO dobrego brzmienia.
  • #14 16283392
    psiata
    Użytkownik obserwowany
    Zmiany owszem. Np. w prądzie pobieranym ze źródła zasilania.
  • #16 16283412
    psiata
    Użytkownik obserwowany
    Zmiany w brzmieniu niekoniecznie. Czemu uparłeś się tak na to brzmienie? Wykonaj prosty przedwzmacniacz, w którym podmienisz NE5532 na OPA2604 i wtedy przekonasz się, czy i jaka jest różnica w brzmieniu obu tych kostek. Będziesz miał przynajmniej porównanie.
  • #18 16283438
    psiata
    Użytkownik obserwowany
    Niestety nie posiadam. Ale to chyba nie jest jakiś wielki problem odwzorować układ połączeń na PCB wg wcześniej zamieszczonego schematu? Trochę wysiłku i szybko można stworzyć całkiem sensowne PCB i zrobić potem wydruk na papierze kredowym, a w dalszej kolejności wykonać termotransfer.
  • #20 16283572
    psiata
    Użytkownik obserwowany
    Jak dla mnie dobrym rozwiązaniem przedwzmacniacza jest kostka LM 1036. W odróżnieniu od np. TDA 1524 charakteryzuje się mniejszymi szumami i posiada ponadto funkcję regulacji fizjologicznej (tzw. konturu). Tutaj: http://serwis.avt.pl/manuals/AVT1670.pdf masz kolego przykładowe rozwiązanie z zastosowaniem właśnie układu LM 1036. Ponadto, oprócz zwyczajnej regulacji barwy tonu masz tutaj jeszcze dołożoną regulację głośności i równowagi kanałów, co czasami się przydaje w urządzeniach własnego pomysłu.
  • #22 16283608
    psiata
    Użytkownik obserwowany
    NE 5532 raczej stosowany jest jako wzmacniacz mikrofonowy, podobnie zresztą jak TL 082, TL 072, TL 062. Natomiast LM 1036 i TDA 1524, to typowe przedwzmacniacze m.cz. stosowane w torze audio (z tą różnicą, że TDA 1524 jest rzadziej wybierany z uwagi na większe szumy, niż ma to miejsce w przypadku LM 1036). Czy zagra to lepiej? Myślę że tak, aczkolwiek to też zależy od tego, czego się tak naprawdę spodziewamy po takim układzie.
  • #24 16284214
    psiata
    Użytkownik obserwowany
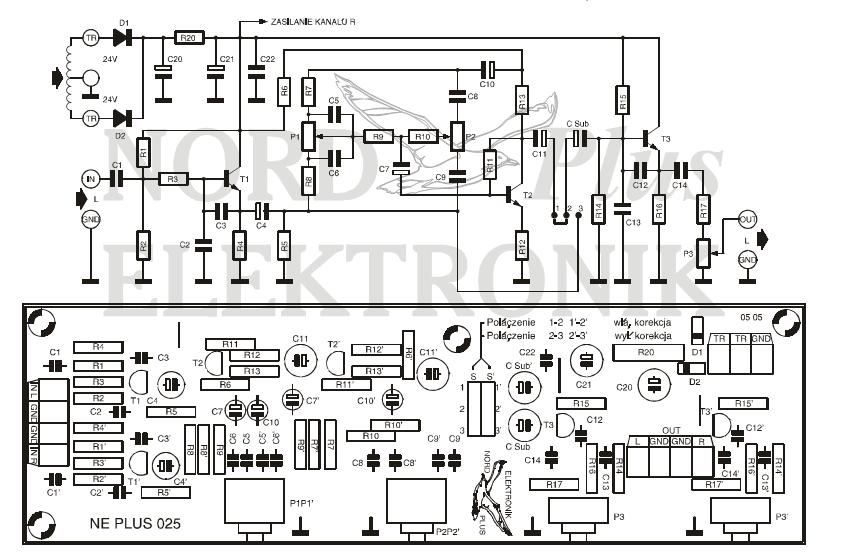
    Z gotowych kitów na pewno coś się znajdzie:

    NE025

    Jakie wzmacniacze operacyjne zamiast NE5532 w przedwzmacniaczu stereofonicznym?

    Co prawda układ na tranzystorach, ale skro ma to być proste....

    NE092

    Jakie wzmacniacze operacyjne zamiast NE5532 w przedwzmacniaczu stereofonicznym?

    Tutaj akurat masz kolego wstawiony prosty TL084, czyli układ z rodziny, o której ci wcześniej pisałem.

    A-167

    Jakie wzmacniacze operacyjne zamiast NE5532 w przedwzmacniaczu stereofonicznym?

    Układ oparty o TL072, czyli również o układ ze znanej rodziny wzmacniaczy operacyjnych, o której już wyżej pisałem. Schematu niestety producent nie udostępnia, ale można łatwo sobie dojść co do czego w tym układzie służy i jaką pełni funkcję. Przedwzmacniacz monofoniczny, więc trzeba dać dwa takie moduły i podwójne potencjometry, aby uzyskać wersję stereofoniczną

    AVT 2132

    Jakie wzmacniacze operacyjne zamiast NE5532 w przedwzmacniaczu stereofonicznym?

    Co prawda jest to wersja monofoniczna, ale stosując dwa takie moduły i potencjometry podwójne uzyskasz łatwo wersję stereofoniczną. Tutaj masz schemat tego kitu: http://serwis.avt.pl/manuals/AVT2132.pdf

    A-142

    Jakie wzmacniacze operacyjne zamiast NE5532 w przedwzmacniaczu stereofonicznym?

    Przedwzmacniacz stereo oparty o układ TL072, czyli znów ta sama sytuacja co w układach opisanych wyżej. Można jak ktoś chce wykorzystać sobie zamiast dwóch TL072 jeden układ TL074 (pod warunkiem, że projektujesz sobie sam płytkę np. w Express PCB). tutaj schemat: Jakie wzmacniacze operacyjne zamiast NE5532 w przedwzmacniaczu stereofonicznym?

    A-143

    Przedwzmacniacz w oparciu o LM 1036. Wersja mono. Schematu producent nie udostepnia,a wiec zamieszczam tylko samo zdjęcie:

    Jakie wzmacniacze operacyjne zamiast NE5532 w przedwzmacniaczu stereofonicznym?

    AVT1670

    Przedwzmacniacz na układzie LM1036 w wersji stereo:
    Jakie wzmacniacze operacyjne zamiast NE5532 w przedwzmacniaczu stereofonicznym?

    Tutaj masz schemat: http://serwis.avt.pl/manuals/AVT1670.pdf

    AVT1634

    Jakie wzmacniacze operacyjne zamiast NE5532 w przedwzmacniaczu stereofonicznym?

    Przedwzmacniacz oparty na układzie TDA1524. Wersja stereo. Tutaj schemat tego układu: http://serwis.avt.pl/manuals/AVT1634.pdf

    J-04

    Przedwmzacniacz również oparty o TDA1524. Wersja stereo. Tutaj schemat:http://www.jabel.com.pl/files/instrukcje/J-042.pdf

    J-42

    To samo co wyżej

    AVT1729

    Przedwzmacniacz sterowany napięciowo. Brak regulacji potencjometrami. chyba wiadomo dlaczego.

    http://serwis.avt.pl/manuals/AVT1729.pdf

    J-44

    Przedwzmacniacz monofoniczny. schemat gdzieś dostępny był zdaje się na elektrodzie i w sieci. na tym na razie poprzestanę z prezentacją poszczególnych układów. Mam nadzieję, ze kolega wreszcie sobie coś z tego wybierze i dobierze.
  • #25 16284222
    andrzej lukaszewicz
    Poziom 41  
    TDA 1524 i LM 1036 to scalone "szumidła"i zaraz kolega będzie narzekał na poziom szumu ( naprawdę będzie słyszalny)
    TL 062/082 nie stosuje sie jako wzmacniacze mikrofonowe, 071/072/074 od biedy można, ale to konstrukcja sprzed 40 lat.
    krychu123 napisał:
    a poleciłby mi Pan od siebie jakiś sprawdzony przedwzmacniacz?

    Tu masz Kolego opis ( dotyczy regulatora barwy) konstrukcji niemal identycznej z Twoją :
    https://obrazki.elektroda.pl/2_1234248067.jpg
    A tu bardzo dobrej jakości regulator stosowany w sprzecie revox, co prawda sprzed 30 lat, ale zapewniam Cię, że to gra bardzo naturalnie. Wiele zależy od jakości komponentów ( szczególnie kondensatorów):
    https://obrazki.elektroda.pl/85_1234248105.jpg
    Układ wzorowany na revox'-ie nie podbarwia ( i nie zmienia fazy) średnich częstotliwości , które niosą najwięcej informacji w dźwięku. Reszta tego "Twojego" układu od biedy może zostać.
  • #26 16284247
    psiata
    Użytkownik obserwowany
    Co do TDA1524, to zgodzę się że to szumi jak fale Bałtyku w wakacyjny letni, ciepły dzień na plaży, natomiast na LM1036 i TL074 nigdy nie narzekałem.
  • #27 16284259
    andrzej lukaszewicz
    Poziom 41  
    No wiesz , w latach 80-tych TL07x to była przepaść wobec 741, później postęp w "niskoszumowości" nie był już tak gwałtowny, ale ponad 20 lat temu NE 5543/5532 naprawdę robiły wrażenie.
    Tak naprawdę nie wiemy jakiej klasy sprzęt autor buduje i z jakiego źródła pochodzi dźwięk, na czym odsłuchuje itp.
  • #28 16284266
    psiata
    Użytkownik obserwowany
    Dlatego myślę, by kolega krychu123 napisał z czego czerpie źródłowy sygnał audio, bo może się okazać, że to wcale nie jest winien przedwzmacniacz, a zupełnie inny element toru audio.
  • #30 16285639
    psiata
    Użytkownik obserwowany
    No czyli, jeśli sygnał idzie z laptopa, to nie powinien on być jakoś kiepski jakościowo, zwłaszcza jeśli chodzi o brzmienie. Wydaje mi się że zaproponowane przeze mnie przedwzmacniacze powinny spokojnie sobie dać radę z wysterowaniem końcówki mocy.
REKLAMA