logo elektroda
logo elektroda
X
logo elektroda
REKLAMA
REKLAMA
Adblock/uBlockOrigin/AdGuard mogą powodować znikanie niektórych postów z powodu nowej reguły.

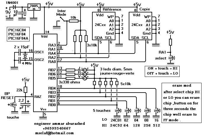
programator Eeprom 24cxx (eeprom copier)

Litle_star 17 Sie 2005 19:17 13772 8
REKLAMA
  • O autorze
    Litle_star
    Poziom 12  
    Offline 
    Litle_star napisał 55 postów o ocenie 9, pomógł 2 razy. Jest z nami od 2004 roku.
  • REKLAMA
  • #2 1743438
    Litle_star
    Poziom 12  
    projekty 24cxx

    Moderowany przez Light-I:

    Post your projecst in "Upload projekty, programy, artykuły/Upload projects, programs and articles" please... Care about order... Next time I'll give you a warrning also subtract your points and posts. Topic moved from "Mikrokontrolery".

  • REKLAMA
  • #3 1775205
    nerysiek
    Poziom 13  
    Duzo lepszy projekt był w Nowym Elektroniku. Programował 24C01 do 24C1024 i chyba 7 pamięci jednocześnie
  • REKLAMA
  • #4 2006442
    bob1986
    Poziom 11  
    polecam icprog programik prosty o duzej bazie epromów i tych na fleszu równiez pod port szeregowy
  • REKLAMA
  • #5 2221140
    manishword
    Poziom 2  
    i want to copy 24c32 and up. can its is possible
  • #7 6383589
    elektromichal
    Poziom 11  
    czy ma ktosz konstrukcie na copier ,ktory dla 24C08 ,24C16, 24C32,24C64
    tak jak pisze,cytuje,,Duzo lepszy projekt był w Nowym Elektroniku. Programował 24C01 do 24C1024,,,
    znalazlem tylko do 24C16 :-(
  • #8 7212984
    gustaff88
    Poziom 12  
    A czy ten sprzęcik zaprogramuje 24C256 ?
  • #9 11743021
    Figo_Cairo
    Poziom 1  
    We thank you for accepting membership in this beautiful forum
    Secondly during my research on the web and found this circle with the same electronic components added ADD key compressor pn No. 18 Musil 10 k ohms resistance to the source voltage 5V and was a function of this key is transfer 2401-2402-2404-2408-24016 system to system 24032-24064 - 24128-24256-24512 and unfortunately I did not find HEX file or asm

    programator Eeprom 24cxx (eeprom copier)
REKLAMA