logo elektroda
logo elektroda
X
logo elektroda
REKLAMA
REKLAMA
Adblock/uBlockOrigin/AdGuard mogą powodować znikanie niektórych postów z powodu nowej reguły.

Napięcie zasilania kamery po koncentryku?

zasoby 21 Lis 2005 21:54 5532 8
REKLAMA
  • Ceny kamer przewodowych radykalnie zmniejszyły się w ostatnim okresie. Najczęściej kamery są używane do obserwacji budynków. Kamera w miejscu zamontowania potrzebuje przewodu koncentrycznego po którym sygnał video będzie transmitowany do TV oraz zasilania. O ile w przewód do TV zaopatrzyliśmy się wcześniej mając na uwadze instalowanie kamery w tym konkretnym miejscu to pojawia się problem z dostępem do zasilania 230V. Poza tym kamera powinna być zabezpieczona przed zwykłym odpięciem zasilania.

    Tanie miniaturowe kamery obserwacyjne najczęściej wymagają niskiego napięcia zasilania od 9V-12V. Można spróbować dostarczyć to napięcie po tym samym koncetryku co będzie przesyłany sygnał video.

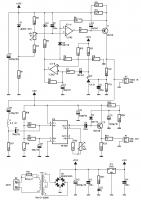
    Takie rozwiązanie przedstawiono w załącznikach. Całe urządzenie składa się z dwóch części - części stacyjnej z dostępem do 230V przy odbiorniku TV oraz z części znajdującej się przy samej kamerze. W pierwszej części układu do K1 podłączamy TV, do K3 podłączamy koncentryk. W drugiej części przy kamerze do K1 doprowadzamy koncentryk, K2 podłączamy kamerę a z K3 pobieramy zasilanie dla kamery.
    Za pomocą P1 nastawiamy prąd, za pomocą P2 nastawiamy napięcie jakie ma się pojawić na końcówce K3.

    R7 - 1k

    Fajne? Ranking DIY
    O autorze
    zasoby
    Poziom 23  
    Offline 
    zasoby napisał 784 postów o ocenie 432, pomógł 4 razy. Jest z nami od 2002 roku.
  • REKLAMA
  • #2 2013676
    Jarema
    Użytkownik obserwowany
    Witam,
    Chciałbym zauważyć, że produkowane są kable współosiowe wyposażone w dodatkową żyłę służącą do zasilania kamery :D - kable takie osobiście zakładałem w ZSŁ w krakowie :)
  • REKLAMA
  • REKLAMA
  • #4 2015461
    tomcio
    Poziom 26  
    Zastanawia mnie inna sprawa, koszt takiego wynalazku.
    Koszt kabla do monitoringu wacha się 1-1,3 brutto.
    Koszt koncetryka samego to 27-55gr, czasem więcej.
    Zakładając, że do kamery mamy 100m to:
    1,3 x100m=130zł
    55gr. x 100m+ koszt przystawki = :?:
    Chcąc wykorzystać to powinno być to tanie.
    Do tego jeszcze inne pytanie, jak z przesyłem na większe odległości, jak pisał kolega "timi1" ?

    Jak dla mnie to projekt ciekawy, ale czy opłacalny ?
    Pozdrawiam
  • #5 2016541
    Jarema
    Użytkownik obserwowany
    Dodam jeszcze, że podobne rozwiązanie stosuje firma Commax w swoich wideodomofonach z tym, że do sygnału wideo dochodzi jeszcze modulacja sygnałem fonii.
  • #6 2027526
    drek15
    Poziom 2  
    kabel koncentryczny jest wypierany przez skrętke komputerowa, gdzie jednym przewodem można przesłać sygnał video i zasilanie uzyskujac bardzo długie odległości (np. TRN-1/400 firmy Delta)
  • #7 16531229
    Artex3
    Poziom 12  
    Nie chcę zakładać nowego tematu, więc zapytam tutaj czy mogę bezpiecznie puścić napięcie 230V obecnie nieużywanym kablem koncentrycznym do anteny 75 Ohm puszczonym rurką z pokoju na parterze na strych w celu zrobienia tam oświetlenia z żarówek ciągnących razem ok. 100W?
    Czy nie dojdzie wtedy do spalenia się przewodu albo pożaru, jeśli takie żarówki będą świeciły się np. zimą ileś tam godzin kiedy nie ma tam światła?

    Wtedy mógłbym nie kupować normalnego kabla elektrycznego i przede wszystkim nie kombinować jak go puścić obok tego zamontowanego antenowego na stałe już, bo tego antenowego nie mogę wyjąć, jest on gdzieś wmurowany wyżej na stałe, ale sygnał antenowy przechodzi bez problemu przez ten kabel.
  • REKLAMA
  • #8 17305884
    patryk22_1993
    Poziom 10  
    Hej, rozwiazales ten problem z puszczeniem 230V po koncetryku? Jezeli tak to w jaki sposob?
  • #9 18431745
    raficzek
    Poziom 11  
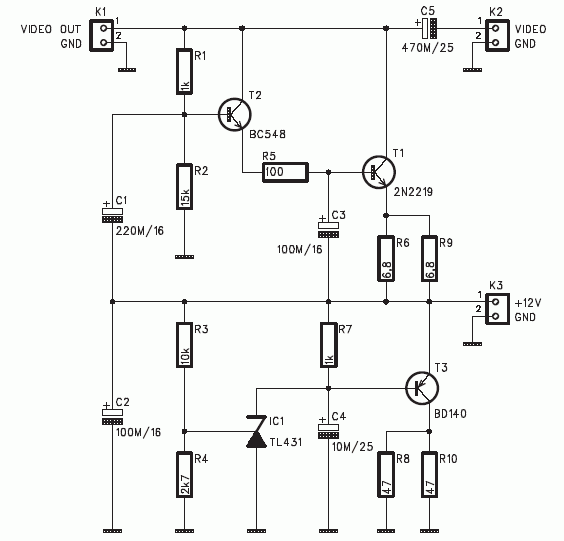
    Jak najbardziej... po koncentryku. Napięcie musi być z dobrej jakości zasilacza porządnie odfiltrowane. Jeśli koncentrykiem ma być przesyłany tylko sygnał TV i zasilanie kamery bez żadnego sterowania to wystarczy dać po kondensatorze i cewce na obu końcach kabla. Poniżej przykładowy schemat pokazujący mniej więcej wartości L i C jakich należy użyć. Widać, że stabilizator umieszczony jest tuż przy kamerze i zasilany z napięcia 15V. Być może przy kamerach małej mocy rzędu kilku Watt, niskooporowym dobrym koncentryku, niewielkich odległościach przesyłu takie rozwiązanie nie będzie konieczne i zasilacz stabilizowany będzie można umieścić przy rejestratorze, a przy kamerze co najwyżej elektrolit filtrujący ewentualne wahania napięcia. Na pewno ważna jest jakość cewek (i kondensatorów też). Wkrótce wypróbuję ten układ i napiszę co i jak.
REKLAMA