logo elektroda
logo elektroda
X
logo elektroda
REKLAMA
REKLAMA
Adblock/uBlockOrigin/AdGuard mogą powodować znikanie niektórych postów z powodu nowej reguły.

Uszkodzona wbijarka do gwoździ Bosch PTK23E

patryk-84a 25 Lip 2007 15:32 4221 0
REKLAMA
  • #1 4113622
    patryk-84a
    Poziom 28  
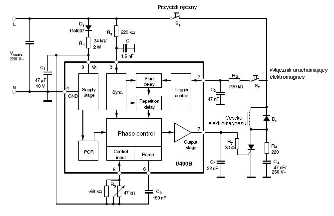
    Mam uszkodzoną wbijarkę w której już ktoś niestety grzebał. Schemat mam z noty katalogowej układu U490B z małymi przeróbkami. We wbijarce zamiast tyrystora jest zastosowany triak BT138, myśle że to nie jest oryginalny element. Mogę wstawić tam tyrystor BT152? Jeszcze wylutowana jest dioda D2 równoległa do cewki elektromagnesu. Jest na nią miejsce z rysunkiem na płytce, a diody nie ma. Jest ona niezbędna? Jeśli tak to pewnie ktoś ją wylutował. Jaką diodę tam wstawić?

    Uszkodzona wbijarka do gwoździ Bosch PTK23E

    Dodano po 1 [godziny] 19 [minuty]:

    Problem rozwiązany. Wstawiłem tyrystor BT152 i diodę 1N4005. Wbijarka działa.
  • REKLAMA
REKLAMA