Witam
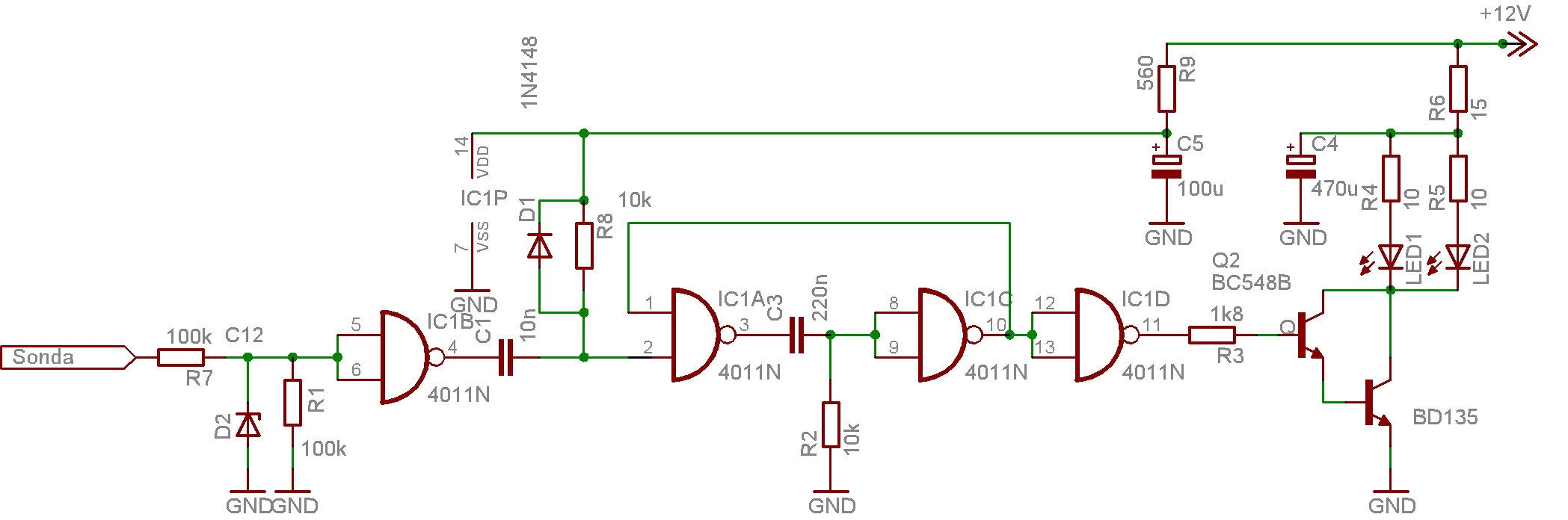
szukałem na forum ale nieznalazłem żadnych informacji o takiej lampiepewnego razu spotkałem się z takim urządzeniem co po podłonczeniu do akumulataorka w samochodzie i załorzeniu jakiegoś czujnika na przewód wys. nap. idący do świecy lampa zaczynała mrugać wraz z iskrą i można było bardzo prosto dokonać pomiaru kąta zapłonu
i teras mam gdzieś zestaw jabla stroboskop dyskotekowy i czy dało by się go przerobić na coś takigo i wogóle czy ktoś ma jakiś schemacik może ??
szukałem na forum ale nieznalazłem żadnych informacji o takiej lampiepewnego razu spotkałem się z takim urządzeniem co po podłonczeniu do akumulataorka w samochodzie i załorzeniu jakiegoś czujnika na przewód wys. nap. idący do świecy lampa zaczynała mrugać wraz z iskrą i można było bardzo prosto dokonać pomiaru kąta zapłonu
i teras mam gdzieś zestaw jabla stroboskop dyskotekowy i czy dało by się go przerobić na coś takigo i wogóle czy ktoś ma jakiś schemacik może ??
