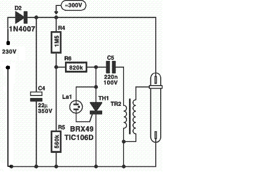
Witam posiadam lampę błyskową od aparatu taką pod 230V i chciałbym zrobić z tego mały stroboskop. Przeglądam już parę dni internet i juz sam nie wiem którego schematu użyć aby jak najmniej mnie to wyniosło. w mojej lampie znajduje się oczywiście lampa 6 oporników z wyglądu lecz jest to ruskie wię nie jestem pewny są koloru czerwonego, 2 diody prostownicze, 2 kondensatory jeden 0,1µF/500V i drugi 800µF/330V i taka jakby cewka lecz podejrzewam że może to być transformator bo ma 3 wyprowadzenia i jeszcze jest mała żaróweczka która się zaświecała gdy lampa (kondensator) była już naładowana. Lampa błyskała tak co 6 sekund lecz tylko gdy sie nacisło przycisk. Co mogę zrobić aby częstotliwość błysków była o wiele szybsza tak kilka na sekundę i aby nie załanczać samemu Proszę o pomoc i proszę pisać wszystkie propozycje. Znalazłem taki schemat czy może coś takiego zrobić , czy może ten swój układ przerobić? Co sądzicie o tym układzie a może macie jakieś własne pomysły. Jestem bardzo początkujący wiec proszę jeszcze raz o pomoc.
dziękuje i pozdrawiam
dziękuje i pozdrawiam
