Witam, mam następujący problem:
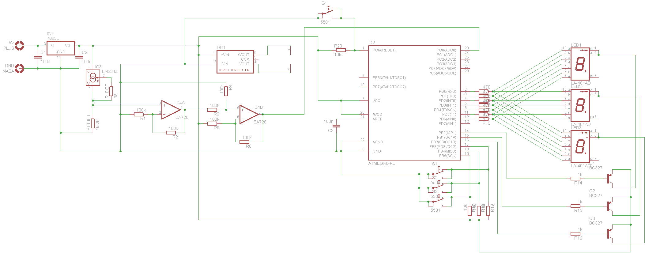
muszę zbudować przenośny termometr mierzący temperaturę powietrza w zakresie od 0 do 200 stopni Celsjusza.
Jako czujnika postanowiłem użyć Pt1000 (czy słusznie??)
Pomiar ma być wykonywany z dokładnością do 1 stopnia.
Planuję zastosować wyświetlacz 7-segmentowy ze wspólną anodą.
Scalaki, których chcę użyć to: 7805, LM334, OP290, AM1D-0515DH30Z no i oczywiście AtMega8 (czy to dobry wybór??)
I największe moje zmartwienie - czy bateria 9V da sobie radę??
Czy załączony schemat jest poprawny??
muszę zbudować przenośny termometr mierzący temperaturę powietrza w zakresie od 0 do 200 stopni Celsjusza.
Jako czujnika postanowiłem użyć Pt1000 (czy słusznie??)
Pomiar ma być wykonywany z dokładnością do 1 stopnia.
Planuję zastosować wyświetlacz 7-segmentowy ze wspólną anodą.
Scalaki, których chcę użyć to: 7805, LM334, OP290, AM1D-0515DH30Z no i oczywiście AtMega8 (czy to dobry wybór??)
I największe moje zmartwienie - czy bateria 9V da sobie radę??
Czy załączony schemat jest poprawny??

![[Atmega8] przenośny termometr 0-200 stopni [Atmega8] przenośny termometr 0-200 stopni](https://www.elektroda.pl/rtvforum/files-rtvforum/ad7715_1156.jpg)