Witam
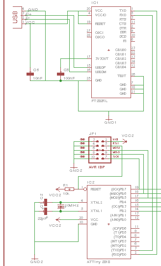
Tworzę urządzenie które będzie komunikowało się z komputerem poprzez FT232. Problem polega na tym że uC nie komunikuje się z PC. Napisałem na początek taki prosty program żeby sprawdzić czy komunikacja działa:
Wszystko co jest w kodzie pochodzi z not katalogowych więc powinno działać. Program powinien mi wysyłać w kółko literę "A" podczas gdy w terminalu jest pusto.
FT232 jest raczej OK. Wykonywałem test przejściówki w postaci zwarcia na chwilę linii TXD oraz RXD. Sama przejściówka jest połączona z uC "na krzyż" czyli (TXD do RXD).
Attiny działa z zewnętrznym kwarcem 10MHz. Obecnie fusebity wyglądają tak:
Od rana tworze różne kombinacje alpejskie żeby ruszyć tą transmisje ale nie udało mi się na razie osiągnąć tego celu więc liczę na waszą pomoc.
Aha zanim jakiś ambitny moderator wywali wątek do kosza: TAK SPRAWDZAŁEM INNE WĄTKI NA FORUM I GOOGLE ALE NIE ZNALAZŁEM TAM ROZWIĄZANIA.
Tworzę urządzenie które będzie komunikowało się z komputerem poprzez FT232. Problem polega na tym że uC nie komunikuje się z PC. Napisałem na początek taki prosty program żeby sprawdzić czy komunikacja działa:
Kod: C / C++
Wszystko co jest w kodzie pochodzi z not katalogowych więc powinno działać. Program powinien mi wysyłać w kółko literę "A" podczas gdy w terminalu jest pusto.
FT232 jest raczej OK. Wykonywałem test przejściówki w postaci zwarcia na chwilę linii TXD oraz RXD. Sama przejściówka jest połączona z uC "na krzyż" czyli (TXD do RXD).
Attiny działa z zewnętrznym kwarcem 10MHz. Obecnie fusebity wyglądają tak:
Od rana tworze różne kombinacje alpejskie żeby ruszyć tą transmisje ale nie udało mi się na razie osiągnąć tego celu więc liczę na waszą pomoc.
Aha zanim jakiś ambitny moderator wywali wątek do kosza: TAK SPRAWDZAŁEM INNE WĄTKI NA FORUM I GOOGLE ALE NIE ZNALAZŁEM TAM ROZWIĄZANIA.
