logo elektroda
logo elektroda
X
logo elektroda
REKLAMA
REKLAMA
Adblock/uBlockOrigin/AdGuard mogą powodować znikanie niektórych postów z powodu nowej reguły.

Konwerter VGA na PAL/NTSC/SVideo

zasoby 06 Paź 2005 12:24 29040 2
REKLAMA
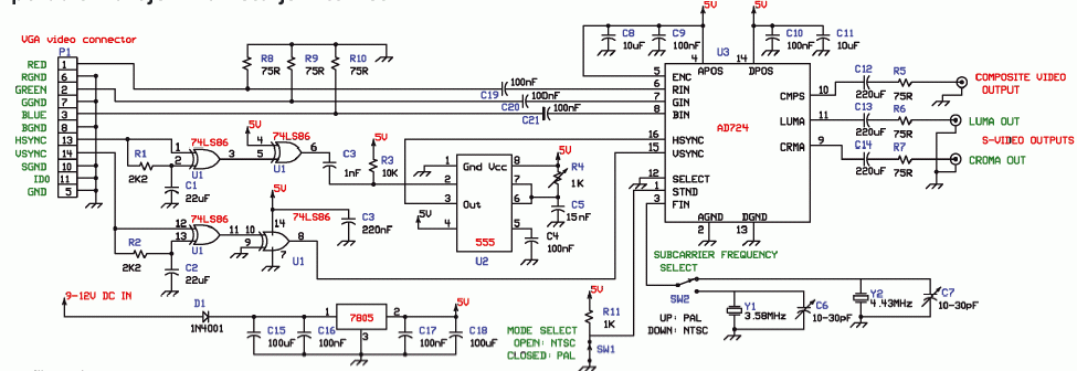
  • Wielokrotnie prezentowany konwerter sygnału RGB na PAL/NTSC na układzie AD724 lub AD724JR. Umożliwia podłączenie komputera do TV. Ze względu na to, że karty z wyjściem TV to obecnie standard, układ może znaleźć zastosowanie głównie dla starszych komputerów.
    Dwa rozwiązania różnią się ze sobą złożonością. Z układem AD724JR nie potrzeba dużej ilości elementów zewnętrznych.

    Fajne? Ranking DIY
    O autorze
    zasoby
    Poziom 23  
    Offline 
    zasoby napisał 784 postów o ocenie 432, pomógł 4 razy. Jest z nami od 2002 roku.
  • REKLAMA
  • #2 1889830
    PayWong
    Poziom 1  
    ad725 chyba robi to samo. Mozna kupic w TME.
    Czy ktos zna uklad, ktory przeksztalca PAL na VGA? To samo tylko w druga strone.
  • #3 1904598
    czubi82
    Poziom 13  
    Hej !

    Istnieją gotowe układy przekształcające sygnał PAL lub NTSC na VGA. W ustawieniach są dostępne rozdzielczości 1024, 1280 i 800 x 600 pikseli. Urządzenie kosztuje ok 210 zł netto. Link do producenta postaram sie podać jutro.
REKLAMA