logo elektroda
logo elektroda
X
logo elektroda
REKLAMA
REKLAMA
Adblock/uBlockOrigin/AdGuard mogą powodować znikanie niektórych postów z powodu nowej reguły.

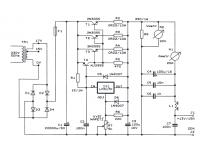
Zasilacz stabilizowany na układzie LM317 13V/15A

zasoby 27 Paź 2005 17:22 17975 15
REKLAMA
  • Zastosowanie tego zasilacza wysokoprądowego to przede wszystkim różnego rodzaju nadajniki, transceivery, chociaż ktoś kiedyś pytał o schemat zasilacza do szafy prezentującej radia samochodowe...

    Transformator powinien posiadać moc około 350W i napięcie wyjściowe około 17V. Duża bateria kondensatora filtrującego rzędu 22.000uF/30V robi wrażenie, jednak później zastajemy typowy regulator LM317 z dodatkowymi wspomagaczami w postaci tranzystorów 2N3055 - każdy zapewniający prąd rzędu 5A. Opcjonalnie można dołączyć amperomierz i woltomierz wskazówkowy. Przy samym wyjściu odnajdujemy filtr LC. Kilka słów należy napisać o wykonaniu cewki L1. Jej wartość nie jest krytyczna i powinna wynosić kilkadziesiąt uH. Można ją wykonać nawijając jednowarstowo na rdzeń ferrytowy (wymiary np. 10x60mm) zwoje drutem o średnicy 2-3mm. Grubość drutu do wykonania cewki jest bardzo ważna w końcu będzie przepływać około 15A. Rezystory 0,22Ω wykonujemy w podobny sposób - nawijając zwoje drutem oporowym.
    Bezpiecznik F1 powinien posiadać wartość nawet 30A - ze względu na impuls prądowy spowodowany ładowaniem dużego kondensatora.

    Fajne? Ranking DIY
    O autorze
    zasoby
    Poziom 23  
    Offline 
    zasoby napisał 784 postów o ocenie 432, pomógł 4 razy. Jest z nami od 2002 roku.
  • REKLAMA
  • #2 1934470
    tkordus
    Poziom 24  
    Na schemacie jest błąd - tranzystor MJ2955 jest tranzystorem PNP.
    Taki ukłąd bedzie generował kilkadziestąt wat ciepła przy pełnym obciążeniu, więc pomyslałbym raczej o zasilaczu impulsowym.
  • #3 1934885
    zybex
    Pomocny dla użytkowników
    To znaczy, że miał być też 2N3055, czy ma być jednak ten pnp i jeżeli tak to strzałkę emitera tylko odwrócić do środka?
  • REKLAMA
  • #4 1934952
    janto
    Poziom 24  
    Według mnie, ma być pnp, kolektorem do bazy T3.
  • #5 1935093
    zybex
    Pomocny dla użytkowników
    To w takim razie należałoby zrobić zmianę na schemacie. Może tego dokonać jedynie autor postu, gdyż tylko on może go edytować.
  • #6 1936874
    Misian@
    Poziom 27  
    A można takim zasilaczem zasilić wzmacniacz samochodowy??

    Myślałem nad około 40A czyli tak z 10 2n3055 by wystarczyło dla spokojnej pracy, oczywiście trafko to 0,5kW
  • #7 1937036
    tkordus
    Poziom 24  
    do wmacniacza samochodowego nie trzeba stabilizacji napięcia. tylko transformator musi być na nizsze napięcie - 10V
  • REKLAMA
  • #8 1937209
    zybex
    Pomocny dla użytkowników
    To skoro nie trzeba stabilizacji, jaki powinien być mostek i jaki kondensator elektrolityczny?
  • REKLAMA
  • #9 1937254
    Misian@
    Poziom 27  
    Ale stabilizacja jest po to aby móc regulować napięcie, w Moim przypadku od 12V do 14,4V :D
  • #10 1937411
    tkordus
    Poziom 24  
    jeśli zasilacz jest ztabilizowany to aby zasilić wzmacniacz samochodowy dobrze jest dac duuuży kondensator na wyjściu zasilacza - przynajmniej rzędu 10000uF tak aby wzmacniacz w impulsie mógł sobie pobrać duży prąd
  • #11 1937495
    zybex
    Pomocny dla użytkowników
    Dlaczego jeszcze nie zmieniono na schemacie oznaczenia tego tranzystora 2N2955? Poczekam jeszcze troche i pod wieczór zamieszczę przez siebie naniesioną poprawkę. Po co ciągle pamiętać, że ten tranzystor ma mieć inaczej wyprowadzenia.

    Ten sam schemat z poprawionym tranzystorem T4.
  • #14 1947252
    badworm
    Poziom 18  
    Jej, jak ja lubię takie schematy. A potem będą pytania "co zrobić bo mi przy każdym włączeniu zasilacza do sieci wywala bezpieczniki/eski". Trafo o tak dużej(lub jeszcze większej jak niektórzy planują) mocy będzie na pewno wykonane na rdzeniu toroidalnym więc problem prądu rozruchowego da o sobie znać jeszcze wyraźniej. Do tego dojdzie prąd ładowania kondensatorów i nie ma zmiłuj - albo jedno, albo drugie(a w pewnych momentach oba naraz) da mocno po d...ie sieci zasilającej.
  • #15 1947423
    wosiekpl
    Poziom 21  
    Witam
    Ja mam drugi zasilacz zrobiony co prawda na trafo o polowe mniejszym bo ma jakies 400W i posiada uklad powolnego zalaczania na oporniku 680Ohm i nie widze zeby cos zlego sie dzialo . Gdyby bylo potrzeba to mozna zastosowac dwustopniowy yklad do zalaczania i chyba tez nic sie nie stanie. Poza tym glowny bezpiecznik w instalacji jest na 40 A i od gniazdek ma 15 A ( wszystkich bezpiecznikow jest 15 ) tez powinien wytrzymac. Wiec mysle ze nic takiego zlego sie nie dzieje.
    Pozdrawiam
    Wosiekpl
  • #16 6263770
    belfegor1988
    Poziom 17  
    Czy można zamiast tranzystora PNP MJ2955, dać tranzystor typu NPN lub PNP o prądzie max 1A. Niestety nie posiadam 15 amperowego tranzystora PNP, a do sklepu elektronicznego mam trudny dostęp. Chciałbym zrobić zasilacz regulowany o prądzie 10-15A i w każdym schemacie jest tranzystor PNP dużej mocy. Czy ma ktoś jakiś schemat takiego zasilacza, lub link do niego, ale wykonanego tylko na tranzystorach bez układów scalonych? Czy takie coś się nadaje http://users.belgacom.net/hamradio/schemas/6-20amps_regulatable_powersupplies_on6mu.htm?
REKLAMA