gaskoin napisał: W ostatnim przypadku Atmega nie odpowiedziała nawet na żądanie o deskryptor... Komunikacja wchodzi w stan IDLE i tyle. Idealnie by było jakbyś w sofcie dodał jakieś logowanie komunikacji żeby zobaczyć co robi w tym czasie Twój procesor. Możesz dodać najprostsze wysyłanie przez RS232. Oscylogram też by się przydał bo te przebiegi co ostatnio wrzuciłeś wyglądają mi bardzo podejrzanie (napięcia coś nie teges).
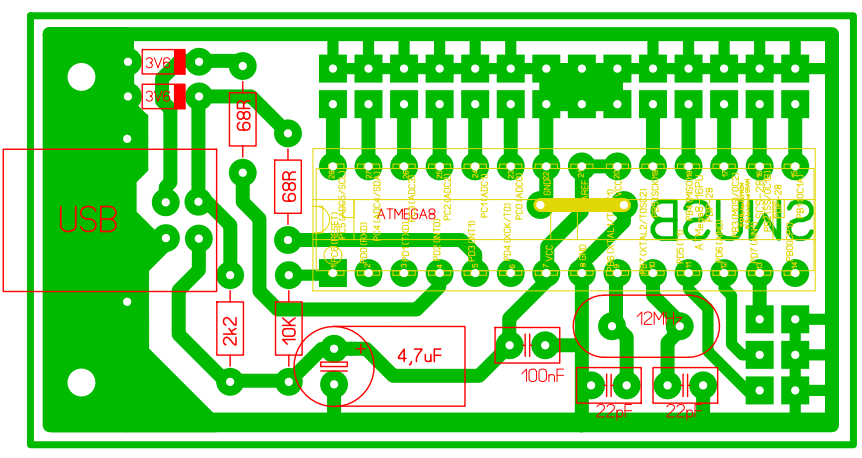
Coś pomyślę po południu. Te napięcia też mnie zastanawiają. Szczerze powiedziawszy nie zwróciłem wcześniej na to uwagi. Skąd ten nagły skok ? Sondy były podłączone dobrze (no bez jaj...). Pomiarów dokonywałem bezpośrednio na D+ i D-. Oczywiście wspólna masa obydwóch sond 1:1. Wcześniej sondy sprawdzałem na wyjściu wzorcowym oscyloskopu (zawsze tak robię). Może problem jest tutaj po stronie sprzętowej ? Nie skorzystałem ze schematu załączonego przez autora biblioteki SWUSB, lecz ze schematu USBASP który bardziej mi odpowiadał. (dwie diody zenera dwa rezystory, i jeden rezystor podciągający do +5V).
slx napisał: W załączniku program: klawiatura HID z obsługą boot protocol, w oparciu o V-USB. Wgraj to i sprawdź czy zadziała.
Jak wrócę z pracy to sprawdzę. Dzięki
gaskoin napisał: Problemem jak widzisz nie jest brak boota. Nie dochodzi nawet do enumeracji. Z resztą klawiatura obsługuje boot protocol. Jest to w kodzie, tylko autor sam nie wie co wgrywa
Nie wiem jak działa protokół USB, więc też nie wiem co wgrywam

Oglądałem bibliotekę SWUSB i includ'y, ale nie analizowałem bo się nie znam. W kodzie Bascom dopasowałem sobie tylko wysyłanie przycisków - tyle.
Zastanawia mnie jeszcze jedno...
Dlaczego zabawka działa na laptopie, komputerze stacjonarnym... (pod Windows), a nie działa na komputerku z DOS. Komputer ten to terminal HPt5300 z procesorem ViaEden. Może on mieć jakieś inne standardy napięć ? Skąd ten nagły skok? Sam przełącza sobie napięcia komunikacji D+ i D- ?
Muszę jeszcze spróbować odpalić DOS na laptopie, i tam sprawdzić moją zabawkę.