Temat dotyczy serva pracujšcego w modelach zdalnie sterowanych (samolot, samochód, łodka)
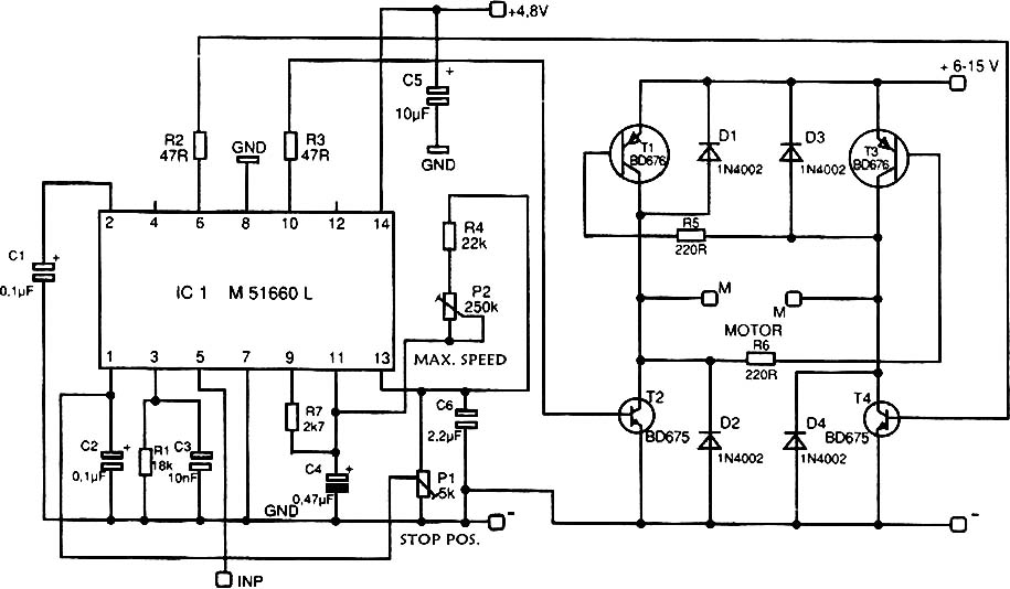
Potrzebuję schemat układu który zastšpi spalonš elektronikę z serva firmy ROBBE. Może być także innej firmy byle działał w odbiornikiem firmy GRAUPNER. to co się spaliło to układ BA686, nie do zdobycia. Widzialem w inny układ który pracował na układzie M51660L.
Potrzebuję schemat układu który zastšpi spalonš elektronikę z serva firmy ROBBE. Może być także innej firmy byle działał w odbiornikiem firmy GRAUPNER. to co się spaliło to układ BA686, nie do zdobycia. Widzialem w inny układ który pracował na układzie M51660L.