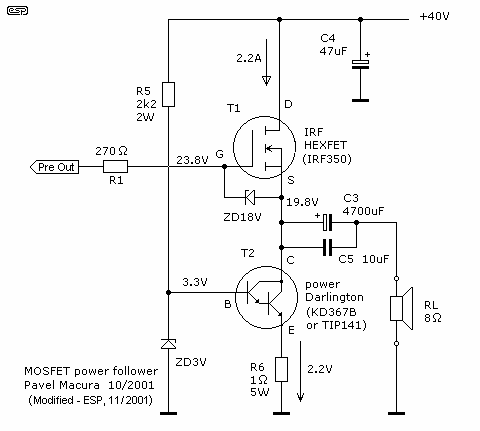
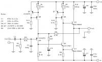
Prosty wzmacniacz klasy A zbudowany na jednym tranzystorze MOSFET z kanałem typu N oraz jednym tranzystorze Darlingtona NPN. Przy zasilaniu 40V wzmacniacz dostarcza do głośnika 18W przy 8 ohm. Wzmacniacz pobiera 88W mocy z zasilacza bez względu na dostarczoną moc do głośnika. Oczywiście T1 i T2 wymagają dobrego chłodzenia. Wzmacniacz cechuje bardzo dobra jakość dźwięku, szerokie pasmo.
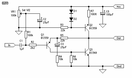
Na pierwszym schemacie przedstawiono przedwzmacniacz. Przedwzmacniacz wymaga dosyć wysokiego napięcia wejściowego - 4V, jednak zmniejszając R4 do 3k3, C3 zwiększając do 100uF będzie wymagane tylko napięcie wejściowe do 1.5V aby uzyskać pełną moc z wzmacniacza.
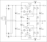
Na drugim schemacie pokazano samą końcówkę
więcej informacji:
http://sound.westhost.com/project83.htm
Na pierwszym schemacie przedstawiono przedwzmacniacz. Przedwzmacniacz wymaga dosyć wysokiego napięcia wejściowego - 4V, jednak zmniejszając R4 do 3k3, C3 zwiększając do 100uF będzie wymagane tylko napięcie wejściowe do 1.5V aby uzyskać pełną moc z wzmacniacza.
Na drugim schemacie pokazano samą końcówkę
więcej informacji:
http://sound.westhost.com/project83.htm
Fajne? Ranking DIY
