Poniżej projekt dosyć prostego wzmacniacza i wskazówki dotyczące jego konstrukcji.
Ten wzmacniacz został stworzony na podstawie istniejące już schematu przedstawionego poniżej. Zamiast 2SK1058 użyto 2SK2221 ponieważ różnice pomiędzy tymi dwoma są niewielkie. Poza tym zamiast kondensatora na wyjściu 6800 uF użyto 4700 uF.
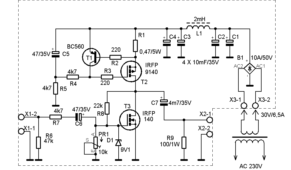
Źródło zasilania wymagało pewnych zmian. W mostku prostowniczym użyto diod BYW 29/100. Wokół diod rozmieszczono kondensatory 100 nF do filtrowania szumów podczas przełączania. Kondensatory 1 uF zostały umieszczone równolegle z kondensatorami 10000 uF w celu filtrowania. Zresztą całość jest przedstawiona na schemacie.
Po złożeniu wszystkiego wzmacniacz działał imponująco. Należy jednak zwrócić uwagę, że w jego przypadku należy zastosować dobre filtrowanie i dławik przy źródle zasilania aby wyeliminować buczenie. Ale tak poza tym, to dosyć prosty projekt nad którym można się pobawić.
==================================================================================
Zasilanie
Pojedynczy kanał
źródło
http://diyaudioprojects.com/Solid/Class-A-Mosfet/index.htm
Fajne? Ranking DIY

