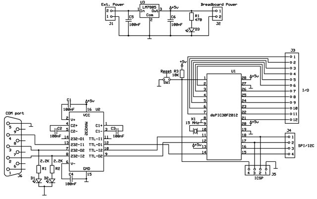
Dla wszystkich osób, które myślą o przerzuceniu się na mikroprocesory DSP dobrym rozwiązaniem na początek są mikrokontrolery dsPIC. Mają one wbudowany engine DSP pozwalający szybko wykonywać operacje mnożenia i dzielenia w szyku. Na mikrokotnrolerze dsPIC30F2012 można rozpocząć naukę z aplikacjami DSP zanim zacznie się pracę z bardziej rozbudowanymi programami.
Poniższy projekt pozwala na zbudowanie prostej płytki startowej. Zawiera ona tylko kilka elementów takich jak LM7805 i MAX232 do inteface'u RS232. Mikrokontrolery dsPIC nie są zbyt popularne, ale możliwość tworzenia na nich aplikacji DSP może to zmieni.
Źródło http://www.uchobby.com/index.php/2008/03/16/dspic-breadboard/
Fajne? Ranking DIY
