logo elektroda
logo elektroda
X
logo elektroda
REKLAMA
REKLAMA
Adblock/uBlockOrigin/AdGuard mogą powodować znikanie niektórych postów z powodu nowej reguły.

Wzmacniacz różnicowy o podwyższonym CMR

emaker 13 Paź 2009 13:48 2364 0
REKLAMA
  • Wzmacniacz różnicowy o podwyższonym CMR
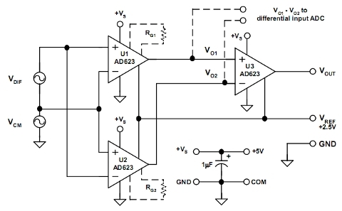
    Współczynnik tłumienia składowej stałej dla wzmacniaczy pomiarowych jest większy niż dla wzmacniaczy operacyjnych, zwłaszcza w paśmie częstotliwości poniżej 100 Hz. Powyżej tej częstotliwości następuje obniżenie współczynnika CMR. Wyżej przedstawiony schemat przedstawia układ oparty na trzech wzmacniaczach pomiarowych. Wzmacniacze U1 i U2 połączono krzyżowo. Wzmacniają one sygnał różnicowy, a tłumią sygnał wspólny. Ich charakterystyki są skorelowane, na wyjściu każdego z nich powstaje ten sam błąd tłumienia składowej sumacyjnej, wynikający ze skończonej wartości współczynnika CMR. Układ U3 wzmacnia różnicę napięć V01 i V02, oraz minimalizuje błąd tłumienia elementów U1 i U2. Wzmacniacze te posiadają CMR o wielkości około 60 dB. Poprzez zastosowanie dodatkowego wzmacniacza pomiarowego U3, współczynnik ten poprawia się o więcej niż 20 dB. Również załamanie charakterystyki współczynnika CMR przesuwa się w kierunku wyższych częstotliwości - z 500 Hz dla wzmacniaczy U1 i U2, do częstotliwości 6 kHz. Wzmocnienie układu ustawia się poprzez dobór rezystancji RG1 i RG2, a napięcie referencyjne powinno wynosić 2,5 V. Napięcie zasilania wzmacniaczy pomiarowych może być zarówno symetryczne jak i niesymetryczne.

    Źródło: „Op-amp applications” Walt Junger, Walt Kester, Chapter 6, s. 6.186

    Fajne? Ranking DIY
    O autorze
    emaker
    Poziom 12  
    Offline 
    Specjalizuje się w: elektroakustyka, akustyka
    emaker napisał 85 postów o ocenie 69. Mieszka w mieście "-". Jest z nami od 2009 roku.
  • REKLAMA
REKLAMA