logo elektroda
logo elektroda
X
logo elektroda
Adblock/uBlockOrigin/AdGuard mogą powodować znikanie niektórych postów z powodu nowej reguły.

Układ wykonawczy na optotriakach, na 400V jak wykonać?

johnson255 06 Sty 2010 20:29 9395 26
  • #1 7495932
    johnson255
    Poziom 17  
    Posty: 286
    Pomógł: 5
    Ocena: 49
    Witam
    Robię aktualnie sterownik na mikrokontrolerze do 2 dmuchaw i szczerze mówiąc zawiesiłem się ;P nie wiem jak wysterować na optotriakach 3 fazy bo jedną fazę wiem jak. Tylko, że jak bym zrobił tak samo z każdą fazą jak pod 1 i wkońcu podłączył to zaczął by buczeć silnik i mogło by się spalić któreś z uzwojeń. Schemat jaki wymyśliłem wygląda tak:
    Układ wykonawczy na optotriakach, na 400V jak wykonać?
    Wydaje mi się, że właśnie w taki sposób nie można go wysterować. Czy mam zmienić podłączenie z 380V na 230V? Z tym, że wtedy moc spadnie mi o 33%.
    I jeszcze jedno, będzie to sterownik na Atmega8 w związku z tym każdy z portów mikrokontrolera ma wydajność prądową 20mA , gdzie w nocie katalogowej pisze, że MOC3041 pobór mocy przy nadawaniu wynosi 15mA, więc port starczy tylko na jeden transoptor.
    Gdyby tak użyć MOC3033 lub MOC3043 gdzie pobór transmisji wynosi 5mA wtedy starczyłoby już na 3 takie transoptory. No chyba że zrobić to jeszcze jakoś inaczej?
    Jak to ugryźć? Bardzo proszę was o pomoc ;]
  • #2 7496028
    acid12
    Poziom 21  
    Posty: 388
    Pomógł: 41
    Ocena: 23
    zwroc uwage, że w tym podlaczeniu co użyleś, sterujesz transoptorami wystawiajac na uC GND, wiec prad leci do uC a nie od niego.
    wiec spokojnie mozesz podpiąć te 3 transoptory do 3 pinów 1 portu.
  • #3 7496201
    tmf
    VIP Zasłużony dla elektroda
    Posty: 14318
    Pomógł: 2090
    Ocena: 2203
    Acid, a jakie znaczenie ma, czy prad leci do czy z procesora - max IO current ciagle jest taki sam.
    johnson - te 20mA to ograniczenie w sytuacji kiedy port ma trzymac poziomy logiczne TTL, tu poniewaz steruje tylko dioda mozesz brac znacznie wiekszy prad (pamietaj jednak o ograniczeniu na max prad dla calego portu IO i dla calego scalaka). Zastosowanie transoptorow z czulsza dioda byloby wskazane. Ale.. tu moze sie myle ale widze inny potencjalny problem. Silnik jest obciazeniem indukcyjnym, przesuwa znacznie prad wzgledem napiecia. To spowoduje problemy z wyzwalaniem triaka. Przy zasilaniu trojfazowym jakiekolwiek asymetrie spowoduja pojawienie sie skladowej stalej na silniku - w efekcie jego grzanie sie a nawet spalenie. Poszukaj schematow jakis sterownikow do silnikow 3F i na tej podstawie cos zbuduj.

    Dodano po 8 [minuty]:

    Poszukaj ew. aplikacji do optotriakow dla obciazenia indukcyjnego.
  • #4 7496408
    acid12
    Poziom 21  
    Posty: 388
    Pomógł: 41
    Ocena: 23
    ma znaczenie, co innego jest port supply current, a co innego sinking current.

    np takie proste zadanie edukacyjne dla poczatkujacych który każdy wykonywał jak sie uczył jak podlaczenie 8 diod led wprost do portu i sterowanie nimi wypisujac GND na pin, 8*20mA według tego co piszesz to uC powinien dawno nie wytrzymać, tymczasem to nie procek zasila diody, tylko zewnetrzne zrodlo, i prad poprostu plynie do masy.

    z noty ATmega8 str 242
    " DC Current per I/O Pin 40.0 mA "
  • #5 7496421
    landy13
    Poziom 31  
    Posty: 1418
    Pomógł: 195
    Ocena: 259
    Schemat poprawny. Wykonałem podobny sterownik dwa lata temu, działa do dziś. Różnice w stosunku do twojego to:
    - moje silniki były bardzo małej mocy (jeden 750W drugi 240W) napędzały maszynę do produkcji choinek
    - diody optotriaków zasilane każda ze swoje go pinu µC - u mnie wystarczyło pinów
    - większe rezystory do triaków i gasiki RC zamiast warystorów

    Silniki załączane i wyłączane są co 3-5 sekund, nie grzeją się.
  • #6 7496529
    michalko12
    Specjalista - Mikrokontrolery
    Posty: 3394
    Pomógł: 462
    Ocena: 321
    Tutaj masz jeszcze jeden problem. Przy tej konfiguracji 330Ω -> led -> led dobrze będzie jak wyciągniesz 7mA, a to ma się nijak do tych 15mA. Jeśli chodzi o indukcyjny charakter obciążenia, to można skompensować silnik kondensatorami do kompensacji mocy biernej. I nie 380 a 400, 380 było kiedyś. ;)
  • #7 7496570
    tmf
    VIP Zasłużony dla elektroda
    Posty: 14318
    Pomógł: 2090
    Ocena: 2203
    acid - a do masy to plynie przez co? Tworzy sie jakis magiczny tunel, czy moze jednak jest to MOSFET bufora IO?
    Jak popatrzysz na budowe bufora IO ATMegi i wykresy source/sink current vs. voltage to sa one prawie symetryczne, z maks. obciazeniem ok. 80mA przy spadku/wzroscie napiecia o ok. 2V. Nie ma wiec znaczenia, czy diode steruje sie niskim czy wysokim poziomem logicznym. Owe 40mA dotyczy okreslonego spadku napiecia i sadzac po tym,ze to ograniczenie wystepije w tabeli "Absolute maximum ratings" przy ktorej jest uwaga, ze przekraczanie tych parametrow moze spowodowac nieodwracalne uszkodzenie ukladu mozna wnioskowac, ze nie nalezy tych parametrow przekraczac. Co prawda wykresy pokazuja jak sie zachowuje procesor az do obciazenia ok. 80mA/pin, ale to pewnie wynika z maksymalnej mocy strat i z pewnoscia takiego pradu nie mozna ciagnac z kilku wyjsc jednoczesnie. Zreszta jest tez ograniczenie na max prad dla calego ukladu do 300mA.
  • #8 7496641
    Konto nie istnieje
    Poziom 1  
  • #9 7496667
    Dr_DEAD
    Poziom 28  
    Posty: 829
    Pomógł: 126
    Ocena: 3
    johnson255 napisał:
    Witam
    Robię aktualnie sterownik na mikrokontrolerze do 2 dmuchaw i szczerze mówiąc zawiesiłem się ;P

    Podstawowe pytania:
    Jaki to silnik? (typ, moc...)
    Jaki zakres sterowania obrotów chcesz uzyskać?
    Dodatkowe pytanie:
    Chcesz załączać wszystkie fazy na raz? trochę dziwny pomysł bo przecież napięcia są przesunięte o 120st.
  • #10 7497625
    Konto nie istnieje
    Poziom 1  
  • #11 7497786
    Freddy
    Poziom 43  
    Posty: 19997
    Pomógł: 1394
    Ocena: 2805
    acid12 napisał:
    ma znaczenie, co innego jest port supply current, a co innego sinking current.

    np takie proste zadanie edukacyjne dla poczatkujacych który każdy wykonywał jak sie uczył jak podlaczenie 8 diod led wprost do portu i sterowanie nimi wypisujac GND na pin, 8*20mA według tego co piszesz to uC powinien dawno nie wytrzymać, tymczasem to nie procek zasila diody, tylko zewnetrzne zrodlo, i prad poprostu plynie do masy.

    z noty ATmega8 str 242
    " DC Current per I/O Pin 40.0 mA "

    Czytaj dokumentacje ze zrozumieniem. To co podałeś to Absolute Maximum Ratings i to jest maksymalny prąd płynący przez pin, nieistotne w którą stronę. Poczytaj na następnej stronie tej samej dokumentacji.

    Cytat:

    Although each I/O port can sink more than the test conditions (20mA at Vcc = 5V, 10mA at Vcc = 3V) under steady state conditions (non-transient), the following must be observed...
  • #12 7499031
    johnson255
    Poziom 17  
    Posty: 286
    Pomógł: 5
    Ocena: 49
    Dziękuje wszystkim za pomoc.
    Od razu zmieniam błąd w temacie z 380V na 400V, tak poza tym to wiedziałem ;p tylko tak jakoś z przyzwyczajenia ;]

    Wczoraj postanowiłem przeprowadzić testy z podłączeniem wentylatorów na 230V, niestety nie miałem idealnie wyliczonych pojemności kondensatorów dlatego dobrałem przybliżone. I od razu mogę stwierdzić, że nie nadają się one na to napięcie i zauważyłem, że zwiększając pojemność kondensatora, wzrasta razem z nią prędkość początkowa dmuchawy. To takie moje małe spostrzeżenie.

    Ale wracając do tematu.
    W sumie to zastanowiłem się jeszcze raz i jednak nie sadzę, aby ten schemat był zły. Co prawda biorąc pod uwagę rady kolegi landy13 można zastosować większe rezystory do triaków i kolega radzi żeby zamiast tych warystorów zamontować gasiki RC. Umieszczając tam warystory miałem na celu zapobiegnięcie przepięciom z sieci, a nie skokami napięcia spowodowanymi indukcyjnością na silnikach. Jednak jeżeli doszłoby do przepięcia to warystory mogą ulec uszkodzeniu. Nie wiem czy są one jednorazowe, jeżeli brak jest bezpiecznika? ale nie mam nic przeciwko gasiku RC.
    Kolega emarcus napisał :
    Cytat:
    Zamiast tych gasikow RC (snubbers) autor moze zastosowac nowsze elementy:
    Triaki nie wymagajace tych gasikow dla obciazen indukcyjnych.

    Ok, ale czy oby na pewno zdadzą egzamin? Czy ktoś już korzystał z nich?

    Jak na razie sam sterownik jest ciągle rozbudowywany i nie wiem czy czasem nie będę musiał zrezygnować z Atmega 8. Dziś lub jutro wykonam cały schemat sterowania i przedstawię ogólny plan programu do niego. Przedstawię środowisko w jakim się ma ten sterownik znajdować i do czego dokładnie będzie on służyć ;]

    Jak na razie są to 2 wentylatory o mocy 260Wat na napięcie 400V, prąd bodajże 0.8A i na 50Hz. Szukając wczoraj informacji na temat wysterowania ich dowiedziałem się, że należy zrobić do nich falownik jeżeli chcemy nimi regulować. Z tego co wiem to właśnie są one tez używane w spawarkach ;] Więc znalazłem dzisiaj taki oto książkowy schemat dokładnie to przemiennika częstotliwości gdzie można go regulować za pomocą PWM. Układ wykonawczy na optotriakach, na 400V jak wykonać?
    Ponoć strasznie ten przemiennik sieje i trzeba go zamontować jak najbliżej wentylatorów, ze względu na pojemności przewodów i najlepiej w ekranowanym przewodzie, a na zasilaniu dać filtry przeciw zakłóceniowe, ponieważ może to spowodować nawet wadliwą pracę sterownika.Na schemacie w bloku falownika są to triaki? bo jest tam bodajże jakoś dziwnie odstająca nóżka na każdym z nich. Nie wykorzystana?
    A tak poza tym to czy można tymi 6-cioma "triakami" sterować z jednego PWM? czy może dwoma PWM na każdy po 3 triaki jednocześnie wykonującymi to samo?

    A tak ap ropo to czy jeżeli będę chciał już przedstawić mój sterownik to czy będę mógł go tu zamieścić zmieniając temat czy muszę tworzyć nowy?
  • #13 7499238
    Dr_DEAD
    Poziom 28  
    Posty: 829
    Pomógł: 126
    Ocena: 3
    johnson255 napisał:

    .Na schemacie w bloku falownika są to triaki? bo jest tam bodajże jakoś dziwnie odstająca nóżka na każdym z nich. Nie wykorzystana?
    A tak poza tym to czy można tymi 6-cioma "triakami" sterować z jednego PWM? czy może dwoma PWM na każdy po 3 triaki jednocześnie wykonującymi to samo?

    To muszą być elementy w pełni sterowalne takie jak: tranzystory MOSFET, IGBT, moduły mocy. To nie mogą być tyrystory.
  • #14 7503419
    johnson255
    Poziom 17  
    Posty: 286
    Pomógł: 5
    Ocena: 49
    IGBT to są na potężne moce ;] u mnie tylko są 2 silniki o mocy 260wat i prądzie 0,48 A czyli w sumie 1 A. Nie miałem jak zrobić zdjęcia tabliczki znamionowej, dlatego ją narysowałem ;P :
    Układ wykonawczy na optotriakach, na 400V jak wykonać?
    Teraz gdyby zrobić ten falownik na mosfetach bo tutaj nie ma wcale dużych mocy to wystarczą do tego :
    IRFBC30 Vds=600v ; Rds <2.2Ω ; Id=3.6A [sztuka za 3zł]PDF
    IRF820 Vds=500v ; Rds=2.5Ω ; Id=2.5A [sztuka za 3.50złPDF
    IRF830 Vds=500v ; Rds=<1.5Ω ;Id=4.5A [sztuka za 3.50zł]PDF
    Dokładnie nie wiedziałem i z tego co sprawdziłem w nocie katalogowej to można je sterować za pomocą PWM.

    I teraz dręczy mnie jedno. Czy zbudować to sterowanie za pomocą tych optotriaków według schematu który zamieściłem w pierwszym poście czy zbudować to sterowanie na falowniku? Jak myślicie? która opcja będzie najbardziej pasować? a może obie się sprawdzą? To podliczyłbym ewentualnie koszty i zobaczył która się najlepiej opłaca ;] Ale wydaje mi się że jednak będą to groszowe sprawy.
    Zastanawiam się jeszcze bo powiedziane było, że ten przemiennik mocno sieje, w związku z tym trzeba stosować filtry i ekranować, a jak będzie z pierwszym schematem?Czy on czasem nie powoduje żadnych zakłóceń?
    Zanim zbuduję to wolałbym usłyszeć wszystkie za i przeciw ;]

    Bardzo proszę was o pomoc ponieważ potrzebuję zrobić to jak najszybciej i dlatego zależy mi na czasie ;]
    Dziękuje i pozdrawiam.


    Johnson255
  • #15 7503461
    Konto nie istnieje
    Poziom 1  
  • #16 7503503
    sepako
    Poziom 15  
    Posty: 112
    Pomógł: 6
    Ocena: 28
    Robienie falownika do sterowania dmuchawy z silnikiem 260 W, szkoda czasu, nerwów i pieniędzy , pomijam wszelkie problemy ze sterowanie U/f, obciążeniem indukcyjnym itd. zapomnij o tym. Zastosuj to co stosują się w fabrycznie regulowanych dmuchawach - co prawda słyszałem o sterowaniu fazowym na triaku takim silnikiem ale to też kiepski pomysł. Wykorzystaj tu sterowanie grupowe, dmuchawa ma taka charakterystykę obciążenia że, załączając ją np na 1sek i później 2sek przerwy osiągniesz oscylacje wokół pewnej prędkości która Cię interesuje, to właściwie taki PWM z częstotliwością poniżej 1Hz. Czasy dobierz eksperymentalnie bo będą zależały od konstrukcji dmuchawy i najlepiej zrób to na triaku z detekcja zera czyli MOC304x. Widziałem rozwiązanie które zrobione było na miniaturowym przekaźniku i też było ok. Oczywiście trzeba zwrócić uwagę że podczas rozruchu do momentu osiągnięcia wymaganych obrotów silnik jest włączony na stale dopiero później jest regulacja grupowa to samo dotyczy sytuacji gdy przechodzisz z jednej prędkosci na drugą. Myśle że nie ma co się bawić z czujnikiem obrotów tylko zrobić to na zasadzie dobrania odpowiednich czasów.
  • #17 7503546
    Konto nie istnieje
    Poziom 1  
  • #18 7503584
    sepako
    Poziom 15  
    Posty: 112
    Pomógł: 6
    Ocena: 28
    To nie tak, na stałe to jest włączony tylko w momencie rozruchu aby jak najszybciej dojść do zadanej prędkości, generalnie w przypadku przejścia z niższej prędkości do wyższej najszybciej dojdziemy załączając silnik na stałe aż do jej osiągnięcia czyli analogicznie do sterowania PWM w czasie rozruchu Tpwm_off=0, odwrotnie będzie w przypadku zmniejszania prędkości wtedy hamowanie następuje tylko pod wpływem obciążenia wtedy Tpwm_on=0. Niekoniecznie jednak tak musi być wtedy czasy przejścia od jednej prędkości do drugiej będą po prostu dłuższe. To chyba jasne?
  • #19 7503605
    Konto nie istnieje
    Poziom 1  
  • #20 7503606
    johnson255
    Poziom 17  
    Posty: 286
    Pomógł: 5
    Ocena: 49
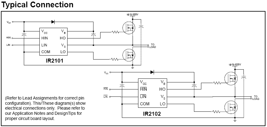
    Do tych IR2101 trzeba jeszcze dobrać mosfety.
    Układ wykonawczy na optotriakach, na 400V jak wykonać?


    Właśnie w tym sterowniku ma być sterowanie prędkości dmuchawy za pomocą PWM.
  • #21 7503725
    sepako
    Poziom 15  
    Posty: 112
    Pomógł: 6
    Ocena: 28
    Tylko schemat który przedstawiłeś dotyczy trochę innego zastosowania PWM-a, gdzie dynamika układu jest na tyle szybka że zasilasz silnik napięciem przemiennym jednak o częstotliwości i napięciu różnym od napięcia sieci (50 Hz) Wtedy jesteś w stanie bardzo szybko wpływać na moment silnika. W sterowaniu grupowym wykorzystujesz dużą inercyjność obiektu sterowania i zasilasz go napięciem sieciowym np przez 100 okresów a przez 50 okresów jest wyłączony. Tutaj MOSFETY czy IGBT nie będą potrzebne no chyba że do wytworzenia napięcia sieciowego ale to jest bez sensu. Nie wiem czy dobrze zrozumiałeś idee sterowania grupowego.
  • #22 7504874
    johnson255
    Poziom 17  
    Posty: 286
    Pomógł: 5
    Ocena: 49
    Wydaje mi się, że zrozumiałem działanie grupowe ;] Ale ten schemat, który przedstawiłem znajduje się w nocie katalogowej PDF , który przedstawił kolega atom1477 ja wcale nie mowie, że chcę taki stworzyć. Zastanawiam się nad optotriakami, a falownikiem, w sumie kolega landy13 twierdzi, że wykonał już taki na optotriakach i mu działa.
    Aktualnie kończę rysowanie schematu sterownika i lada dzień go przedstawię ;]
  • #23 7507964
    landy13
    Poziom 31  
    Posty: 1418
    Pomógł: 195
    Ocena: 259
    johnson255 napisał:
    w sumie kolega landy13 twierdzi, że wykonał już taki na optotriakach i mu działa.
    Tak ale bez regulacji obrotów. Tylko załącz-wyłącz.
  • #24 7508211
    Konto nie istnieje
    Poziom 1  
  • #25 7511787
    johnson255
    Poziom 17  
    Posty: 286
    Pomógł: 5
    Ocena: 49
    Jeśli starczy to buduje na optotriakach ;] i tak będą 2 wentylatory , puki co ;]

    Wciąż przesuwa mi się termin z zaprezentowaniem sterownika. Zawsze brak czasu, ale już niedługo ;]
  • #26 7523931
    johnson255
    Poziom 17  
    Posty: 286
    Pomógł: 5
    Ocena: 49
    Witam ponownie, zamieszczam schemat mojego sterownika.
    Układ wykonawczy na optotriakach, na 400V jak wykonać?
    Niestety zaszły spore zmiany i sterownik ten nie ujrzy światła dziennego :/ póki co.
    Pomieszczenie jakim miał sterować jest to wielki garaż, warsztat i przechowalnia w jednym, sąsiad tam trzymał zboże do suszenia,konkretnie nie wiem jak to nazwać, w każdym bądź razie jest to pomieszczenie o powierzchni 600m3 [metrów sześciennych].
    Kupił on za 150 złoty 2 nagrzewnice [chłodnica z wentylatorem] i mały piecyk bodajże 6KW. Instalacja grawitacyjna, zalana borygo, lub petrygo nie pamiętam które wytrzymuje chyba do -40 stopni Celsjusza i gotuje się przy 120 stopni.
    Założenie miało być takie, że piecyk nagrzewa płyn trafia do nagrzewnic i w programie 1 było, że wentylator startuje od 50 stopni z jak najbardziej minimalną prędkością [oczywiście taka żeby nie spalić uzwojenia] i wraz ze wzrostem temperatury prędkość wentylatora rośnie.
    W programie 2 było że temperatura po przekroczeniu 95 stopni na instalacji załącza went. na 100%i schładza do 85 stopni i tak w kółko.
    Oczywiście wszystko zależne od temp pomieszczenia po przekroczeniu np 25 stopni programy są przerywane, gdy temperatura osiągnie jakaś tam temp, np 18 czy 20 stopni to programy z powrotem są aktywne. I wszystkie wielkości temperatury miały być wprowadzone z klawiatury. Była jeszcze 3 opcja do ręcznego sterowania wentylatorami od najmniejszej dopuszczalnej prędkości do 100% [po prostu + i - ]. Ostatnia już opcją miało być włączenie programu do osuszania zboża. Wprowadzenie temp jaka ma być utrzymana w przechowalni i włączenie wentylatorów według zadanej wilgotności. Wszystkie wielkości tez zależne od wprowadzenia ich przez klawiaturę.
    1 testy podłączenia kominka nie były zadowalające ;] a konkretnie piec nie mógł złapać cugu ;p co myśmy się namęczyli , haha, a ile tego dymu się nawdychaliśmy całe 600m3 było zadymione xD Dopiero się zorientowaliśmy, że wylot dymu, bodajże rura setka prosto z kominka była wyprowadzona na zewnątrz i przy ścianie ponad dach i to był błąd. Dopiero skierowanie jej w pomieszczeniu do sufitu i przebiciu się przez ścianę zaowocowało. Na zewnątrz się za szybko studziła i nie ciągła, sprawdzaliśmy już ze szmata z ropą itd. Ale na szczęści sobie z tym poradziliśmy ;]
    Niestety piecyk, który jest zamontowany jest za mały i nie nadąża z nagrzaniem borygo, wentylatory za szybko studzą, a z mniejszą prędkością zanim nagrzeją pomieszczenie to minie trochę czasu,[ale to tylko na początku bo temp jest utrzymywana] niestety sąsiad był mądrzejszy i piecyk został wymontowany i jest wstawiona najzwyklejsza koza do palenia i w tej chwili na zewnątrz jest minus 4 a w środku plus 5 różnica 9 stopni. Sąsiadowi się podoba i jak na razie tak zostaje. Dopiero zacznie myśleć o tym ponownie pewnie przed zbiorami zboża.

    Wszystkim bardzo dziękuje za trud jaki musieliście włożyć, aby mi pomóc, czasem większy, a czasem mniejszy, jednak za wszystko dziękuję i pozdrawiam ;]

    Johnson255
  • #27 7569384
    rpal
    Poziom 27  
    Posty: 1500
    Pomógł: 72
    Ocena: 49
    Wprawdzie problem samoczynnie się skonczył z chwilą zmiany idei, ale podpowiem koledzie że gdzieś widziałem taką nagrzewnicę do suszenia zboża i źródłem ciepła była słoma spalana w piecu którego spaliny w czymś w rodzaju komina który był jednocześnie wymiennikiem ciepła, nagrzewały swieże powietrze. Jak sam zauważyłeś piecyk nie podoła w nagrzewaniu boryga. Tu jest potrzebna duża moc cieplna samego pieca i bez pośrednictwa medium jakim jest borygo :) Myślę że musisz sie najpierw skonsultować z jakimś specem od ogrzewania ktory wyliczy ci moc potrzebną na ogranie takiej kubatury pomieszczenia a potem brać się za sam piec i opracowanie sposobu regulacji temperatury.

Podsumowanie tematu

✨ Użytkownik pracuje nad sterownikiem do dwóch dmuchaw z wykorzystaniem mikrokontrolera Atmega8 i optotriaków do sterowania silnikami trójfazowymi. Pojawiły się wątpliwości dotyczące poprawności schematu oraz sposobu wysterowania trzech faz, aby uniknąć uszkodzenia silników. Uczestnicy dyskusji zwracają uwagę na różnice w prądzie zasilania portów mikrokontrolera oraz na problemy związane z obciążeniem indukcyjnym silników, które mogą prowadzić do asymetrii i przegrzewania. Proponowane są różne rozwiązania, w tym zastosowanie diod optotriaków o mniejszym poborze prądu oraz alternatywne metody sterowania, takie jak użycie tranzystorów MOSFET lub IGBT. Użytkownik rozważa również możliwość budowy falownika, ale ostatecznie decyduje się na wykorzystanie optotriaków. W dyskusji poruszane są także kwestie związane z regulacją prędkości dmuchaw oraz doborem odpowiednich komponentów.
Wygenerowane przez model językowy.
REKLAMA