Nie tak dawno temu lampy elektronowe stanowiły jedne z najważniejszych elementów układów elektronicznych. W dzisiejszych czasach praktycznie zniknęły z większości urządzeń, ale ciągle znajdują się osoby, które projektują naprawdę imponujące układy lampowe, zwłaszcza wzmacniacze albo nadajniki i odbiorniki radiowe.
Szczególnym zainteresowaniem cieszą się też układy, gdzie lampa służy jako optyczny element wskaźnikowy. W Internecie można znaleźć mnóstwo projektów zegarów na numitronach (lampach Nixie) czy lampach oscyloskopowych. Jedną z lamp wskaźnikowych jest lampa EM800 – optyczny sygnalizator dostrojenia – która to może być znaleziona w starych odbiornikach lampowych.
Poniżej opisany układ pokazuje, jak kontrolować lampę EM800 z wykorzystaniem współczesnego elementu – mikroprocesora.
Lampa wskaźnikowa EM800 nie jest trudna do wysterowania, wystarczy podać jedynie napięcie żarzenia (6,3 V) oraz napięcie anodowe rzędu 250 V. W zależności od napięcia podawanego na elektrodę sterującą (-10 do 0 V), zmienia się wielkość świecącej części pokrytego luminoforem ekranu lampy.
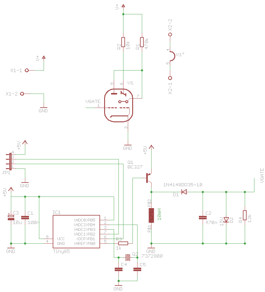
Więc jedyną rzeczą potrzebną do wysterowania lampy jest kontrolowanie ujemnego napięcia podawanego na elektrodę sterującą. Schemat mikroprocesorowego kontrolera lampy EM800 można zobaczyć poniżej:
Kontroler został zbudowany w oparciu o procesor Atmela ATTiny85, który stanowi serce prostej przetwornicy impulsowej, która steruje napięciem podawanym na elektrodę sterującą lampy EM800. Timer0 mikroprocesora jest wykorzystywany do generowania sygnału PWM o częstości około 20 kHz. Współczynnik wypełnienia sygnału PWM przekłada się wprost na poziom ujemnego napięcia sterującego podawanego na lampę – to wszystko! Poprzez prostą zmianę wartości zapisanej w rejestrze OCR procesora zmienia się wysokość świecącego paska luminoforu lampy EM800.
Aby układ uczynić w pełni użytecznym, procesor wykorzystuje port UART do odbierania danych sterujących, co pozwala np. na kontrolowanie pracy lampy wprost z komputera. Możliwości wykorzystania układu są praktycznie nieograniczone – można go połączyć z komputerem Raspberry PI i wskazywać na lampie użycie procesora, albo wykorzystać 8 układów podłączonych do komputera do budowy muzycznego analizatora widma.
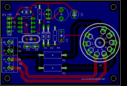
Płytka drukowana i gotowe urządzenie widoczne są poniżej.
Film z działania urządzenia:
Źródło
Fajne? Ranking DIY
