Ultradźwiękowy detektor ruchu
//Prezentowany układ występuje również jako KIT do samodzielnego montażu, można go nabyć tutaj: Link
Opis ogólny
Jest to bardzo interesujący projekt, mający wiele praktycznych zastosowań, na przykład w systemach alarmowych do domu, sklepu lub samochodu. Bazuje on na ultradźwiękowym nadajniku i odbiorniku, które pracują na identycznej częstotliwości. Kiedy w obszarze monitorowanym przez nasze urządzenie pojawi się jakiś ruch, nastąpi zachwianie równowagi obwodu i w konsekwencji uruchomienie alarmu. Układ ten jest bardzo czuły, może być zaprogramowany tak, aby po wykryciu alarmu sam automatycznie wrócił do pozycji wyjściowej lub tak, aby pozostał uruchomiony do czasu ręcznego wyłączenia alarmu.
Szczegóły techniczne
Napięcie zasilania: 12V DC
Pobór prądu: 30mA
Opis sposobu działania układu
Jak już wcześniej zostało wspomniane, urządzenia bazuje na ultradźwiękowym nadajniku i odbiorniku, które to pracują przy identycznej częstotliwości. Elementami generującymi i odbierającymi ultradźwięki są ultradźwiękowych przetworniki piezoelektryczne, ich częstotliwość pracy zależy od konkretnego używanego egzemplarza.
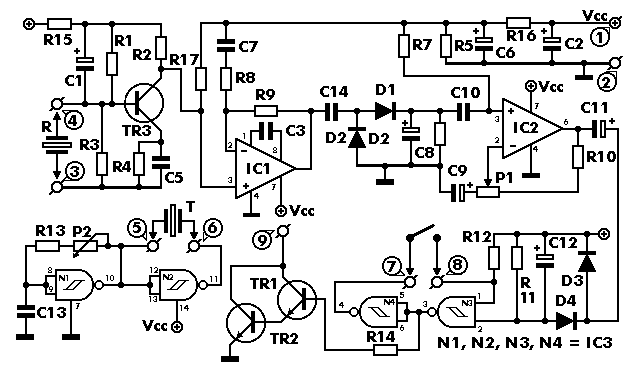
Nadajnik zbudowany jest z dwóch bramek NAND znajdujących się w układzie IC3, które w naszym obwodzie używane są w roli inwerterów, tworząc tym samym multiwibrator, którego sygnał wyjściowy steruje przetwornikiem. Trymer P2 służy do dostrajania wyjściowej częstotliwości nadajnika, dla uzyskania jak najlepszego efektu, częstotliwość ta powinna być taka sama, częstotliwość rezonansowa używanego przetwornika. Odbiornik, podobnie jak nadajnik, do odbierania sygnału, który został odbity od obserwowanego obiektu i powrócił do urządzenia używa przetwornika. Sygnał ten jest następnie wzmacniany przez tranzystor T3 oraz układ IC1 – wzmacniacz operacyjny 741. Sygnał wyjściowy z IC1 jest następnie przekazywany na wejście nieodwracające IC2, czyli wzmacniacza, którego poziom wzmocnienia regulowany jest za pomocą P1. Obwód jest dostrojony w taki sposób, aby pozostał w równowadze tak długo, jak częstotliwość sygnału wejściowego będzie taka sama, jak częstotliwość sygnału wyjściowego. Jeśli w obszarze obserwowanym przez urządzenie wystąpi jakikolwiek ruch, sygnał emitowany przez nadajnik i odbijany na powrót do odbiornika będzie zniekształcony, co spowoduje zachwianie równowagi obwodu. Sygnał wyjściowy z IC2 zmieni się gwałtownie, obwód przerzutnika Schmitta, który jest stworzony poprzez pozostałe dwie bramki układu IC3 zostanie przełączony. To zaś uruchomi tranzystory TR1 i TR2, które włączą system alarmowy lub jeśli zechcemy przekaźnik podłączony szeregowo z kolektorem tranzystora TR1. Obwód zasilany jest napięciem 9-12V DC, a więc może być zasilany z baterii lub osobnego zasilacza.
Schemat obwodu
Budowa
//W tym miejscu znajdują się wskazówki dotyczące lutowania, bardziej doświadczeni czytelnicy mogą pominąć ten fragment, czytając jedynie końcówkę tego paragrafu, gdzie opisane zostało strojenie urządzenia
Na samym początku wspomnijmy o kilku podstawowych zasadach, którymi powinniśmy kierować się budując układy elektroniczne na płytkach drukowanych. Płytka wykonana jest z cienkiego, nieprzewodzącego materiału pokrytego z wierzchu bardzo cienką warstwą materiału przewodzącego, najczęściej miedzi. Warstwa ta jest odpowiednio kształtowana za pomocą różnych metod w taki sposób, aby utworzyć z niej połączenia pomiędzy różnymi elementami obwodu. Używanie tego rodzaju montażu układów jest bardzo wygodne, przyspiesza i ułatwia cały proces montażu układu oraz redukuje szanse na popełnienie błędu. Często kiedy kupujemy tak zwane KIT’ y, czyli zestawy elementów, które należy samodzielnie zmontować dostajemy gotową już płytkę z wykonanymi otworami oraz nadrukowaną warstwą zawierającą etykiety i zarys elementów w celu ułatwienia montażu. Aby na czas przechowywania zabezpieczyć płytkę przed utlenianiem się i mieć pewność, że dotrwa do czasu montażu w nienagannym stanie, w czasie procesu produkcyjnego jest nanoszona na nią specjalna warstwa, która chroni płytkę przed utlenianiem i dodatkowo ułatwia lutowanie do niej elementów. Przylutowanie elementów do płytki to jedyny sposób na jej prawidłowy montaż i to właśnie od tego zależy czy nasz układ zadziała prawidłowo. Cały proces lutowania nie jest zbyt skomplikowany, wystarczy, że zastosujemy się do kilku zasad, a nie powinniśmy mieć żadnych problemów. Lutownica, której zamierzamy użyć musi być lekka, a jej moc nie powinna być większa niż 25W. Grot lutownicy musi być przez cały czas czysty. Aby tak było, z pomocą przychodzi nam specjalna gąbka, w którą to wystarczy wytrzeć od czasu do czasu gorący grot lutownicy, a usunie ona wszystkie zanieczyszczenia odkładające się na grocie. NIE NALEŻY piłować grotu, czyścić go za pomocą papieru ściernego lub używać niesprawnego, uszkodzonego grotu. Jeśli nie da się go wyczyścić, należy wymienić go na nowy. Na rynku jest bardzo wiele różnego typu lutowia, należy jednak wybrać lutowie jak najlepszej jakości, takie, które będzie zawierało już wewnątrz topnik, który pomoże w wykonaniu poprawnego połączenia za każdym razem. NIE NALEŻY używać osobnego topnika, jeżeli lutowie, którego używamy już go zawiera. Zbyt duża ilość topnika może wywołać wiele problemów i jest jedną z głównych przyczyn nieprawidłowego działania wykonywanych obwodów. Jedyna sytuacja, w której należy użyć dodatkowego topnika to taka, kiedy konieczne jest „pocynowanie” końcówek przewodów, po całym procesie należy je jednak starannie wyczyścić. Jeśli chcesz poprawnie przylutować wszystkie elementy, powinieneś zastosować się do poniższych wskazówek:
*Wyczyść wyprowadzenia elementów, które będziesz lutował za pomocą kawałka papieru ściernego.
*Zegnij wyprowadzenia elementów w odpowiedniej odległości od korpusu elementu, a następnie umieść element w odpowiednim miejscu na płytce.
*Czasem możesz trafić na elementy, których średnica wyprowadzeń będzie większa niż zazwyczaj, przez co nie da się nich włożyć w otwory na płytce drukowanej. W takim przypadku należy użyć małego wiertła w celu nieznacznego rozwiercenia otworu. Nie zrób zbyt dużego otworu, ponieważ może to spowodować trudności w czasie lutowania elementu.
*Gorący grot lutownicy przyłóż do wyprowadzenia elementu, w tym samym czasie weź kawałem lutowia i jego końcówkę przyłóż do miejsca, gdzie wyprowadzenie elementu styka się z polem lutowniczym na płytce drukowanej. Grot lutownicy musi dotykać wyprowadzenia nieco powyżej powierzchni płytki drukowanej.
*Kiedy lutowie zacznie topić się i stanie się płynne, poczekaj aż pokryje w całości pole lutownicze dookoła otworu, a topnik zacznie wrzeć i wydostawać się spod ciekłego lutowia. Cały proces nie powinien trwać dłużej niż 5 sekund. Odsuń grot lutownicy i poczekaj, aż lutowie ostygnie i skrzepnie się, nie dmuchaj na nie, ani nie poruszaj płytką w celu szybszego schłodzenia lutowia. Jeśli cały proces przebiegł pomyślnie, powierzchnia lutu powinna mieć metaliczny połysk, a kształt lutu powinien być gładki, zakrywając wyprowadzenie elementu oraz całe pole lutownicze. Jeśli lut jest matowy, wygląda na uszkodzony lub ma kształt bańki, powstał tak zwany ,,zimny lut”, powinieneś usunąć lutowie (za pomocą specjalnego odsysacza lub specjalnej taśmy) i powtórzyć cały proces.
*Bądź ostrożny, aby nie przegrzać ścieżek przewodnika znajdujących się na płytce drukowanej, ponieważ w wysokiej temperaturze bardzo łatwo odklejają się od powierzchni płytki lub przerywają się.
*Jeśli lutujesz delikatny element, dobrze jest przytrzymać jego wyprowadzenie po stronie elementu za pomocą szczypców lub kombinerek o długich noskach, pomoże to uniknąć przegrzania elementu i jego uszkodzenia.
*Upewnij się, że nie używasz więcej lutowia niż jest to konieczne, szczególnie w przypadku, jeżeli istnieje ryzyko wystąpienia zwarcia sąsiadujących ze sobą ścieżek na płytce drukowanej, kiedy znajdują się one bardzo blisko siebie.
*Kiedy zakończysz lutowanie, odetnij zbędną resztę wyprowadzenia elementów, a następnie wyczyść starannie płytkę odpowiednią substancją rozpuszczającą, aby usunąć zbędny topnik, którego nadmiar może pozostawać na płytce.
*W tym układzie jest kilka elementów, z którymi należy obchodzić się bardzo delikatnie i starannie, aby uniknąć błędów, które mogą być trudne do naprawy. Najpierw przylutuj wyprowadzenia podstawki układu IC, następnie jeśli to możliwe lutuj elementy według następującej kolejności: rezystory, trymery, kondensatory (zwracając szczególną uwagę na biegunowość kondensatorów elektrolitycznych). Dobrze byłoby, gdybyś w czasie lutowania miał przed sobą spis elementów.
*Teraz przylutuj tranzystory i diody, zwracając szczególną uwagę na to, aby w czasie lutowania nie doszło do ich przegrzania. Przetworniki powinny być usytuowane w taki sposób, aby nie były zwrócone wzajemnie w swoim kierunku, ponieważ może to spowodować zmniejszenie efektywności działania układu. Kiedy skończysz lutować, upewnij się, że wszystkie połączenia wykonałeś poprawnie, a następnie umieść układy IC w ich podstawkach, zwracając szczególną uwagę na ich orientację. Z układem IC3 należy obchodzić się ze szczególną ostrożnością, ponieważ jest to układ typu CMOS i można go bardzo łatwo zniszczyć poprzez wyładowanie elektrostatyczne. Nie wyjmuj układu z aluminiowej, foliowej obudowy do czasu, aż nie będziesz musiał umieścić go na podstawce. Zanim to zrobisz, powinieneś uziemić siebie i płytkę, aby pozbyć się ładunków elektrostatycznych. Następnie delikatnie umieść IC w podstawce. Aby odpowiednio dostroić układ warto posłużyć się diodą LED i rezystorem o wartości 560Ω. Podłącz rezystor szeregowo z diodą LED, a następnie podłącz je pomiędzy punkt 9 obwodu, a dodatnią szynę zasilania (punkt 1). Podłącz zasilanie pomiędzy punkt 1 (+) i 2 (-) na płytce drukowanej i ustaw P1 orientacyjnie w położeniu środkowym. Manewruj powoli trymerem P2, dopóki dioda LED nie zaświeci się, kiedy poruszasz dłonią przed przetwornikami ultradźwiękowymi. Jeśli posiadasz miernik częstotliwości możesz dostroić układ ze znacznie większą dokładnością. Podłącz częstotliwościomierz równolegle z przetwornikiem, a następnie manewruj trymerem P2, dopóki miernik nie wskaże takiej samej częstotliwości, jak częstotliwość przetwornika. Następnie ustaw trymer P1 na najwyższą czułość. Zwarcie punktów 7 i 8 na płytce drukowanej spowoduje, że po włączeniu alarmu obwód pozostanie aktywny tak długo, aż nie wyłączymy go ręcznie. Jest to bardzo użyteczna opcja, jeśli ktoś chce wiedzieć czy w obserwowanym miejscu nastąpił jakiś ruch.
Dostrajanie
Cały proces dostrajania został opisany powyżej, żadne inne regulacje nie są konieczne.
Uwagi
Jeśli układ ten ma być częścią większego systemu alarmowego, ani autorzy projektu, ani osoba go tłumacząca nie ponoszą odpowiedzialności za ewentualne szkody wynikłe z używania przedstawionego urządzenia.
Podczas kontaktu z elementami pod napięciem należy zachować szczególną ostrożność oraz stosować się do wszystkich wskazówek i standardów określających pracę z urządzeniami pod napięciem.
W razie problemów
Jeśli obwód nie działa tak jak powinien, sprawdź poprawność wszystkich połączeń oraz czy w czasie montażu nie powstały „zimne luty”. Upewnij się, że ścieżki i wyprowadzenia elementów nie mają żadnych zwarć między sobą i czy ścieżki nie zostały gdzieś przerwane. Upewnij się, że usunąłeś pozostałości topnika z płytki. Sprawdź ponownie wszystkie zewnętrzne połączenia (zasilacz, przekaźnik itp.).
Sprawdź, czy nie brakuje żadnego elementu lub czy któryś element nie został przylutowany niewłaściwie. Upewnij się, że polaryzacja wszystkich elementów jest właściwa oraz czy układ zasilany jest prawidłowym napięciem, i czy zostało ono podłączone do obwodu we właściwy sposób. Sprawdź czy układ nie zawiera żadnych błędów lub czy któryś z elementów nie jest uszkodzony.
Lista elementów
R1 - 180kΩ
R2 - 12kΩ
R3, R8 - 47kΩ
R4, R3 - 9kΩ
R5, R6, R16 - 10kΩ
R7, R10, R12, R14, R17 - 100kΩ
R9, R11 - 1MΩ
R13, R15 - 3,3kΩ
C1, C6 - 10µF/16V
C2 - 47µF/16V
C3 - 4,7pF
C4, C7 - 1nF
C5 - 10nF
C8, C11 - 4,7µF/16V
C9 - 22µF/16V
C10 - 100nF
C12 - 2,2µF/16V
C13 - 3,3nF
C14 - 47nF
TR1, TR2, TR3 - BC547 lub BC548
P1 - 10kΩ trymer
P2 - 47kΩ trymer
IC1, IC2 – wzmacniacz operacyjny 741
IC3 - 4093 C-MOS
R - przetwornik 40KHz
T - przetwornik 40KHz
D1, D2, D3, D4 - 1N4148
Źródło:Link
Fajne? Ranking DIY
