logo elektroda
logo elektroda
X
logo elektroda
Adblock/uBlockOrigin/AdGuard mogą powodować znikanie niektórych postów z powodu nowej reguły.
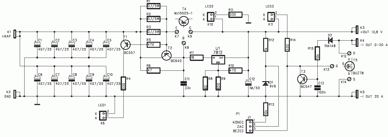
  • Zasilacz przystosowany do zasilania wszelkich urządzeń nadawczych dużej mocy. Do zasilacza podłączamy transformator z mostkiem o wydajności 25A i napięciu 17,5V-20V. C1-C10 to filtrujące baterie kondensatorowe - przyjęto filtrację na poziomie 2000uF na amper, czyli każdy o pojemności 4.700uF. Zasilacz posiada dwa wyjścia - jedno o wydajności 20A bez możliwości regulacji, a drugie z możliwością ograniczenia prądu od 50mA-20A

    Fajne? Ranking DIY
    O autorze
    zasoby
    Poziom 23  
    Offline 
    zasoby napisał 784 postów o ocenie 432, pomógł 4 razy. Jest z nami od 2002 roku.
  • #2 1602232
    sq8ju
    Poziom 24  
    Przeciez ten MJ15025 według noty katalogowej ma max. 16A przy 25*C. Na schemacie jest jeden. Więc skąd te 20A ?
  • #4 1603097
    timi1
    Poziom 12  
    Może układ działać , ale będzie chodził na granicy wytrzymałości wytrzymuje 16A stałego poboru ale chwilowo moze wytrzymac do 30A, trzebaby podczepic do niego porządny radiator.
  • #5 1609748
    jrudolf
    Poziom 1  
    Schemat stary aczkolwiek nowy projekt pcb.Zajrzyjcie na www.electronics-lab.com do dzialu projektow
    Układ zbudowałem i działa aczkolwiek macie racje co do prądu wyjściowego - trzeba wesprzeć go drugim tranzystorem bądź zadbać o to by tranzystor był w obudowie metalowej TO-3( zazwyczaj dostepny jest w plastikowej) i przykrecic go do dobrego radiatora
  • #7 2700905
    slomka
    Poziom 12  
    Ciekawe jest również to że zastosowany tam BUZ78 wytrzyma tylko ciagłego prądu 1,6A natomiast chwilowego do 6 A.

    Czyli prąd 20A nam ograniczy ale tylko raz.... Ani razu więcej nie zadziała...
  • #8 2718243
    meteor77
    Poziom 16  
    Witam!
    Mam dwie uwagi:
    1. To nie jest zasilacz stabilizowany tylko jego żałosna namiastka bo pod obciążeniem napięcie zdecydowanie zmniejsza się o prawie jeden wolt a w dobrych konstrukcjach tylko o kilkadziesiąt miliwolt (głównie spadek na przejściu przez zaciski wyjściowe - bo to jest poza pętlą kompensacji napięcia);
    2. Współcześnie, w 21 wieku, prawie każdy spotkał się tranzystorami polowymi mocy (MOSFET - VMOS, HEXMOS i w innych technologiach wykonania struktury), więc nie ma problemu z wykonaniem na takim tranzystorze całego zasilacza, a nie tylko zabezpieczenia przeciwzwarciowego jak w zasilaczu - patrz pierwszy post. Prąd na poziomie 35A jest łatwy do realizacji na pojedynczym tranzystorze mocy!!!

    Radzę wszystkim uważać i nie zamieszczać schematów ideowych zaawansowanych rozwiązań, bo od razu przez nadgorliwe osoby z ELEKTRODY jest się podejrzewanym o komercję. Dotyczy to wszystkich elementów i podzespołów. Użycie na schemacie konkretnych produktów (tranzystorów ze wskazaniem na firmę, woltomierzy na np. ICL7107, rezystorów mocy itd.) naraża nas na bardzo poważne podejrzenie, że chcemy w ten sposób coś komuś bliżej nie określonemu czyli wszystkim sprzedać (przy założeniu, że dany produkt posiadamy, jesteśmy jego producentem lub dystrybutorem lub po prostu handlowcem lub handlarzem, oczywiście na popularnej stronie Allegro). Szkoda, bo niektóre proste rozwiązania, bez względu na zastosowane elementy pozwalają w łatwy sposób odtworzyć zainteresowanym ciekawy układ. Użycie np. własnej produkcji wskaźników wychyłowych lub cyfrowych nie zmienia w niczym wartości merytorycznej prezentowanego rozwiązania.
    Pozdrawiam!
  • #10 4557520
    meteor77
    Poziom 16  
    Witam!
    Schemat jest ciekawy i pokazuje nietypowe wykorzystanie L200.

    Ma szereg zalet:
    1. Prosta i nowoczesna konstrukcja;
    2. Doskonała stabilizacja napięcia - dzięki obecności stabilnego L200;
    3. Zabezpieczenie termiczne (kłania się obecność L200 - pod warunkiem zamocowania L200 na wspólnym radiatorze z tranzystorami mocy);
    4. Jest to konstrukcja typu LOW DROP czyli o małej dopuszczalnej różnicy napięć między wejściem a wyjściem.

    Niestety, ma kilka wad:
    1. Połączone równolegle tranzystory polowe to poważny błąd w pracy liniowej - minimalny rozrzut parametrów spowoduje nierównomierny podział prądu i w konsekwencji zniszczenie zasilacza;
    2. Potrzebny jest specjalny transformator z dwoma ekstra przygotowanymi uzwojeniami.
    3. Brak neutralizacji tranzystorów mocy - układ ma tendencje do wzbudzania się.
    4. Nie ma zabezpieczenia elektronicznego zwarciowego i nadprądowego.
    5. Nie można połączyć obudowy tranzystorów mocy (dren) z obudową L200 (masa zasilania). podkładki izolacyjne utrudniają odprowadzanie ciepła.

    Możliwa jest optymalizacja tego schematu.

    Wady można zniwelować:
    1. Tranzystory można wybrać z tej samej grupy, serii i od oczywiście tego samego producenta, po uruchomieniu należy sprawdzić równomierność wartości prądów w poszczególnych tranzystorach, nie zaszkodzi dołożyć rezystory wyrównawcze w obwodzie źródeł MOSFET-ów (około 0,1 Ohma/5W) lub wymienić na jeden zdecydowanie mocniejszy np. IRFP064. To drugie rozwiązanie jest bardziej kłopotliwe do rozproszenia ciepła.
    2. Można zastosować dwa transformatory lub jeśli jest widoczne okno karkasu w transformatorze mocy to można nawinąć dodatkowe uzwojenie drutem o średnicy ok. 0,5mm - zapotrzebowanie na prąd jest w tym układzie minimalne, lub powielacz napięcia.
    3. Dwa kondensatory w szereg między dren a źródło, środek do masy załatwią problem.
    4. Można zostawić tak jak jest - w końcu jest bezpiecznik, który się spali w przypadku zwarcia, taka uroda tego rozwiązania.
    5. Tu nic nie można zrobić - również jest to konsekwencja wyboru rozwiązania. Jak się nie podoba to należy zmienić układ na inny.


    Proponuję zapoznać się z dostępnymi rozwiązaniami typu LOW DROP. Mam schematy stabilizatorów LOW DROP na zaledwie dwóch tranzystorach najprostsze z napięciem 13,8V i prądem wyjściowym 25A.
    Pozdrawiam!
    Bartłomiej Okoński
  • #11 4557760
    AdZig
    Poziom 12  
    Ad pkt 1 - można zastosować jeden "mocny" jak np HUF
    Ad pkt 2, bład - jest tyle co na schemacie nap na L200 to u1+u2

    A tak w ogóle, to oczekuje na pcb od kolegi już ponad rok do układów
    PZL1435, PWP2106-3 lub PWP2106-2 i ESW-36.
    Pozdrawiam
  • #12 4561133
    meteor77
    Poziom 16  
    Witam!
    Z uwagami zgadzam się. Prawda!
    Nie mam PCB do tych wspomnianych układów.
    Mogę dostarczyć schematy i zdjęcia gotowych modułów.
    Proponuję kontakt bezpośredni w celu uzgodnienia szczegółów.
    Chętnie podeślę, to co posiadam z dokumentacji.
    Pozdrawiam!
    Bartłomiej Okoński
  • #13 4626182
    PAWEŁ74
    Poziom 27  
    Przy 19V z transformatora po wyprostowaniu i filtracji otrzymamy jakieś 25V, napięcie wyjściowe 13,8. Mamy 11V spadku, a przy 20A to 220W mocy strat ! Ładny piecyk. Odprowadzić taką moc nie jest proste...
  • #14 4626276
    sq8ju
    Poziom 24  
    Nie do końca. W miarę zwiększania poboru prądu napięcie na elektrolitach będzie maleć.
  • #15 4626580
    PAWEŁ74
    Poziom 27  
    Napięcie za mostkiem zaniżyłem różnicę też, nawet przy różnicy 8V ( optymistycznie ) to 160W... Jeśli ktoś chciałby mieć możliwość ciągłego poboru tych 20A to albo potężny radiator albo dobry wentylator...
  • #16 4824971
    mormi
    Poziom 11  
    obstawiałbym jedno i drugie
  • #17 4852135
    paryspa
    Poziom 11  
    w tym zasilaczu zamiast tranzystora MJ15025 należy zastosować 2N5683 a zamiast BUZ78 mosfeta BUZ11
REKLAMA