logo elektroda
logo elektroda
X
logo elektroda
REKLAMA
REKLAMA
Adblock/uBlockOrigin/AdGuard mogą powodować znikanie niektórych postów z powodu nowej reguły.

Wzmacniacz 100 W na 2 x lm3886.

marek_34 18 Mar 2011 13:14 9162 3
REKLAMA
  • Wzmacniacz 100 W na 2 x lm3886.

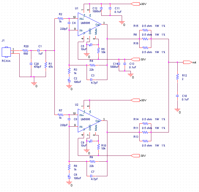
    Wzmacniacz ten został oparty na schemacie PA100 dostępnym w nocie aplikacyjnej National Semiconductor. Ponieważ głośniki autora są 4 omowe i w pewnym stopniu ciężkie do wysterowania, konieczne było zwiększenie mocy. Układ w tej konfiguracji może dostarczyć ok. 50 W do głośników 8 omowych i ok. 100 W dla 4 omowych. Jest to układ stereo dlatego użyte zostały 4 układy lm3886 (po 2 na każdy kanał). Układ lm3886 pracuje w konfiguracji nie odwracającej, więc wejściowa impedancja jest zależna od rezystora R1, w tym wypadku 47 kΩ. Filtr złożony z kondensatora 470 pF oraz rezystora 680Ω został zastosowany w celu odcięcia szumu o wysokiej częstotliwości z wejścia RCA. Kondensatory C4 oraz C8 o pojemności 220 pF wycinają szum o wysokiej częstotliwości na pinach wejściowych lm3886. Autor projektu użył wysokiej jakości kondensatorów audio w różnych lokalizacjach: 1 µF Auricap - blokujący DC, 100 µF Blackgate jako C2 oraz C6, 1000 µF Blackgate - filtrujący.

    Płytka została zaprojektowana w taki sposób, aby masa zasilania była odseperowana od masy sygnałowej.

    Rezystory 20k oraz 1k zostały dobrane ręcznie do tolerancji 0,1 %. Jako rezystory wyjściowe autor zastosował sześć 0,5 W rezystorów 1 Ω 1 % połączonych równolegle, zamiast jednego 3 W ze względu na trudność w znalezieniu rezystora o tej mocy i z małą tolerancją.

    Układy lm3886 TF zastosowane przez autora są izolowane i zamontowane bezpośrednio na radiatorze.

    Zastosowany układ zasilania stabilizowanego - oparte na układzie LT1083.

    Poniżej schemat układu ze strony źródłowej:
    Wzmacniacz 100 W na 2 x lm3886.

    źródło: http://www.electronics-diy.com/electronic_schematic.php?id=1000

    Fajne? Ranking DIY
    O autorze
    marek_34
    Poziom 18  
    Offline 
    marek_34 napisał 332 postów o ocenie 271, pomógł 6 razy. Mieszka w mieście Katowice. Jest z nami od 2006 roku.
  • REKLAMA
  • #2 9293203
    Majsterek90
    Poziom 10  
    Praca wykonana niezwykle przejrzyście. Jaką moc ma trafo? Nie ma bezpiecznika po stronie pierwotnej trafo?
  • REKLAMA
  • #3 9293309
    BOOM i ZONK
    Poziom 21  
    Było...
  • #4 9293615
    _siekier
    Poziom 24  
    Jak nie ma bezpiecznika jak jest --> górny lewy róg zdjęcia, to czarne "COŚ" :)
REKLAMA