Witam.
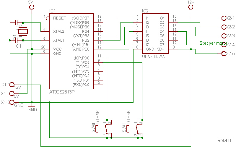
Napisałem taki kod:
Po pierwsze chcę wiedzieć czy ten kod jest dobry?
Jeśli tak, to jak zrobić symulację do tego kodu.
Proszę poprawić tytuł i treść wiadomości - pisownia.
[zumek]
Napisałem taki kod:
Kod: text
Po pierwsze chcę wiedzieć czy ten kod jest dobry?
Jeśli tak, to jak zrobić symulację do tego kodu.
Proszę poprawić tytuł i treść wiadomości - pisownia.
[zumek]

