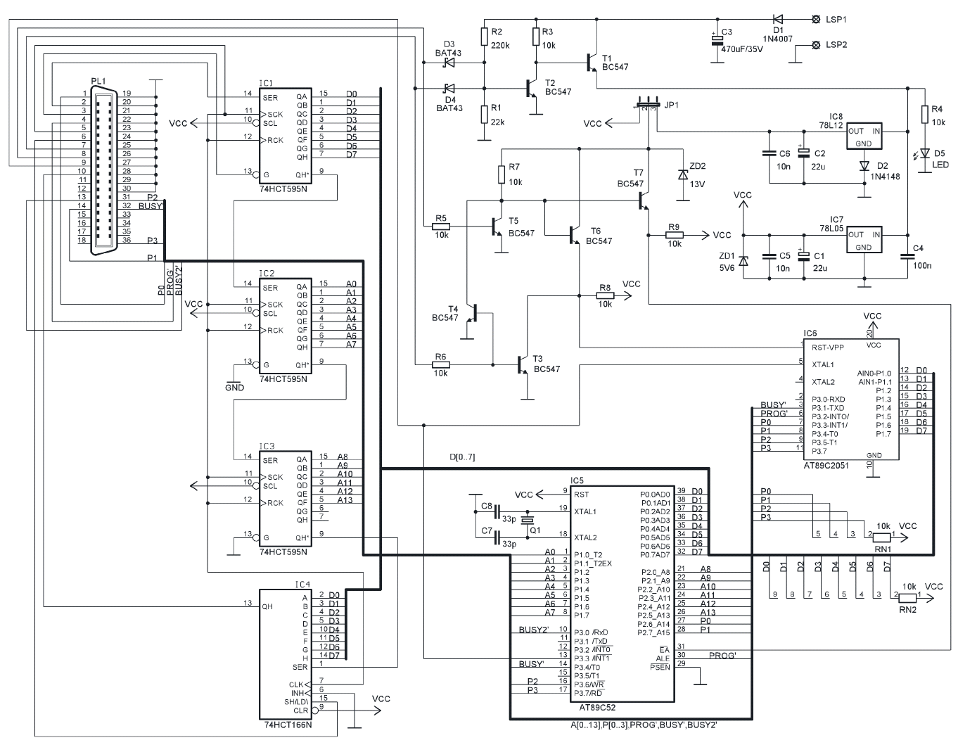
Programator umożliwia zaprogramowanie mikrokontrolerów 20 pinowych oraz 40 pinowych tj. AT89C5x, 89S5x oraz AT89Cx051. Do komunikacji zastosowano port LPT komputera PC. Wymiary płytki 9x10cm - laminat dwustronny. Programator cechuje niski koszt wykonania oraz darmowy program obsługujący + źródło w Delphi. Użytkownicy WinXP/NT wcześniej powinni zainstalować bibliotekę userport.
Wykaz elementów
R1 - 22k
R2 - 220k
RN1 - drabinka rezystorów 4x10k
RN2 - 8x10k
C1, C2 - 22uF/16V
C3 - 470uF/35V
C4 - 100nF
C5, C6 - 10nF
C7, C8 - 33pF
Q1 - rezonator od 2-24MHz
D1 - 1N4007
D2 - 1N4148
D3, D4 - BAT43
D5 - LED 5mm
ZD1 - 5,6V
ZD2 - 13V
T1-T7 - BC547
IC1, IC2, IC3 - 74HCT595
IC4 - 74HCT166
IC5 - podstawka dla AT89C51
IC6 - podstawka dla AT89C2051
IC7 - 78L05
IC8 - 78L12
JMP! - jumper 3 piny
PL! - gniazdo LPT
Wykaz elementów
R1 - 22k
R2 - 220k
RN1 - drabinka rezystorów 4x10k
RN2 - 8x10k
C1, C2 - 22uF/16V
C3 - 470uF/35V
C4 - 100nF
C5, C6 - 10nF
C7, C8 - 33pF
Q1 - rezonator od 2-24MHz
D1 - 1N4007
D2 - 1N4148
D3, D4 - BAT43
D5 - LED 5mm
ZD1 - 5,6V
ZD2 - 13V
T1-T7 - BC547
IC1, IC2, IC3 - 74HCT595
IC4 - 74HCT166
IC5 - podstawka dla AT89C51
IC6 - podstawka dla AT89C2051
IC7 - 78L05
IC8 - 78L12
JMP! - jumper 3 piny
PL! - gniazdo LPT
Fajne? Ranking DIY
