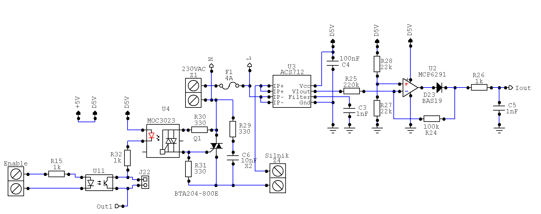
Witam,
buduje własny napęd wrzeciona do frezarki CNC z sinika szeregowego z pralki.
Napęd z silnika przenoszony będzie poprzez przekładnie z paskiem zębatym. Na kole głównym będą umieszczone małe magnesy do wykrywania obrotów halotronem.
Układ sprzężenia zwrotnego będzie sterował fazowo triakiem dla uzyskania zadanych obrotów a ACS712 będzie wykorzystany do pomiaru prądu płynącego przez silnik.
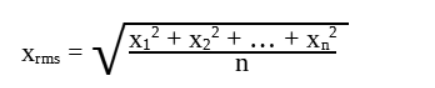
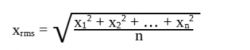
Chciałbym obliczać wartość skuteczną prądu w celu zabezpieczenia sinika przed przeciążeniem(1,7A max prąd z tabliczki znamionowej) oraz kontrolować obciążenie wrzeciona (regulacja posuwu).
Pomiary będą wykonywane przez wewnętrzny ADC ATMegi i będzie ok 4kS/s czyli 40 pomiarów na połówkę sinusa.
W jaki sposób obliczyć prąd silnika, który będzie odkształcony i nie ciągły?
Wystarczy suma arytmetyczna poszczególnych pomiarów? Tzn dodaje do siebie wartości bezwzględne z wszystkich pomiarów np w czasie 20ms i dzielę przez ilość próbek?
Wtedy uzyskam wydaje mi się wartość średnią i nie wiem jak to się ma do skutecznej...


buduje własny napęd wrzeciona do frezarki CNC z sinika szeregowego z pralki.
Napęd z silnika przenoszony będzie poprzez przekładnie z paskiem zębatym. Na kole głównym będą umieszczone małe magnesy do wykrywania obrotów halotronem.
Układ sprzężenia zwrotnego będzie sterował fazowo triakiem dla uzyskania zadanych obrotów a ACS712 będzie wykorzystany do pomiaru prądu płynącego przez silnik.
Chciałbym obliczać wartość skuteczną prądu w celu zabezpieczenia sinika przed przeciążeniem(1,7A max prąd z tabliczki znamionowej) oraz kontrolować obciążenie wrzeciona (regulacja posuwu).
Pomiary będą wykonywane przez wewnętrzny ADC ATMegi i będzie ok 4kS/s czyli 40 pomiarów na połówkę sinusa.
W jaki sposób obliczyć prąd silnika, który będzie odkształcony i nie ciągły?
Wystarczy suma arytmetyczna poszczególnych pomiarów? Tzn dodaje do siebie wartości bezwzględne z wszystkich pomiarów np w czasie 20ms i dzielę przez ilość próbek?
Wtedy uzyskam wydaje mi się wartość średnią i nie wiem jak to się ma do skutecznej...
