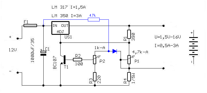
Witam wszystkich. Dużo szukałem na elektrodzie ale nie znalazłem nic konkretnego...chodzi i o to że chce sobie zbudować ładowarkę do akumulatorków AAA NiMH. Chce nią ładować akumulatorki od 700 do 2300 mAh. Głównie chodzi mi o aku. 2300mAh. Jakim prądem je ładować? Czas ładowania jest dla mnie mało wazny, może to być nawet 24 h. Pomoże ktoś, albo zapoda jakiś schemacik? Byłbym wdzięczny. A moze jakieś linki albo coś. Pozdrawiam nowik 