Uniwersalny wzmacniacz mocy 80W/4-8ohm czułość 500mV
Na początek nieco informacji.
Pasmo przenoszenia - 20-20000Hz
Zniekształcenia - h<0.5%
Napięcie zasilania - 25V - 50V
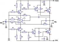
Moc wyjściowa układu zależy tylko od napięcia zasilania i mocy zastosowanego transformatora. Np. dla trafa TS50/56, połączonego na podwójne napięcie 20V AC i kondensatorów zasilacza 2x10000µF - uzyskamy moc ciągłą 45W (prms 80W).
Czułość układu rośnie ze wzrostem stosunku oporności R10/R2. Dla R10=82k wynosi około 1,5V. Tranzystory T3,T4 sterowane są spadkami napięcia na rezystorach R5,R6. Wartością tych rezystorów możemy skorygować ewentualne zniekształcenia.
Symetryczne zasilanie układu U1 napięciem -/+ 15V jest uzyskane ze stabilizowanych źródeł T1,T2 i gwarantuje bezpieczną pracę U1 w dużym zakresie napięć zewnętrznych.
(PS. Zaznaczam, że nie jest to układ mojego autorstwa, po prostu ostatnio robiłem porządki na dysku i go znalazłem, więc dodaję.)
Wykaz elementów:
R1,R4 - 3k3
R2,R3,R7,R8 - 8k2
R5,R6 - 82k
R11,R12 - 0.3R
R9 - 56R
C1 - 100nF
C2 - 47pF
C3 - 4.7nF
D1,D2 - BZP687C15
US1 - ULY774 itp
T1 - BC547, BC211
T2 - BC556, BC313
T3 - BDX34, BDW94
T4 - BDX53, BDW93
Na początek nieco informacji.
Pasmo przenoszenia - 20-20000Hz
Zniekształcenia - h<0.5%
Napięcie zasilania - 25V - 50V
Moc wyjściowa układu zależy tylko od napięcia zasilania i mocy zastosowanego transformatora. Np. dla trafa TS50/56, połączonego na podwójne napięcie 20V AC i kondensatorów zasilacza 2x10000µF - uzyskamy moc ciągłą 45W (prms 80W).
Czułość układu rośnie ze wzrostem stosunku oporności R10/R2. Dla R10=82k wynosi około 1,5V. Tranzystory T3,T4 sterowane są spadkami napięcia na rezystorach R5,R6. Wartością tych rezystorów możemy skorygować ewentualne zniekształcenia.
Symetryczne zasilanie układu U1 napięciem -/+ 15V jest uzyskane ze stabilizowanych źródeł T1,T2 i gwarantuje bezpieczną pracę U1 w dużym zakresie napięć zewnętrznych.
(PS. Zaznaczam, że nie jest to układ mojego autorstwa, po prostu ostatnio robiłem porządki na dysku i go znalazłem, więc dodaję.)
Wykaz elementów:
R1,R4 - 3k3
R2,R3,R7,R8 - 8k2
R5,R6 - 82k
R11,R12 - 0.3R
R9 - 56R
C1 - 100nF
C2 - 47pF
C3 - 4.7nF
D1,D2 - BZP687C15
US1 - ULY774 itp
T1 - BC547, BC211
T2 - BC556, BC313
T3 - BDX34, BDW94
T4 - BDX53, BDW93
Fajne? Ranking DIY
