Oto projekt, który może się przydać tym, którzy budują naświetlarkę z diod UV. Chociaż po drobnych przeróbkach, można z powodzeniem zastosować Poniższy projekt do budowy naświetlarki z użyciem świetlówek. Czas naświetlania ustawiany jest w sekundach. Ponieważ jest on zapisywany w pamięci PIC16F628A, nie ma konieczności każdorazowo go ustawiać. Oczywiście można go przestawić w dowolnym momencie w razie potrzeby.
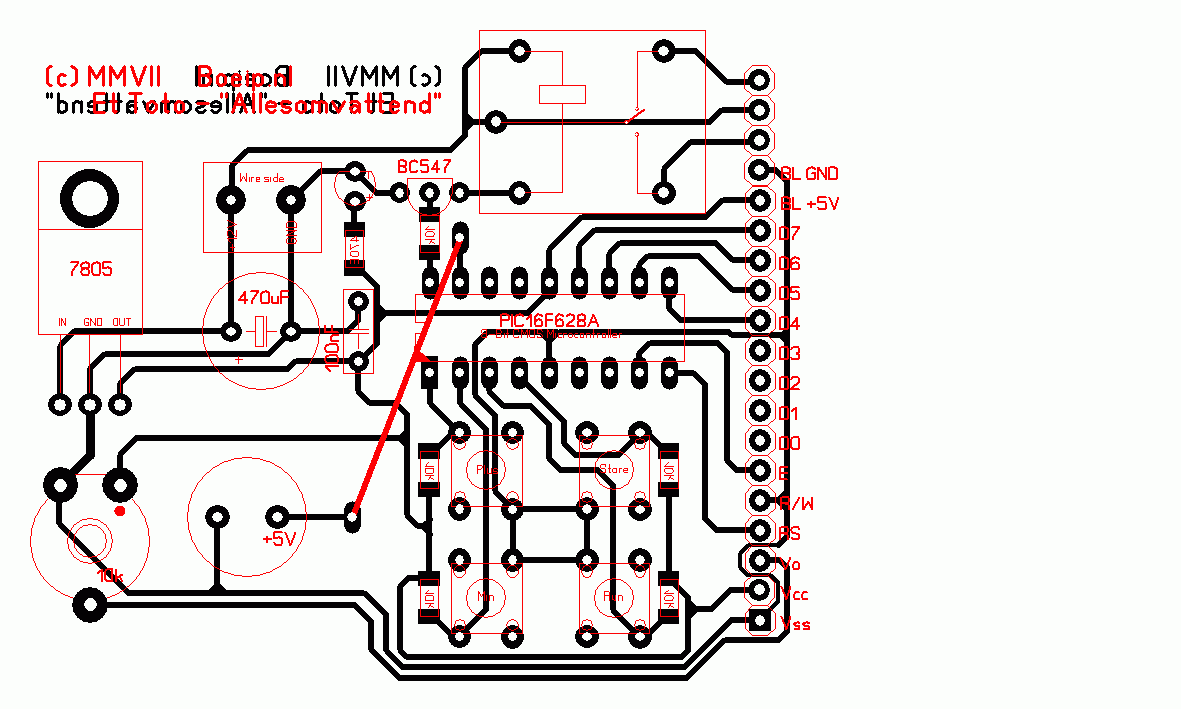
Do budowy urządzenia potrzebne są:
- Wyświetlacz LCD (kompatybilny z HD44780)
- 1x 16 pinowe gniazdo
- 1x 16 pinów
- 4x mikroprzyciski
- 1x PIC16F628A z podstawką
- 1x potencjometr 10kΩ - 1x kondensator 100nF
- 1x kondensator 220uF / 25V
- 1x stabilizator napięciowy 7805
- 1x BUZ11
- czerwona dioda
- 1x gniazdo
- 5x rezystor SMD


wsad do mikrokontrolera http://showyourprojects.com/projects/project110/UVled_controller.rar
źródło http://hackedgadgets.com/2008/01/23/uv-led-controller-using-a-pic-16f628a-microcontroller/
Fajne? Ranking DIY