Generator sygnałowy przydaje się każdemu elektronikowi, zarówno amatorowi jak i profesjonaliście. Oczywiście nie każdy chce kupić takie urządzenie, chociażby ze w2zględu na koszty sprzętu komercyjnego. Jeżeli jednak wymagania względem takiego sprzętu nie są zbyt wysokie, można pokusić się o budowę własnego generatora.
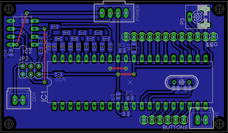
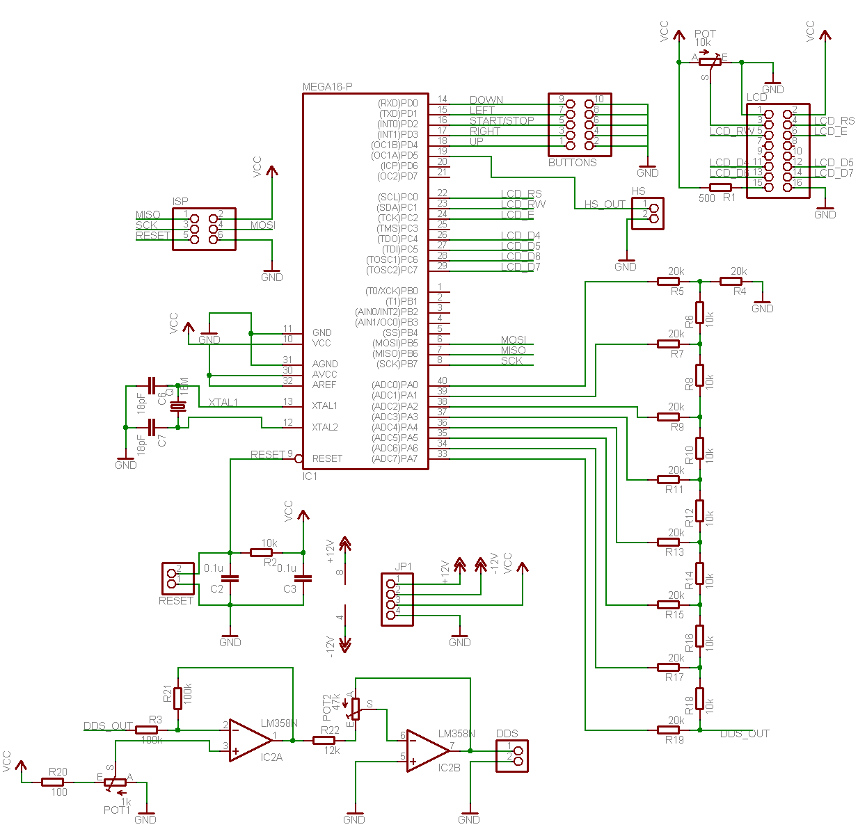
Poniższy projekt przedstawia dosyć ciekawą alternatywę dla drogiego sprzętu. Jest on stosunkowo prosty w budowie, ale za to w pełni funkcjonalny. Generator pracuje na układzie Atmega16 i podaje na wyjściu sygnały o kształcie prostokąta, sinusa, trójkąta, piłowe, odwrócone piłowe, EKG i szum w zakresie od 0 do 65534 Hz. Dodatkowo ma możliwość modulacji amplitudy i offsetu. Dzięki temu można uzyskać sygnały o amplitudzie do 10V. Wyposażono go także w wyjście o zwiększonej szybkości umożliwiając generacje sygnałów od 1 do 8 Mhz. Jest to idealne urządzenie dla każdego elektronika. Schematy i kod źródłowy dostępne na stronie.
Źródło http://www.scienceprog.com/avr-dds-signal-generator-v20/
Fajne? Ranking DIY
