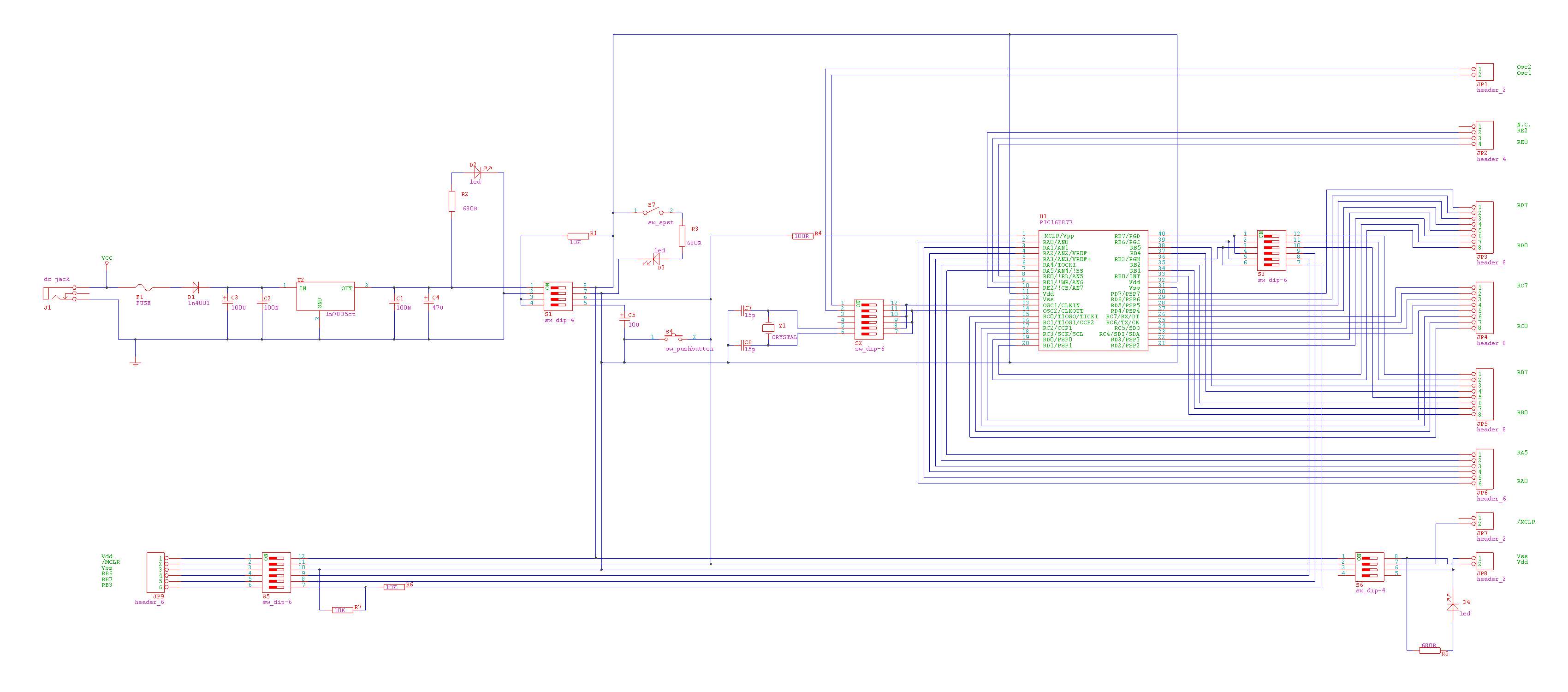
Oto projekt uniwersalnego zestawu uruchomieniowego PIC 16F877/16F874 pozwalającego na rozwijanie prototypowych urządzeń. Na płytce znajduje się duża ilość gniazd, diod LED podłączonych do wyjść. Przystosowana jest do programowania z wykorzystaniem różnych typów złącz. całość zbudowana jest na płytce dwustronnej ze względu na dużą ilość połączeń.
Autr projektu zapewnia dokładny opis płytki i jej budowy. Więcej informacji na stronie źródłowej.
= = = = = = = = = = = = = = = = = = =


Źródło http://www.fiacopetti.it/pic16f877db12_en.htm
Fajne? Ranking DIY
