Witam monitor LCD Q9T3 BENQ
Brak podświetlania świetlówek - matryca świeci OK jak się pod nią podświetli latarką LED białe światło.
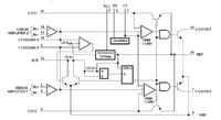
Pierwsza naprawa zakończyła się na wymianie C5707 x2 w jednej gałęzi - w jednej świetlówce bo posiada 2, oraz wymianie bezpiecznika 3A podobnego w obudowie do dławika z ferytem wokoło np. zwory. - dałem zwykły bezpiecznik 3.15A
5V w standby miał i 19V po przełączeniu go w stan pracy 5V zostało a z 19 zrobiło się 13.2V.
Ok zostawiłem tak ale zdziwiło mnie to że na tej dobrej gałęzi z napięcia 13.2 wchodzi na mosfet a za nim jest 11.8 a na tej naprawianej gałęzi jest za mosfetem 9.2V działało 2 godziny ]
( obraz jaskrawy wyświetlał równomiernie - ok. )
potem spaliło te wymienione C5707 oraz
D1OPF
GKOWT509
- gość na giełdzie powiedział mi że jest to : FU9024 - którego nie wymieniłem bo porównałem miernikiem z gałęzią dobrą i wszystkie elementy pokazały w takich podobnych wskazaniach.
Teraz znów matryca świeci a mosfet ma przebicie oraz C5707 x 2 - co jest przyczyną że spaliło się to ? kondensatory są dobre - te przy tym sterowaniu czyli przy tym smd powierzchniowym są dobre - ma tylko 2 kondensatory - a w zasilaczu też są dobre - nie wiem co zrobić boję się ze jak kupię znów to pochodzi ze 3 godz. i znów się spali - czy mogę mieć zepsutą świetlówkę że mi np. pobiera za dużo prądu i się palą te tranzystory ?
proszę bardzo o pomoc co może być przyczyną tego że mi się palą tranzystory ???
Brak podświetlania świetlówek - matryca świeci OK jak się pod nią podświetli latarką LED białe światło.
Pierwsza naprawa zakończyła się na wymianie C5707 x2 w jednej gałęzi - w jednej świetlówce bo posiada 2, oraz wymianie bezpiecznika 3A podobnego w obudowie do dławika z ferytem wokoło np. zwory. - dałem zwykły bezpiecznik 3.15A
5V w standby miał i 19V po przełączeniu go w stan pracy 5V zostało a z 19 zrobiło się 13.2V.
Ok zostawiłem tak ale zdziwiło mnie to że na tej dobrej gałęzi z napięcia 13.2 wchodzi na mosfet a za nim jest 11.8 a na tej naprawianej gałęzi jest za mosfetem 9.2V działało 2 godziny ]
( obraz jaskrawy wyświetlał równomiernie - ok. )
potem spaliło te wymienione C5707 oraz
D1OPF
GKOWT509
- gość na giełdzie powiedział mi że jest to : FU9024 - którego nie wymieniłem bo porównałem miernikiem z gałęzią dobrą i wszystkie elementy pokazały w takich podobnych wskazaniach.
Teraz znów matryca świeci a mosfet ma przebicie oraz C5707 x 2 - co jest przyczyną że spaliło się to ? kondensatory są dobre - te przy tym sterowaniu czyli przy tym smd powierzchniowym są dobre - ma tylko 2 kondensatory - a w zasilaczu też są dobre - nie wiem co zrobić boję się ze jak kupię znów to pochodzi ze 3 godz. i znów się spali - czy mogę mieć zepsutą świetlówkę że mi np. pobiera za dużo prądu i się palą te tranzystory ?
proszę bardzo o pomoc co może być przyczyną tego że mi się palą tranzystory ???
