logo elektroda
logo elektroda
X
logo elektroda
REKLAMA
REKLAMA
Adblock/uBlockOrigin/AdGuard mogą powodować znikanie niektórych postów z powodu nowej reguły.

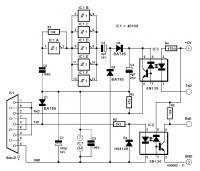
Optolizator RS232 i konwerter na TTL

zasoby 07 Cze 2005 09:54 1899 0
REKLAMA
  • Często w roli konwertera napięć wykorzystuje się MAX232, to rozwiązanie jest niestandardowe umożliwiające konwertowanie napięć z standardu UART<>RS232 dla mikrokontrolerów z dodatkową optolizacją czyli zabezpieczeniem portu szeregowego komputera. Konwerter inwertuje sygnały, więc po stronie mikrokontrolera wszelkie inwersje powinny zostać pominięte. Wykorzystano tylko linie TxD i RxD co w wielu przypadkach jest wystarczające do zrealizowania transmisji. Prędkość transmisji dochodzi do 56kbps

    Fajne? Ranking DIY
    O autorze
    zasoby
    Poziom 23  
    Offline 
    zasoby napisał 784 postów o ocenie 432, pomógł 4 razy. Jest z nami od 2002 roku.
  • REKLAMA
REKLAMA