[/tex]Witam od niedawna uczę sie programować avr-y i natknąłem się na problem którego nie potrafię rozwiązać .
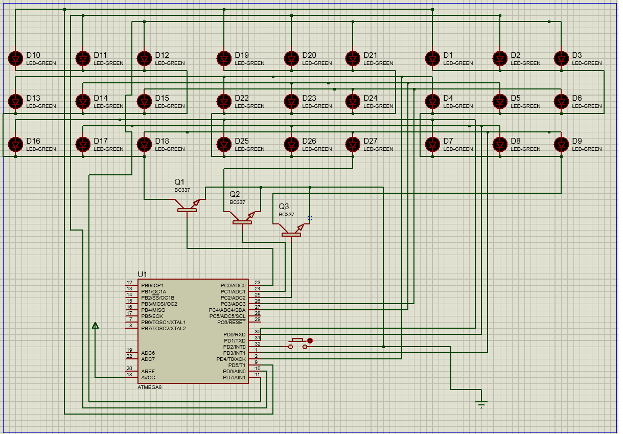
Próbowałem stworzyć program który zmienia sekwencje świecenia diod LED po naciśnięciu Button switcha .
Czy mógłby ktoś zerknąć na ten program i zaproponować jakieś zmiany ?? i wytłumaczyć przy okazji jak zliczać przerwania > Dziękuję z góry, poniżej to co udało mi się stworzyć.
https://www.youtube.com/watch?v=tMmXIQfZqGg
Próbowałem stworzyć program który zmienia sekwencje świecenia diod LED po naciśnięciu Button switcha .
Czy mógłby ktoś zerknąć na ten program i zaproponować jakieś zmiany ?? i wytłumaczyć przy okazji jak zliczać przerwania > Dziękuję z góry, poniżej to co udało mi się stworzyć.
https://www.youtube.com/watch?v=tMmXIQfZqGg
Kod: C / C++
