Witam
Wiele osób chce zbudować wzmacniacz. Zbudowanie na układzie scalonym, to żaden problem, ale tak samo ma się sprawa z wzmacniaczami tranzystorowymi. Jeżeli wzmacniacz jest prawidłowo zaprojektowany, to nie ma z nim problemu i od pierwszego włączenia działa.
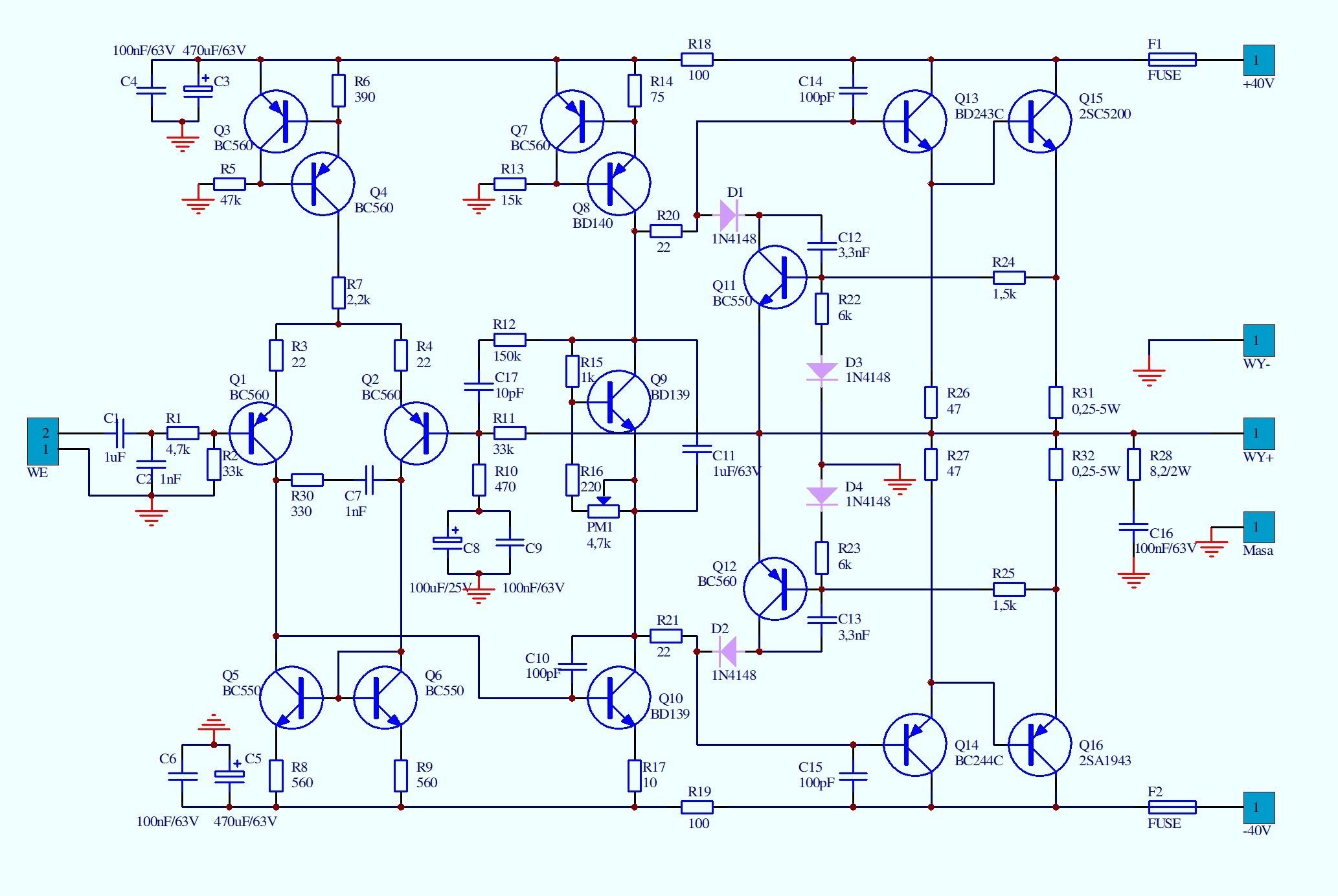
Zamieszczam wzmacniacz wykonany za elementach dyskretnych, o bardzo dobrych parametrach. Układ jest klasyczny. Sam wykonałem 11 takich wzmacniaczy i żaden się nie uszkodził. Moc jego zależy od zasilania i można osiągnąć do około 120W. Zastosowano tranzystory mocy 2SC5200/2SA1943.
W załączniku jest bardziej szczegółowy opis i rysunek płytki drukowanej w odbiciu lustrzanym, soldermaski, i rozmieszczenia elementów i kilka zdjęć.
Pozdr.
„Kociątko”
Tylko do użytku hobbystycznego
Wiele osób chce zbudować wzmacniacz. Zbudowanie na układzie scalonym, to żaden problem, ale tak samo ma się sprawa z wzmacniaczami tranzystorowymi. Jeżeli wzmacniacz jest prawidłowo zaprojektowany, to nie ma z nim problemu i od pierwszego włączenia działa.
Zamieszczam wzmacniacz wykonany za elementach dyskretnych, o bardzo dobrych parametrach. Układ jest klasyczny. Sam wykonałem 11 takich wzmacniaczy i żaden się nie uszkodził. Moc jego zależy od zasilania i można osiągnąć do około 120W. Zastosowano tranzystory mocy 2SC5200/2SA1943.
W załączniku jest bardziej szczegółowy opis i rysunek płytki drukowanej w odbiciu lustrzanym, soldermaski, i rozmieszczenia elementów i kilka zdjęć.
Pozdr.
„Kociątko”
Tylko do użytku hobbystycznego
Fajne? Ranking DIY
