Obecnie wiele rozmów o obwodach analogowych koncentruje się na kwestiach niskiego poboru mocy, a tym samym niskiego napięcia zasilania itd. Ma to oczywiście sens w przypadku wzmacniaczy operacyjnych (op-ampów), ponieważ te podstawowe analogowe bloki konstrukcyjne często służą jako bufory lub wzmacniacze dla sygnałów pochodzących z czujników o sygnale wyjściowym często na poziomie poniżej 1 V.
Mimo to istnieje spora część obwodów analogowych np. związanych z zasilaniem, przeznaczonych do kontroli wyższych napięć. W niektórych przypadkach chodzi o wspieranie wydajnych transferów mocy, ponieważ wyższe napięcia wymagają mniejszego prądu dla danego poziomu mocy, a tym samym powodują mniejszy spadek napięcia na rezystancji czy strat mocy. Jednak w przypadku wielu z tych aplikacji wysokiego napięcia nie jest to kwestia tylko samej mocy; istnieje wiele aplikacji, gdzie ze względu na prawa fizyki wymagane jest wyższe napięcie, nawet jeśli prąd jest niski, a wymagania co do mocy skromne. Wśród tych zastosowań znajdują się szeroko stosowane przetworniki piezoelektryczne stosowane w systemach ultradźwiękowych, piezoelektryczne precyzyjne pozycjonery pracujące w zakresie nanometrów, fotodiody lawinowe (APD) w systemach LIDARowych, polaryzacja diod lawinowych do zliczania pojedynczych fotonów (SPAD) oraz półprzewodnikowy automatyczny sprzęt testujący (ATE).
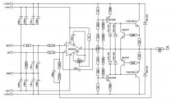
Nie tak dawno temu przystosowanie wzmacniacza operacyjnego do dostarczania napięć około 50 V lub wyższych było wyzwaniem. Zwykle realizowano to, zaczynając od standardowego wzmacniacza operacyjnego do pracy w zakresie od 15 do 24 V, a następnie wzmacniając jego napięcie wyjściowe dyskretnymi tranzystorami. W zasadzie może to wyglądać prosto w przypadku komplementarnych elementów PNP i NPN (patrz rysunek 1). Jednak osiągnięcie wysokich parametrów w sytuacji zasilania symetrycznego wymaga bardziej złożonego układu, z większą ilością elementów pasywnych (patrz rysunek 2).
Rys.1.Ten podstawowy obwód wykorzystuje parę uzupełniających się dyskretnych tranzystorów do wzmocnienia wychylenia wyjściowego wzmacniacza operacyjnego o niższym napięciu.
Rys.2. Ulepszony obwód zwiększający napięcie wymaga znacznie więcej komponentów, aby zapewnić symetryczne i liniowe działanie w całym zakresie wychylenia wyjścia.
Pełne scharakteryzowanie wydajności dla różnych obciążeń i innych warunków pracy układu jest bardzo czasochłonne i wymaga analizy w oparciu o nieuniknione tolerancje dodanych komponentów pasywnych. Jakiś czas temu na rynku dostępne były również elementy hybrydowe, które integrowały wskazane na schematach powyżej elementy pasywne w jednej obudowie, która podobna była do obudowy klasycznego układu scalonego lub modułu, ale zapewniały one możliwość pracy z wyższym napięciem, a także posiadały wbudowane dodatkowe zabezpieczenia przed przetężeniem czy nadmierną temperaturą.
Na szczęście w ciągu ostatnich kilku lat dostawcy układów scalonych pracowali nad pokonaniem ograniczeń procesowych, które ograniczały komponenty analogowe do niższych napięć. Na przykład wysokonapięciowy (180 V), wysokoprądowy (typowo 30 mA, maksymalnie 45 mA) wzmacniacz operacyjny Texas Instruments OPA462 działa z zasilaniem bipolarnym od ± 6 V (12 V) do ± 90 V (180 V) i ma pasmo osiągające 6,5 MHz przy szybkość narastania sygnału na wyjściu do 32 V/μs (patrz rysunek 3). Niewielki rozmiar obudowy tego elementu jest imponujący, przy obudowie o wymiarach 5 mm x 4 mm przy wymienionych powyżej parametrach.
Rys.3. Wzmacniacz operacyjny Texas Instruments OPA462, który może zapewniać wyjścia do ±90 V przy typowym prądzie wyjściowym do 30 mA.
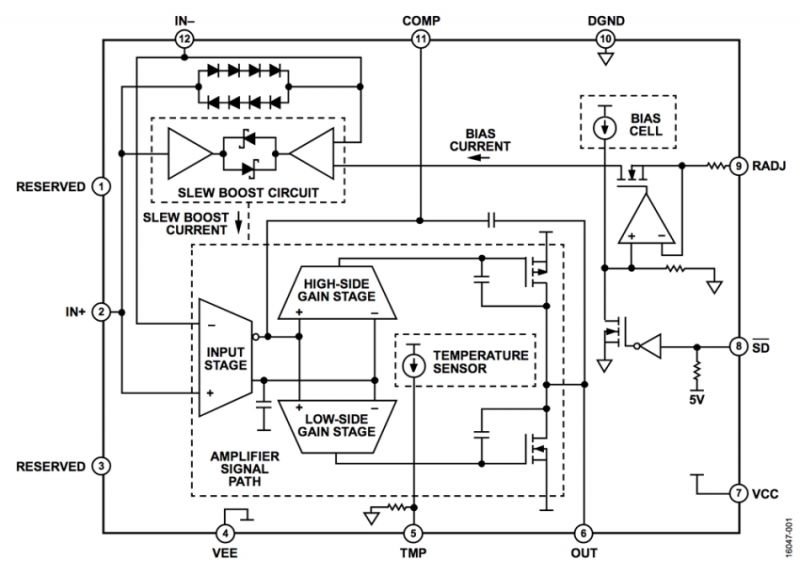
TI nie jest jedyną firmą posiadającą w tym sektorze nowości. W dziedzinie tych wysokonapięciowych wzmacniaczy operacyjnych dostępne są jeszcze np. układy Analog Devices - ADHV4702-1 to precyzyjny wzmacniacz operacyjny o napięciu zasilania od 24 V do 220 V, który może korzystać z zasilaczy symetrycznych lub niesymetrycznych (patrz rysunek 4). Ten wzmacniacz operacyjny osiąga szybkość narastania napięcia na wyjściu do 74 V/μs (typowo) i posiada szerokość pasma sygnału do 10 MHz. 12-pinowa obudowa tego elementy mierzy zaledwie 7×7 mm i jest zgodna z rozstawem pinów określonym w normie IEC 61010-1, "Wymagania bezpieczeństwa dla sprzętu elektrycznego do pomiarów, sterowania i użytku laboratoryjnego - Część 1: Wymagania ogólne".
Rys.4. ADHV4702-1 firmy Analog Devices to urządzenie działające do 220 V, które może wykorzystywać z zasilaniem symetrycznym lub asymetrycznym.
Niestety, nie ma zbyt wielu dyskusji ani praktycznych badań tego rodzaju wzmacniaczy operacyjnych wysokiego napięcia w aplikacjach projektowych. Jest tutaj sporo zagadnień do omówienia i jakkolwiek łatwo by było zapowiedzieć stworzenie kompleksowego poradnika o tej tematyce, to doba ma tylko 24 godziny.
Generalnie mimo że układy wysokiego napięcia są podobne do klasycznych op-ampów, to są pewne subtelności, takie jak potrzeba stosowania pierścienia ochronnego wokół wejścia nieodwracającego i doprowadzenia do niego potencjału, który śledzi wejście tak, aby zminimalizować upływ z pobliskich pinów.
Dlaczego zatem brakuje na forum takich materiałów? Czy to dlatego, że układy analogowe wyższego napięcia są postrzegane jako nisza w niszy i ważniejsze jest, aby skupiać się na podstawach wzmacniaczy operacyjnych? Czy może chodzi o to, że nauka praktyczna układów pracujących z wyższymi napięciami jest realnym ryzykiem? Czy kiedykolwiek byliście zaangażowani w projekt korzystający ze wzmacniaczy operacyjnych wyższego napięcia? Jak osiągnęliście swoje cele? Na jakie problemy się natknęliście?
Źródło: https://www.edn.com/learning-to-like-high-voltage-op-amp-ics/
Mimo to istnieje spora część obwodów analogowych np. związanych z zasilaniem, przeznaczonych do kontroli wyższych napięć. W niektórych przypadkach chodzi o wspieranie wydajnych transferów mocy, ponieważ wyższe napięcia wymagają mniejszego prądu dla danego poziomu mocy, a tym samym powodują mniejszy spadek napięcia na rezystancji czy strat mocy. Jednak w przypadku wielu z tych aplikacji wysokiego napięcia nie jest to kwestia tylko samej mocy; istnieje wiele aplikacji, gdzie ze względu na prawa fizyki wymagane jest wyższe napięcie, nawet jeśli prąd jest niski, a wymagania co do mocy skromne. Wśród tych zastosowań znajdują się szeroko stosowane przetworniki piezoelektryczne stosowane w systemach ultradźwiękowych, piezoelektryczne precyzyjne pozycjonery pracujące w zakresie nanometrów, fotodiody lawinowe (APD) w systemach LIDARowych, polaryzacja diod lawinowych do zliczania pojedynczych fotonów (SPAD) oraz półprzewodnikowy automatyczny sprzęt testujący (ATE).
Nie tak dawno temu przystosowanie wzmacniacza operacyjnego do dostarczania napięć około 50 V lub wyższych było wyzwaniem. Zwykle realizowano to, zaczynając od standardowego wzmacniacza operacyjnego do pracy w zakresie od 15 do 24 V, a następnie wzmacniając jego napięcie wyjściowe dyskretnymi tranzystorami. W zasadzie może to wyglądać prosto w przypadku komplementarnych elementów PNP i NPN (patrz rysunek 1). Jednak osiągnięcie wysokich parametrów w sytuacji zasilania symetrycznego wymaga bardziej złożonego układu, z większą ilością elementów pasywnych (patrz rysunek 2).
Rys.1.Ten podstawowy obwód wykorzystuje parę uzupełniających się dyskretnych tranzystorów do wzmocnienia wychylenia wyjściowego wzmacniacza operacyjnego o niższym napięciu.
Rys.2. Ulepszony obwód zwiększający napięcie wymaga znacznie więcej komponentów, aby zapewnić symetryczne i liniowe działanie w całym zakresie wychylenia wyjścia.
Pełne scharakteryzowanie wydajności dla różnych obciążeń i innych warunków pracy układu jest bardzo czasochłonne i wymaga analizy w oparciu o nieuniknione tolerancje dodanych komponentów pasywnych. Jakiś czas temu na rynku dostępne były również elementy hybrydowe, które integrowały wskazane na schematach powyżej elementy pasywne w jednej obudowie, która podobna była do obudowy klasycznego układu scalonego lub modułu, ale zapewniały one możliwość pracy z wyższym napięciem, a także posiadały wbudowane dodatkowe zabezpieczenia przed przetężeniem czy nadmierną temperaturą.
Na szczęście w ciągu ostatnich kilku lat dostawcy układów scalonych pracowali nad pokonaniem ograniczeń procesowych, które ograniczały komponenty analogowe do niższych napięć. Na przykład wysokonapięciowy (180 V), wysokoprądowy (typowo 30 mA, maksymalnie 45 mA) wzmacniacz operacyjny Texas Instruments OPA462 działa z zasilaniem bipolarnym od ± 6 V (12 V) do ± 90 V (180 V) i ma pasmo osiągające 6,5 MHz przy szybkość narastania sygnału na wyjściu do 32 V/μs (patrz rysunek 3). Niewielki rozmiar obudowy tego elementu jest imponujący, przy obudowie o wymiarach 5 mm x 4 mm przy wymienionych powyżej parametrach.
Rys.3. Wzmacniacz operacyjny Texas Instruments OPA462, który może zapewniać wyjścia do ±90 V przy typowym prądzie wyjściowym do 30 mA.
TI nie jest jedyną firmą posiadającą w tym sektorze nowości. W dziedzinie tych wysokonapięciowych wzmacniaczy operacyjnych dostępne są jeszcze np. układy Analog Devices - ADHV4702-1 to precyzyjny wzmacniacz operacyjny o napięciu zasilania od 24 V do 220 V, który może korzystać z zasilaczy symetrycznych lub niesymetrycznych (patrz rysunek 4). Ten wzmacniacz operacyjny osiąga szybkość narastania napięcia na wyjściu do 74 V/μs (typowo) i posiada szerokość pasma sygnału do 10 MHz. 12-pinowa obudowa tego elementy mierzy zaledwie 7×7 mm i jest zgodna z rozstawem pinów określonym w normie IEC 61010-1, "Wymagania bezpieczeństwa dla sprzętu elektrycznego do pomiarów, sterowania i użytku laboratoryjnego - Część 1: Wymagania ogólne".
Rys.4. ADHV4702-1 firmy Analog Devices to urządzenie działające do 220 V, które może wykorzystywać z zasilaniem symetrycznym lub asymetrycznym.
Niestety, nie ma zbyt wielu dyskusji ani praktycznych badań tego rodzaju wzmacniaczy operacyjnych wysokiego napięcia w aplikacjach projektowych. Jest tutaj sporo zagadnień do omówienia i jakkolwiek łatwo by było zapowiedzieć stworzenie kompleksowego poradnika o tej tematyce, to doba ma tylko 24 godziny.
Dlaczego zatem brakuje na forum takich materiałów? Czy to dlatego, że układy analogowe wyższego napięcia są postrzegane jako nisza w niszy i ważniejsze jest, aby skupiać się na podstawach wzmacniaczy operacyjnych? Czy może chodzi o to, że nauka praktyczna układów pracujących z wyższymi napięciami jest realnym ryzykiem? Czy kiedykolwiek byliście zaangażowani w projekt korzystający ze wzmacniaczy operacyjnych wyższego napięcia? Jak osiągnęliście swoje cele? Na jakie problemy się natknęliście?
Źródło: https://www.edn.com/learning-to-like-high-voltage-op-amp-ics/
Fajne? Ranking DIY