Witajcie moi drodzy.
Przedstawię tu wnętrze kolejnej inteligentnej, kolorowej lampki LED, tym razem produkcji Yeelight, czyli będzie mała odmiana od ekosystemu Tuya. YLDP004 posiada złącze GU-10 i oferuje sterowanie przez WiFi. W temacie jednak skupię się tylko na analizie elektroniki ze środka oraz na określeniu, czy będzie można łatwo zmienić oprogramowanie tej lampki i odciąć ją od chmury.
Zakup YLDP004-A
Lampka ta należy do nieco droższych niż te co mamy w Polsce. Nawet u mnie w mieście można kupić w pewnych sklepach "żarówki" z WiFi po 20 zł, zatem czy warto płacić dwa lub więcej razy więcej i jeszcze czekać na przesyłkę? Sprawdźmy:
Grafiki promocyjne, parametry LEDówki:
Produkt ten paruje się m. in. z ekosystemem Mi Home, ale tego już nie testowałem. Od razu zdecydowałem się podjąć próby zmiany firmware.
Przesyłka
Produkt zamówiłem z wysyłką z Czech. Czekałem raptem kilka dni roboczych na kuriera.
Kod SKU produktu jest widoczny na paczce - SKUH24388:
Opakowanie:
W zestawie jest też instrukcja:
Aby uruchomić parowanie tej Yeelight YLDP004-A, wykonujemy 5 cyklów włączenie/wyłączenie, za każdym razem na 2 sekundy (2 sekundy włączona, 2 sekundy wyłączona).
Wnętrze YLDP004-A
Zaczynamy od podważenia "szkiełka" z tworzywa:
Potem przyda się śrubokręt:
Widać tu pewien postęp względem tych najtańszych "żarówek", gdzie płytka z diodami LED trzyma się na kleju lub jest na siłę wciśnięta w obudowę. Tutaj jest lepsze chłodzenie, jest lepsza wymiana ciepła, wydać że cała płytka z diodami LED dokręcona była do radiatora który skutecznie chroni ją przed przegrzaniem.
Na początku nie rozpoznałem modułu WiFi ze środka, gdyż oznaczenie było zakryte klejem. Po oczyszczeniu okazało się, że jest to... ESP8266. Czyżby ten producent jeszcze nie przesiadł się na Beken (BK7231T/BK7231N)?
Aby wyjąć płytkę ze środka, trzeba zdjąć nóżki:
Demontaż gotowy. Pora przyjrzeć się płytkom.
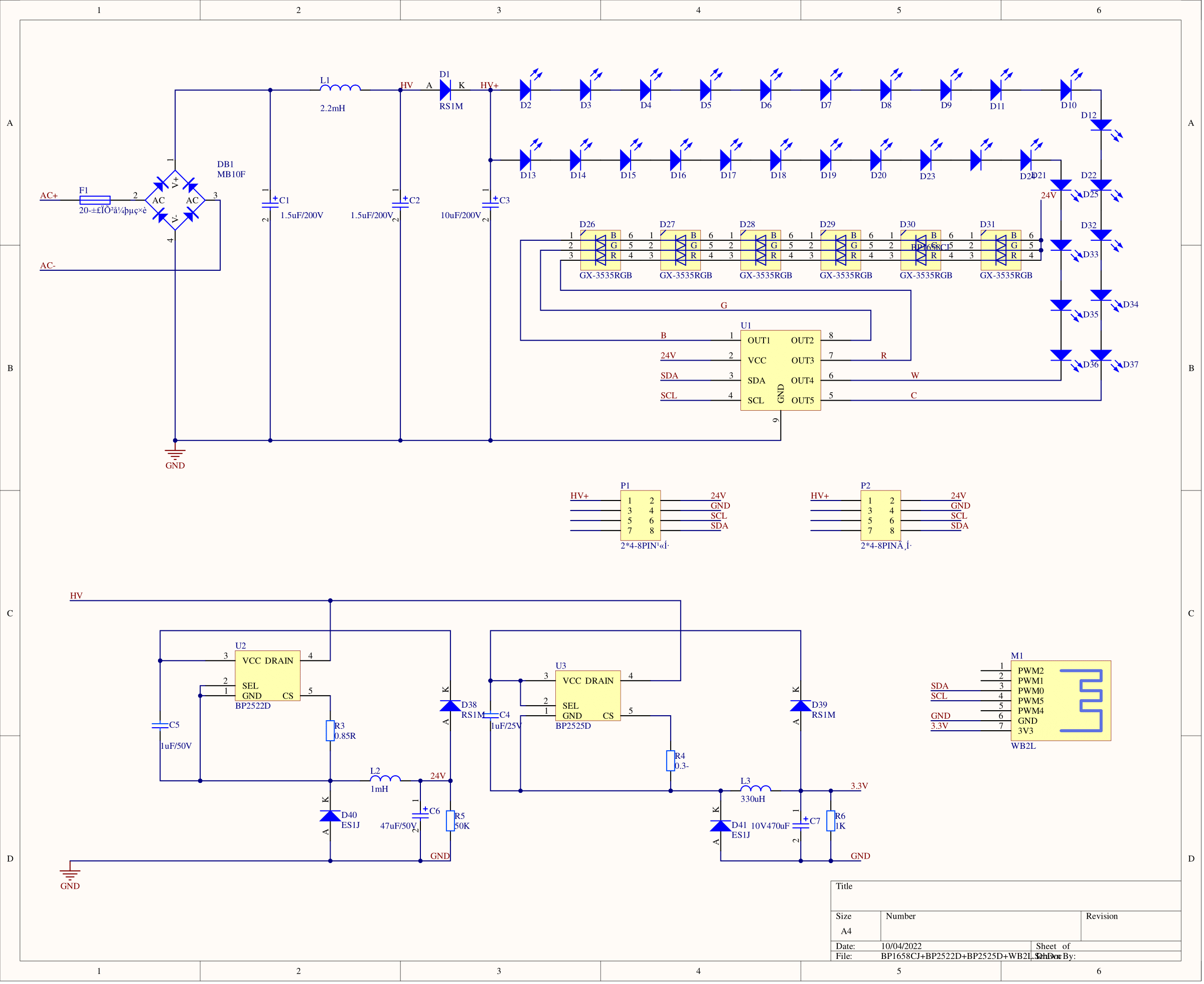
Co takiego steruje diodami LED?
BP1658, nie ma tu osobnych tranzystorów jak w innych LEDach.
Nie mam jego noty katalogowej ale po oznaczeniach SCL i SDA na płytce z LEDami domyślam się, że być może to być dedykowany kontroler z interfejsem I2C. Może klon SM2135?
Druga płytka:
Mostek prostowniczy MB10S, dwa bliźniacze układy zasilacza beztransformatorowego BP2522 i BP2525 oraz regulator LDO 2102/33 (3.3V) zasilający ESP8266.
Jeden z nich ma wybieralne wyjście 3.3V i 5V, a drugi 12V i 24V...
Wygląda na to, że pierwszy daje na wyjściu 5V, które idzie na LDO 3.3V i zasila moduł z ESP, a drugi zasila diody LED (z 12V, tak jak opisane na PCB?).
Ciekawe podejście, nie spotkałem czegoś takiego jeszcze.
Warto też zwrócić uwagę na to, że producent woli dodać dodatkowy LDO aniżeli zasilić ESP z pewnie dość nierzetelnego BP który na wyjściu teoretycznie też może dać 3.3V.
Płytka z wierzchu:
Jest bezpiecznik (lub rezystor bezpiecznikowy), kondensator przeciwzakłóceniowy (moim zdaniem to nie jest obniżacz napięcia na kondensatorze), dławik, a dalej dwa osobne osprzęty układów BP czyli dwa kondensatory elektrolityczne 1uF 400V, dalej dwa dławiki no i na ich wyjściach kondensatory elektrolityczne na niskie napięcie (widać jeden chociażby 25V 150uF).
Co to za moduł z ESP?
ESP8266 jest podstawą urządzeń IoT, ale mimo to nie byłem w stanie poznać tego modułu. W związku z tym zdecydowałem się go wylutować za pomocą gorącego powietrza.
Najpierw wylutowałem jego "podstawkę" zwykłą lutownicą grotową, topnikiem i plecionką:
A potem już sam moduł hot airem. Czy było warto?
Tak, oto rozpiska wyprowadzeń modułu:
JX–02 E246715. M-LM67002. Niby Google znajduje jeden wynik, jakiś PDF od FCC ID ale u mnie otwiera się dokumentacja innego modułu...
Teraz wiemy wszystko i możemy wgrać Tasmotę - chociażby wedle mojego tutoriala.
ESP8266 i Tasmota - sterowanie przekaźnikiem WiFi krok po kroku
Podsumowanie
YLDP004-A jest znacznie droższa niż jej budżetowe odpowiedniki, nawet dostępne u nas w sklepach fizycznych i jest to moim zdaniem tylko częściowo uzasadnione. W środku rzeczywiście jest nieco lepiej pod kątem chłodzenia niż w przypadku "żarówek" no-name od Tuya które tu recenzowałem bądź mam w planie do opisania.
Oprócz tego dla pewnych osób plusem może być moduł z ESP - można wgrać sprawdzona Tasmotę. W "żarówkach" Tuya ostatnio raczej są układy Beken, więc trzeba korzystać z moich rozwiązań.
Mógłbym tu prezentować znów konfigurację Tasmoty, ale myślę, że tym razem starczy dać wędkę - odlutowałem dla Was moduł i przedstawiłem wyprowadzenia, więc najtrudniejsze jest zrobione. Zresztą i tak skupiam się teraz na innych rodzinach mikrokontrolerów z WiFi.
Swoją drogą, czy ktoś może poznaje ten moduł, może jego footprint jest zgodny z jakimś ogólnie znanym modułem ESP?
Fajne? Ranking DIY Pomogłem? Kup mi kawę.
