Kilka dni temu omawiałem pojedynczy włącznik LED master, produkt ten okazał się być dość tani i posiadał ukrytą funkcję RF433. Teraz sprawdzę jego brata bliźniaka - wersję podwójną. Czy też będzie ukryte RF433 oraz ESP8285 w środku? Sprawdźmy.
Wersja podwójna jest nieco droższa od pojedynczej - o całe 8 zł. Czyli tym razem płacimy 60 zł:
Specyfikacja:
Otrzymujemy zestaw jak na zdjęciu poniżej:
Wszelkie zabawy z aplikacją Tuya pomijam. Było to omawiane.
Celem tematu jest tylko przedstawienie programowania oraz określenie ról pinów, byście Wy nie musieli tego robić. Zatem pora przystąpić do wgrywania Tasmoty.
Płytka z modułem WiFi, rozpiska, programowanie
Zdejmujemy przednią pokrywę:
Uwalniamy płytkę, trzyma się tylko na złączu szpilkowym łączącym ją z płytką-matką:
Przycisk przypomina swoją wersję 1-gang (jednowłącznikową), ale jednak PCB jest nieco inne. Stąd osobny temat. Nie ma niestety układu RF433, który był w wersji pojedynczej.
To ciekawe, ten przycisk ma osobne kontrolery przycisków dotykowych, a nie jeden duży w SOIC4 czy tam SOIC8 jak zazwyczaj.... oznaczone są one jako JL223B W2044
Popularny układ, można go kupić w Chinach.
Ostatecznie przygotowałem rozpiskę połączeń:
Sygnały do programowania są wyprowadzone na złącze.
Oznaczenie PCB: TUYA-DW6B
Sygnały idące na przekaźniki (też w wersji 3Gang) i przyciski dotykowe są opisane na grafice.
UWAGA: Ten włącznik, podobnie jak jego wersja pojedyncza, wymaga usunięcia diody LED z linii UART, jak również kontrolery przycisków też mogą zakłócać programowanie.
(A przynajmniej w moim przypadku tak było - patrz aktualizacje na spodzie tematu)
Rzut oka na płytkę z zasilaczem...
Teraz krótko, bo celem opisu było tylko udokumentowanie PCB z ESP8285. Płytka znów nietypowa. Dwa przekaźniki to rozumiem, ale do czego służy pojedynczy MOSFET LR7843?
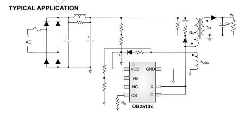
W tym włączniku siedzi zasilacz impulsowy zrealizowany na OB25183JP. Oto informacje o podobnym układzie:
Podsumowanie
Wersja podwójna włącznika światła LED master przypomina nieco wersję pojedynczą, ale jednak ma inne PCB. Nie ma już ukrytego odbiornika RF433, którego de facto dostawaliśmy w gratisie (?) od sprzedawcy. Z programowaniem dalej jest problem, rozpiska pinów jest podobna jak poprzednio. Układ kontroli przycisków dotykowych jest inny (tu są te pojedyncze, TTP223 w SOT23-6, a nie jeden duży w SOIC), ale to dużo nie zmienia.
Płytka od zasilacza też jest podobna, tylko ma dwa przekaźniki i tym razem już jeden mostek prostowniczy (zalinkowany wcześniej włącznik pojedynczy miał z jakiegoś powodu dwa mostki). Na płytce od zasilacza jest też ten MOSFET z kanałem typu N, nie wiem w tej chwili do czego on tam jest. Może od step down zamieniającej 12V dla przekaźników na 3.3V dla ESP?
Dziękuję forumowiczowi za udostępnienie mi tego włącznika (dostałem od czytelnika zestaw włączniki+pasek LED by zmienić mu wsad i odesłać, a przy okazji się zrobiło tematy...)
AKTUALIZACJA: po opublikowaniu tematu o włączniku pojedynczym (a przed opublikowaniem tego tematu), pojawił się komentarz, że jakiś użytkownik programował je bez usunięcia diody LED - mi to się nie udało. Może z innym konwerterem USB na UART u niego się udało. Jeśli też się Wam udało w przypadku tego modelu - dajcie znać. Ja musiałem odlutowywać diodę.
Fajne? Ranking DIY Pomogłem? Kup mi kawę.
