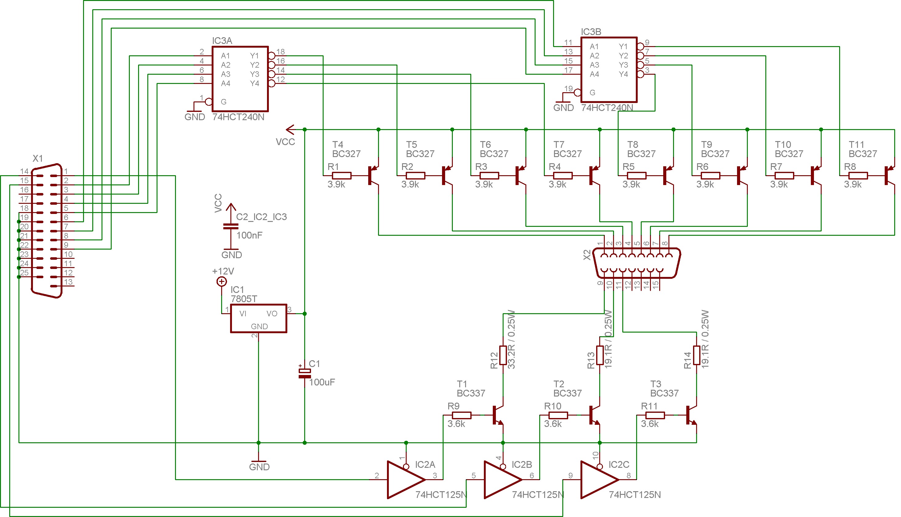
Zrobiłem panel diodowy składający się z 8 ledów rgb zamontowanych w rurze PEX. Panel jest podłączony do urządzenia zwiększającego wydajność prądową i napięcia portu LPT. Zamieszczam zdjęcia, schemat i program sterujący.
= = = = = = = = = = = = = = = = = = = =
= = = = = = = = = = = = = = = = = = = =
= = = = = = = = = = = = = = = = = = = =
= = = = = = = = = = = = = = = = = = = =
Fajne? Ranking DIY
