Passat B6. Wczoraj skradziono mi porządne światła dzienne wraz z fabrycznymi atrapami. Złodzieje działali w południe w centrum miasta (bezczelność nie zna granic).
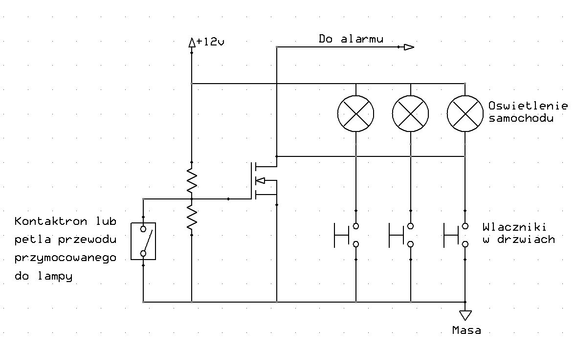
Chciałbym przy kolejnym montażu zabezpieczyć DRLy chociażby przez uruchomienie alarmu. Myślę, że najprostszym i wystarczającym rozwiązaniem byłoby zastosowanie kontaktronu (czujnika magnetycznego) po 1szt. dla każdego światła, pytanie tylko gdzie i jak dokładnie mógłbym je podpiąć w obwód, żeby alarm zadziałał i żeby błędy na CANie nie wyskakiwały?
Chciałbym przy kolejnym montażu zabezpieczyć DRLy chociażby przez uruchomienie alarmu. Myślę, że najprostszym i wystarczającym rozwiązaniem byłoby zastosowanie kontaktronu (czujnika magnetycznego) po 1szt. dla każdego światła, pytanie tylko gdzie i jak dokładnie mógłbym je podpiąć w obwód, żeby alarm zadziałał i żeby błędy na CANie nie wyskakiwały?
