logo elektroda
logo elektroda
X
logo elektroda
REKLAMA
REKLAMA
Adblock/uBlockOrigin/AdGuard mogą powodować znikanie niektórych postów z powodu nowej reguły.
REKLAMA
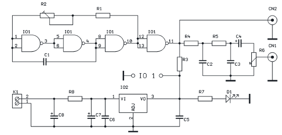
  • Jest to generator 1kHz, który może posłużyć w serwisie jako generator do szukacza sygnału w torze audio niskoczęstotliwościowym. Częstoliwość generatora jest zdeterminowana przez następujące elementy zgodnie ze wzorem:
    $$f=\frac{1}{3*(R1+R2)*C1}$$

    Zasilanie od 8-18V (jest stabilizator 5V)
    Dioda LED sygnalizuje obecność zasilania
    Za pomocą R2 regulujemy częstotliwość
    Za pomocą R6 regulujemy poziom sygnału

    R1 - 2,7k
    R2 - 1k potencjometr w formie trymera
    R3 - 1k
    R4, R5 - 3,3k
    R6 - 4,7k
    R7 - 240Ω
    R8 - 33Ω/2W
    C1, C2, C3, C5, C6 - 100nF
    C4 - 22uF/16V
    C7, C8 - 47uF/25V
    D1 - LED czerwona
    IO1 - CMOS4011
    IO2 - 7805 stab.

    Fajne? Ranking DIY
    O autorze
    zasoby
    Poziom 23  
    Offline 
    zasoby napisał 784 postów o ocenie 432, pomógł 4 razy. Jest z nami od 2002 roku.
  • REKLAMA
REKLAMA