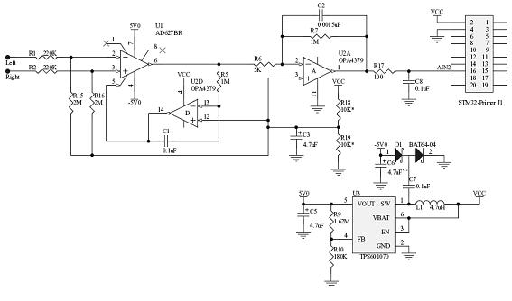
Oto dosyć ciekawy projekt urządzenia mającego za zadanie rejestrować pracę serca (czyli po prostu elektrokardiogram, EKG). W projekt wbudowany jest malutki wzmacniacz (pracujący z prądami poniżej 1mA). Do pozyskania danych wykorzystywane są Licznik, przetwornik analogowo-cyfrowy oraz DMA. Filtr IIR oraz sprzętowe przesuwanie obrazu na wyświetlaczu LCD są potrzebne do generowania obrazu EKG. Obsługa urządzenia dobywa się poprzez dotknięcie palcami dwóch pól kontaktowych i obserwowanie pracy serca na wyświetlaczu. Analizie pracy serca towarzyszy dodatkowy sygnał dźwiękowy i mrugająca dioda LED. Urządzenie ma także możliwość wyświetlania obrazu na PC za pomocą kabla USB.

Źródło http://www.stm32circle.com/projects/project.php?id=31
Fajne? Ranking DIY
