logo elektroda
logo elektroda
X
logo elektroda
REKLAMA
REKLAMA
Adblock/uBlockOrigin/AdGuard mogą powodować znikanie niektórych postów z powodu nowej reguły.

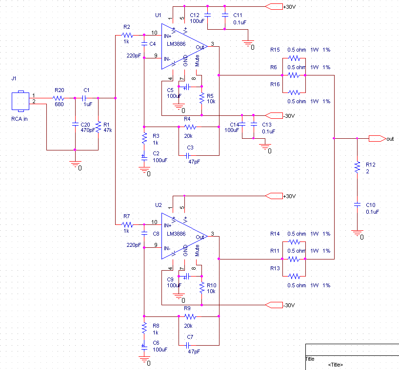
PA100 100W na kanał 2xLM3886 równolegle

zasoby 01 Lip 2006 23:09 12641 16
REKLAMA
  • PA100 100W na kanał 2xLM3886 równolegle
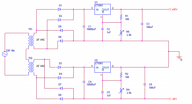
    Wzmacniacz dostarcza mocy 50W dla obciążenia 8ohm i 100W dla obciążenia 4ohm i używa dwóch LM3886 połączonych równolegle. Wzmacniacz cechują niewielkie zniekształcenia, i bardzo dobra jakość dźwięku. Zasilanie można zrealizować na dwa sposoby - za pomocą LT1083 lub LM317 i TIP2955

    Źródło:
    http://www.shine7.com/audio/pa100.htm

    na stronie został także zaprezentowany PA300 wykorzystujący 6xLM3886

    Fajne? Ranking DIY
    O autorze
    zasoby
    Poziom 23  
    Offline 
    zasoby napisał 784 postów o ocenie 432, pomógł 4 razy. Jest z nami od 2002 roku.
  • REKLAMA
  • #2 2782529
    androot
    VIP Zasłużony dla elektroda
    Co ci dalo polaczenie rownolegle wzmacniacza? Z jednej kostki wyciaga sie 38W/8om lub 68W/4om po zmostkowaniu 50W i 100W to ledwie slyszalny przyrost mocy. Lepszym rozwiazaniem jest polaczenie przeciwsobne dwoch kostek.
    Druga sprawa ze koncowek audio nie zasila sie napieciem stabilizowanym! Poniewaz sa zbyt "miekkie" (rezystancja wyjsciowa).
  • #3 2782964
    rafmos
    Poziom 13  
    Też mnie to zastanawia po co te stabilizatory, dla zmniejszenia zakłóceń z sieci? Kostka LM3886 wytrzymuje +-42V. A z trafa 2x25V maksymalnie można osiągnąć +-35V, więc przy dużych prądach napięcie może spaść poniżej 30V no chyba, że zastosowałeś inne trafo.
  • #4 2782999
    żarówka rtęciowa
    Poziom 37  
    Ten wzmacniacz jest bardzo dobry dla początkujących i jest lepszy od TDA7294.

    androot napisał:

    Druga sprawa ze końcowek audio nie zasila się napięciem stabilizowanym! Ponieważ sa zbyt "miękkie" (rezystancja wyjsciowa).


    W amplitunerze Unitra Diora Elizabeth oraz Odbiornikach stereofonicznych Unitra Diora Duet oraz Unitra Diora Trawiata stereo końcowki mocy są zasilane właśnie napięciem stabilizowanym.
  • REKLAMA
  • #5 2785019
    janbork
    Poziom 12  
    1. Aű zagladnâlem na schematy. Elizabeth w wersji STK015 jako wzmacniacz koncowy zasilanie niestabilizowane 34V
    Elizabeth jako DSH 102 ze wzmacniaczami mocy GML-026 37V niestabilizowane
    jedynie Meluzyna zasilacz stabilizowany 41V ale jest to wzmacniacz mocy niesymetryczny.
    Wzmacniacze scalone np LM3886 sa zasilane napieciem symerycznym w zwiazku z tym nie wymagaja stabilizacji napiecia zasilania, posiadaja wewnatrz struktury specjalne uklady tlumienia przydzwiekow (od zasilania) (parametry podawane w kartach katalogowych).
    2. Laczenie rownolegle ukladow scalonych nie przeznaczonych do tego powoduje wzrost znieksztalcen na wyjsciu.
    Tylko specjalistyczne wzmacnniacze mozna laczyc rownolegle np TDA7494S lub TDA7493 specjalnie przygotowane do polaczenia rownolegle.
  • #6 2785043
    mkpl
    Poziom 37  
    A ja czytalem, że nie powinno się łączyc wzmacniaczy równolegle. Jak z tym wkońcu jest??
    ps.coś mi tu zalatuje mi audiofilizmem;)
  • #7 2785795
    tgaudio
    Poziom 14  
    Konstrukcja bardzo dziwna..niepotrzebne równoległe łączenie kostek LM - tak sie nie powinno robić z kościami ( z tranzystorami w stopniu wyjściowym mozna a nawet czasem trzeba ) ze względu na wewnętrzne obwody zabezpieczające i sprzężenie zwrotne-w tej sytuacji są dwa sprzęzenia zwrotne i wzmacniacze mocno sie gubią poza tym NIGDY nie będą miały dwóch jednakowych SR ( Slew Rate ) i kazdy bedzie pracował ze swoją "prędkością". Jęlsi juz ktoś chce koniecznie tak robić to nalezy zastosować TDA7293 czyli odmiane popularnego TDA7294, który posiada mozliwość równoległego łaczenia-jeden pracuje jako mastre a drugi jako slave i wykorzystywane są tylko jego wewnętrzne tranzystory stopnia końcowego. ( takie rozwiazanie stosuje sie by wytrzymał przy 2 ohm). A zasilanie napięcie stabilizowanym...chyba nie do końca autor rozumie czym sie objawia hi end :) pewnie było to podyktowane brumami które chciał usunąc zapominając że taki zasilacz jest mało sztywny...poza tym spójrzcie ze przed stabilizatorem jest 10000uF a za nim tylko 100uF a na płytce tylko 1000uF przy LM...to za mało jak na dwa LM pracujące razem..
    Ostatecznie sądzę ze konstrukcja nieprzemyślana i szkoda pieniędzy na te dobre kosci a hi end to to napewno nie jest. Jedyne co ok to wykonanie modelu, ale resztą bez sensu. Pozdrawiam.
  • REKLAMA
  • #9 3408892
    dj_zibi
    Poziom 18  
    A ja wam powiem że łacznie kostek równolegle ma sens. Zwiększa wydajnośc prądową wzmacniacza. Zamiast filozofować moze lepiej działac kupić dwa LMy zrobić płytke i mały test.

    Ja zrobiłem i powiem wam ze wzmacniacz gra dużo lepiej. Zasadnicza różnica jest w basie. Dopiero teraz słabowity LM radzi sobie z kolumnami.
  • #10 3413555
    Gibon007er
    Poziom 22  
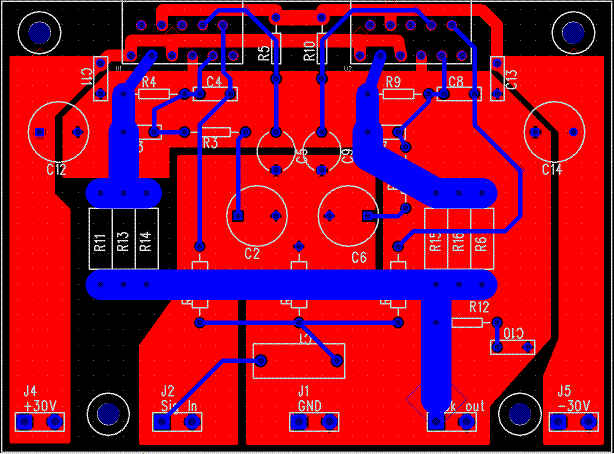
    Płytka jest dwustronna dlatego wiele osób bedzie miało z tym problem..
    Równoległe podłączemoe LM3886 jest dość dobre .. ale po co się męczyć z opcją równoległą skoro mamy LM4780 :)
    W swojej strukturze ma dwa układy LM3886 :)
    Plytka (w podstawowej wersji też jest dwustronna :) )
    Jednak są juz modyfikacje i wszystko mozna zrobic prostym domowy sposobem uzyskujac z jednej kostki LM4780 120w :)

    Akurat jestem w trakcje budowy GainClona na tych układach :) ..Czyli 2*LM4780 w opcji równoległej :)

    Pozdrawiam
  • #11 3997410
    KrzysiekA
    Poziom 16  
    Jeżeli chodzi o łączenie równoległe, i mostkowanie lm3886 to podaję linka do noty aplikacyjnej producenta.

    http://www.national.com/an/AN/AN-1192.pdf

    Wyjaśnione tam jest co to daje i jak to się robi.
    Najbardziej ciekawe jest połączenie mostkowe i równoległe do kupy. Ze zwykłego LM można wyciągnąć w ten sposób 200 W mocy ciągłej na 8 Ohmach.
  • REKLAMA
  • #13 4911866
    drakon3
    Poziom 15  
    Jak dla mnie łączenie równoległe tych układów nie ma żadnego praktycznego sensu. Po pierwsze nie ma dwóch identycznych scalaków, po drugie drobne różnice wartości kondensatorów i rezystorów mogą spowodować, że otrzymamy dwa różne wzmacniacze połączone ze sobą, czyli różne przesunęcia fazowe, różne napięcia wyjściowe, wzmocnienia itp.
    Co do stabilizacji napięcia to jest to zwyczajne marnowanie mocy.
  • #14 4919228
    KrzysiekA
    Poziom 16  
    Podstawowy sens to zwiększenie mocy na obciążeniu 4ohm. Przy zasilaniu +/-35 volt układu nie powinno się obciążać kolumnami 4ohm. Przez zastosowanie połączenia równoległego z lm 3886 można wyciągnąć ponad 100W na 4ohm. (moc maksymalna 1 kości to 68W). Gdyby obciążyć pojedyńczą kość 4ohm na tym napięciu zasilającym zaczęło by się włączać ograniczenie prądu.
    Dziwny jest argument różnej wartości elementów. Panowie nie próbujcie być mądrzejsi od producenta układu. Jeżeli producent wydaje notę aplikacyjną w której opisuje dokładnie jaki jest sens stosowania połączenia równoległego tych kości , to zakładam że wie co robi.
  • #15 4957344
    bb84
    Poziom 21  
    Przeglądam tematy związane z GC od paru tygodni. Do jego głównych wad należy trudna współpraca z impedancjami poniżej 8R oraz mała wydajność prądowa. Zalecane jest stosowanie kolumn o sprawności powyżej 92dB. Przebrnąłem przez około połowę 150-stronnicowego wątku na www.audiostereo.pl i większość ludzi buduje wersję na LM3875TF na zasilaniu 2x22V. Jest to podobno najlepsza wersja GC (oprócz akumulatorowej) i posiada, jak to określa Peter Daniel, największy "magic" ;). Zastanawiam się czy nie dałoby się wyeliminować kilku wad w GC stosując właśnie LM3875 w konfiguracji parallel czyli równoległej przy zasilaniu 2x22V / 2x24V. Z tego co się orientuję przy tym samym zasilaniu umożliwiłoby to współpracę z impedancją 4R oraz zwiększenie wydajności prądowej, co z kolei przekłada się na lepszą współpracę z "trudnymi kolumnami", to natomiast daje nam większy wybór w kwestii kolumn. Myślałem o połączeniu 2 lub nawet 3 LM3875 na kanał. Co o tym szanowni forumowicze sądzicie ?

    Pozdrawiam.
  • #16 5002573
    KrzysiekA
    Poziom 16  
    Myślę że na temat Gain Clone raczej sobie nie podyskutujesz. Temat był modny jak te kości weszły na rynek. Osobiście przebrnąłem ten temat na audiostereo. Dałem sobie z tym spokój gdy Peter Daniel z pełną powagą napisał że zdzieranie koszulek z elektrolitów poprawia jakość dźwięku. Kiedyś z ciekawości próbowałem mierzyć lm z różnymi elementami(głównie THD). Wniosek był bardzo prosty. Bez znaczenia które rezystory kondensatory czy diody, wyniki pomiaru były dokładnie te same. Nie wiem skąd ludziom biorą się różnice w dźwięku. Myślę że jest to efekt placebo. Osobiście nie mam nic do Lm pod warunkiem że odpowiednio dobierze się do nich kolumny. Na bardzo przeźroczystych przetwornikach nie dają sobie niestety rady.
  • #17 5098159
    nuter1
    Poziom 12  
    Witam wszystkich.Podpinam się do tematu gdyż w najbliższym czasie zamierzam zbudować wzmacniacz do autka na lm3886 w wersji PA-100 wg.tego samego shematu co user gulson.Wybrałem te LM-y właśnie z tego powodu że można je tak łączyć i mogą współpracować z obciążeniem 2OHM i niższym w zależności od ilości wykorzystanych kości.
    Poniżej coś ciekawego co znalazłem na stronie producenta LM-ów dla potrzebujących.Arkusz kalkulacyjny w którym w łatwy sposób policzymy moce i wartości elementów dla wzmacniaczy na:
    LM4782
    LM4781
    LM1876
    LM4765
    LM4766
    LM4780
    LM4700
    LM4701
    LM2876
    LM3875
    LM3876
    LM3886
    Arkusz uwzględnia obciążenie wyjścia,napięcie zasilające i wiele innych
REKLAMA