Witam.
Chciałem zaprezentować konstrukcję sterownika wymuszonej wentylacji w moim domu. Układ powstał jako pierwszy mój projekt na mikroprocesorze. Program opracowywałem na płytce ewaluacyjnej EvB. Płytka to również pierwsze dziecko metody termotransferu (stąd te niedoskonałości).
Serce układu to ATmega16, która jest tu procesorem o wiele na wyrost zainstalowanym. Do niej miałem jednak swobodny i tani dostęp. Wyświetlacz LCD 4x20 znaków pokazuje godzinę, temperatury: w domu i na zewnątrz, a także aktualnie wybrany tryb pracy.
Sterownik ma na celu włączać i wyłączać wentylatory od PC 80mm, które mam umieszczone w kratkach wentylacyjnych. Powietrze jest wyciągane na zewnątrz z kuchni, dwóch pokojów i łazienki. W domu niestety panuje wilgoć, nie ma swobodnej cyrkulacji powietrza. Stąd też ten pomysł. Prędkość wentylatorów regulowana jest przez PWM z rozdzielczością 10%. Rodzaj pracy wybieramy z menu. Temperaturę odczytują 2 x DS18b20.
Krótko o trybach pracy:
-automatyczny według temperatury: ustawiamy próg temperatury, przy którym wentylatory włączą się na 100%. Po obniżeniu się temperatury o 0,2 stopnia wentylatory kręcą się na 30% obrotów.
-automatyczny według czasu: ustawiamy prędkość wentylatorów, z jaką będą się kręciły w czasie aktywnym. Dodatkowo nastawiamy dwa czasy: czas pracy i czas "przerwy". W czasie pracy wentylatory kręcą się z ustawiana prędkością, w czasie przerwy ustawione są na sztywno na 30%. Maksymalny czas pracy/przerwy wynosi 60 minut. Ustawianie co 5 min.
-tryb ręczny: ustawiamy tylko prędkość z jaką mają się kręcić wentylatory. Praca ciągła.
Układ zasilony jest z transformatora toroidalnego 30W. Uzwojenie wtórne nawijałem ręcznie (a właściwie odwijałem i dowijałem). Powstało trafo z dwoma napięciami: po wyprostowaniu 8V DC dla stabilizatora uC i 16V DC dla wentylatorów.
Kosztorys:
- ATmega: 10zł
- wyświetlacz: 30zł
- 2 x DS18b20: 7zł
- obudowa i reszta drobnicy + to, co miałem: 7zł
Razem ok. 60zł.
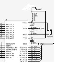
Schemat:
I kilka zdjęć z placu budowy, a także gotowa konstrukcja:
I filmik (po piątej próbie wrzucenia filmu na serwer elektrody poddałem się, upload zatrzymuje się na 8%...).
Zamieszczam program w BASCOMie, który jest dosyć niezoptymalizowany, więc proszę się nie czepiać, tylko ewentualnie udzielać wskazówek...
AKTUALIZACJA
Po jakimś roku powstała już poprawiona wersja w której dodałem:
-temperaturę zasilania instalacji CO
-temperaturę powrotu instalacji CO
-temperaturę w zasobniku CWU
-ciśnienie instalacji CO
-moc [kW] z jaką pracuje piec (wartość orientacyjna)
-alarmy akustyczne przy przekroczeniu ustawionych temperatur (za wysokiej i za niskiej)
Płytka została przeprojektowana i już w nowej wersji wyszła spod frezarki.
Oto kilka fotek:
Fajne? Ranking DIY


