logo elektroda
logo elektroda
X
logo elektroda
REKLAMA
REKLAMA
Adblock/uBlockOrigin/AdGuard mogą powodować znikanie niektórych postów z powodu nowej reguły.

Podsłuch linii telefonicznej

zasoby 02 Maj 2006 21:44 15711 56
REKLAMA
  • Podsłuch linii telefonicznej
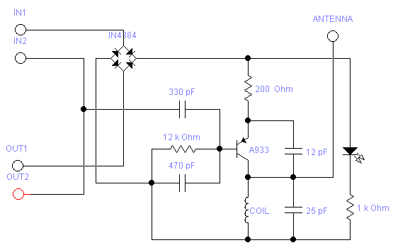
    Interesujący projekt podsłuchu linii telefonicznej - transmituje wszystko co znajduje się na linii telefonicznej na częstotliwość od 88 do 94MHz czyli z możliwością odbioru/nagrywania za pomocą tradycyjnego odbiornika radiowego. Zaletą jest bardzo prosta konstrukcja przeznaczona nawet dla początkujących, zasięg dochodzący do 60 metrów.

    Wykaz elementów:
    Diody 1N4384 4szt.
    Dioda LED 1szt.
    Rezystory:
    12k 1szt
    1k 1szt
    200R 1szt
    Kondensatory
    470p 1szt
    330p 1szt
    25p 1szt
    12p 1szt
    Tranzystor 2SA933(PNP) 1szt
    Cewka:
    7 lub 8 zwojów drutem 0.6mm na 3.6mm
    Antena drutem 0.6mm o długości około 13cm

    Źródło:
    http://leoricksimon.blogspot.com/2006/04/telephone-fm-transmitter.html

    oczywiście podsłuchiwanie (oprócz siebie samego) jest nielegalne itd.. :D

    Fajne? Ranking DIY
    O autorze
    zasoby
    Poziom 23  
    Offline 
    zasoby napisał 784 postów o ocenie 432, pomógł 4 razy. Jest z nami od 2002 roku.
  • REKLAMA
  • #2 2585544
    knmp
    Poziom 26  
    oj czyżby kolega gulson namawiał forumowiczów na działalność szpiegowską ??? :)

    Nadajnik prosty, a zastosowanie nietypowe... ale w swojej prostocie ciekawe :)

    pozdr KN
  • #3 2585997
    Adam_uS
    Poziom 16  
    bardzo interesujące...:D
    a czy sprawdzałeś to czy działa?
  • REKLAMA
  • #4 2586310
    Nawigator
    Poziom 33  
    No jest to kawał pluskwy... Tylko po co ta antena skoro wszystko wisi na kablu i sieje aż do centrali?
    Pozdr. N.
  • #5 2586333
    yokoon
    Poziom 29  
    Nawigator napisał:
    No jest to kawał pluskwy... Tylko po co ta antena skoro wszystko wisi na kablu i sieje aż do centrali?
    Pozdr. N.


    Antena jest po oscylatorze - wzmacniaczu
  • #6 2586571
    zasoby
    Poziom 23  
    Adam_uS napisał:
    bardzo interesujące...:D
    a czy sprawdzałeś to czy działa?


    jak napisali wykonali już kilka tych nadajniczków i wszystkie działają
  • #7 2586829
    ksomi
    Poziom 11  
    Poprawcie mnie jeśli się mylę, ale czy taki układzik nie wykorzystuje kabelka od puszki do telefonu jako anteny? analogicznie jak w miniradiach.
    A jeszcze kwestia częstotliwości, ktoś może się mocno zdziwić słysząc swóją rozmowę telefoniczną w radiu. Może warto przestoić troszkę nadajnik poza zakres radiowy, albo nadawać w starym paśmie 65-74MHz - mało kto kręci gałką w te rejony.
    Pozdrawiam.
  • #8 2587641
    Nawigator
    Poziom 33  
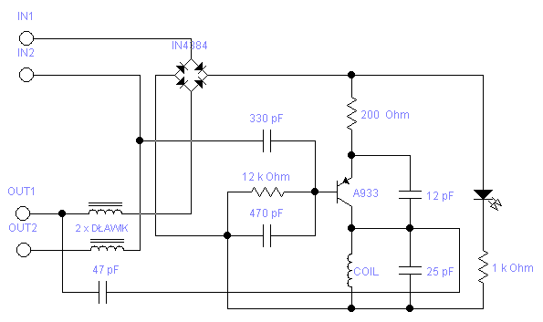
    Właśnie tych dławików mi brakowało ale wrodzone lenistwo kazało mi zaczekać aż dorysuje je ktoś inny. Myślę tylko ze ten kondensator antenowy 47pF jest za duży i wystarczy 4,7pF lub jeszcze mniej. Dzięki ksomi.
    Pozdr. N.
  • #9 2590158
    Chris_snk
    Poziom 13  
    Witam
    A te dławiki jakie mają mieć parametry i czy wtedy nie trzeba antenki??
  • #10 2590649
    Pytong
    Poziom 32  
    A pomysleć jeszcze, że można to zmontowac na smd .. rozmiary przynajmniej 4 razy mniejsze hehe

    No i oczywiście wersja w pełni szpiegowska jest bez diody LED .. co by to faktycznie było niewidocznie.
  • #11 2590918
    knmp
    Poziom 26  
    tak i montować to w gniazdku telefonicznym i tak się rozwinie szpiegostwo przemysłowe :)

    pozdr KN
  • REKLAMA
  • #12 2591041
    PICIA
    Poziom 33  
    :arrow:Gulson
    zmień tytuł postu cytuje Podłuch linii telefonicznej
  • #13 2591202
    ksomi
    Poziom 11  
    Chris_snk napisał:
    Witam
    A te dławiki jakie mają mieć parametry i czy wtedy nie trzeba antenki??

    dławiki powinny separować sygnał w.cz. czyli około 100MHz, najprościej jest małe radyjko rozebrać i podejrzeć. stosowane są 2 opcje:
    1. ok. 10 zwojów drutu w emalii na walcowatym rdzeniu ferrytowym, rdzeń taki ma długość ok. 7mm i kształt walca o średnicy ok. 1mm,
    2. jakieś 5 zwojów na rdzeniu zamkniętym w kształcie solenoidu(obwarzanka), wystarczy mały rdzeń o śr. ok 3 mm

    w sumie to chyba można by było nawinąć 10 zw. na nakrętkę stalową, ale nie gwarantuję działania

    dobrze wykonany układzik z napisem "TP noise filter" mógłby być prawie niewykrywalny :D
  • #15 2595006
    Kajtek_170
    Poziom 22  
    No a jak tu się reguluje częstotliwość nadawania??

    Pozdrawaiam
  • #16 2596294
    kosmi
    Poziom 16  
    kolega Kajtek chyba nigdy nie budował radia :)
    f=1/2Π√LC
    nie wiem, czy wzór jest czytelny, ale też czy jest potrzebny,
    można to zrobić zmieniając te 2 elementy: L lub C
    najlepiej dać mały kondensatorek o zmiennej pojemności
    (na rys. na czerwono)
  • #17 2596925
    OKI
    Poziom 18  
    W latach 80 coś takiego budowałem tyle ze w wersji z mikrofonem i wkładałem to w małe przenośne radia FM. Udawało to całkiem fajnie WalkeTalke. Zasięg dochodził nawet do ok 1km.
  • REKLAMA
  • #18 2598746
    crazy_88
    Poziom 42  
    bardzo ciekawy post:D
  • #19 2599400
    trzygrosze
    Poziom 21  
    Jaki inny popularny tranzystorek PNP moge dać zamiast tego 2SA933 ??? Bo wiem że ze zmianą tranzystora mogą tez zmienic się pojemności kondensatorów na schemacie (?)
  • #20 2599912
    marck1
    Serwisant RTV
    Np. BC212 // BC256 // BC307 // BC557 itd.
  • #21 2600361
    trzygrosze
    Poziom 21  
    OK. Bardzo wielkie dzieki :] Przetestuję Nadajniczek.

    Wpadlem jeszcze na taki pomysł by wrzucić całynadajnik w "kijankę " ( filtr) takie co dają do neostrady TP, nie trzeba by wcale robic go na smd, tylko na pająku. Antene można by poprowadzić wzłuż lub wewnątrz " ogonka kijanki " cienkim drucieiem, jak znajd trochę czasu to przetestuje jak to bedzie działać, jaki zasieg itp.
  • #22 2601536
    Kakalia
    Poziom 18  
    OKI napisał:
    W latach 80 coś takiego budowałem tyle ze w wersji z mikrofonem i wkładałem to w małe przenośne radia FM. Udawało to całkiem fajnie WalkeTalke. Zasięg dochodził nawet do ok 1km.


    napisz wiecej szczegółów, jak mozesz prosze o schemat. Dzis kieszonkowe radyjko mozna kupic za 2 zl(w sklepie wszystko po..) do tego przerubka z mikrofonem i wolketalke:D
  • #23 2605116
    marcin_oizo
    Poziom 28  
    trzygrosze napisał:
    Wpadlem jeszcze na taki pomysł by wrzucić całynadajnik w "kijankę " ( filtr) takie co dają do neostrady TP


    A gdyby tak podłączyć to za Neostradą? Można zrobić Neostrade beprzewodową...:D
  • #25 2612462
    Redss307
    Poziom 20  
    Heh.To naprawde działa.Zrobiłem taki układ na szybciucha rzeczywiście działa.Jak bede miał chwilke czasu to zaprojektuje płytke pod SMD i postawie tu.Narazie mam sporo pracy ale goraco polecam budowe tego urządząnka.
  • #28 2613378
    Redss307
    Poziom 20  
    Heh.Jeszcze żadnych dodatkowych patentów nie robiłem :) chciałem sie tylko pochwalić że uruchomiłem wogóle ten układ zachecajać do budowy go.
    Wstępnie działa bez dławików,ale nie mam pojęcia czy tepsa coś tam odczówa.

    Zasięgu jako tako nie sprawdzałem,ale po całym mieszkaniu mam sygnał na 9+30dB. Jak chcesz sprawdzić zasięg to musisz kogoś zatrudnić do resetowania połączenia bo po kilkudziesieciu sekundach jest koniec sygnału i znowu trzeba od nowa zrobic reset.

    Chyba że ktos ma jakis sposób.....
  • #29 2613397
    marcin_oizo
    Poziom 28  
    Jak będę miał chwilę czasu to zlutuje ten układzik i dodatkowo przerobię jakieś małe radyjko, sprawdzimy działanie Neo... Ech ale ja mam poronione pomysły ale ten sie nie myli kto nic nie robi
  • #30 2614285
    KaW
    Poziom 34  
    TO URZADZENIE MOZNA stosowac tylko u siebie w domu- moze jak ktos ma hektary pola to tez .
    2sa933-to jest taki stary plastykowy lepek -z glowic UKF-u -30 lat temu..
    Prosze zwrocic uwage ,ze u nas cala siec telefoniczna jest silnie
    scyfryzowana - w tym sensie-ze etap kladzenia drutow juz minal dawno -a teraz na jednej parze moze siedziec 4-ch abonentow -jesli instalujacy sobie ten "podsluch" ma swoj telefon macierzysty /na jego lini siedzi pozostalych trzech Ab./- to moze cos z tego wyjdzie ..
    Centrale cyfrowe na szczescie maja na liniach telef . filtry dokladne
    do 8kHz .wynika ztego ze najwiecej bedzie smieci w powietrzu -wzrosnie o jakas tysieczna poziom szumow w pasmie UKF.
    WSZYSCY -ABY WYKORZYSTAC PRZEWODY UWIELOKRATNIAJA istniejace pary-w ten sposob mozna nie ukladac drogich kabli..
REKLAMA